
Πόσο απαραίτητος είναι ένας θερμοστάτης για θέρμανση?

Η επιστημονική και τεχνολογική πρόοδος μας επιτρέπει να εκμεταλλευτούμε τις καινοτομίες που βελτιώνουν τη ζωή μας. Πριν από περίπου 30 χρόνια, άρχισαν να χρησιμοποιούνται ειδικές συσκευές στο σύστημα θέρμανσης, με τη βοήθεια των οποίων είναι δυνατό να ελέγχεται το καθεστώς θερμοκρασίας στο εσωτερικό των χώρων. Οι θερμοστάτες για θέρμανση – όπως ονομάζονται αυτές οι συσκευές – έχουν γίνει αναπόσπαστο μέρος οποιουδήποτε συστήματος θέρμανσης, ανεξάρτητα από τον σκοπό του δωματίου όπου χρησιμοποιείται.
Τόσο στους ειδικούς όσο και στους απλούς ανθρώπους άρεσε η καινοτομία. Με τη βοήθεια θερμοστατών, μπορείτε όχι μόνο να ρυθμίσετε τη ροή και τη θερμοκρασία του ψυκτικού στα θερμαντικά σώματα, αλλά επίσης, εάν είναι απαραίτητο, να διακόψετε εντελώς την παροχή των τελευταίων. Αυτό διευκολύνει την επισκευή ή την αντικατάσταση της συσκευής, καθώς δεν χρειάζεται να σταματήσετε ολόκληρη τη διαδικασία θέρμανσης και να αποστραγγίσετε εντελώς το ψυκτικό. Είναι λοιπόν μια απαραίτητη συσκευή από όλες τις απόψεις. Επομένως, η εγκατάσταση ενός θερμοστάτη είναι μια πολύ κερδοφόρα επένδυση..
Τι είναι ένας θερμοστάτης για έναν λέβητα θέρμανσης

Έτσι μοιάζει ένας σύγχρονος ηλεκτρονικός θερμοστάτης δωματίου..
Σε τι χρησιμεύει και πώς χρησιμοποιείται
Ο κύριος λόγος για την επιλογή θερμοστάτη χώρου είναι η οικονομία, δηλαδή η μείωση της κατανάλωσης καυσίμου έως και 25-30%. Επιτυγχάνεται λόγω της δυνατότητας προγραμματισμού της λειτουργίας του λέβητα για μια ημέρα ή μια εβδομάδα νωρίτερα. Για παράδειγμα:
- Μπορείτε να μειώσετε τη θερμοκρασία τη νύχτα στους 18-19 ° C – την πιο άνετη θερμοκρασία για ύπνο. Επιπλέον, κάθε μειωμένος βαθμός μειώνει την κατανάλωση καυσίμου κατά 2-5%.
- Μπορείτε να μειώσετε τη θερμοκρασία στους 15-16 ° C για περιόδους που οι ιδιοκτήτες δεν είναι στο σπίτι, για παράδειγμα, κατά τις ώρες γραφείου.
Επίσης, η εξοικονόμηση επιτυγχάνεται ακόμη και χωρίς την παρουσία μιας λειτουργίας προγραμματισμού: παρακολουθώντας τη λειτουργία του λέβητα ανάλογα με τη θερμοκρασία του αέρα και όχι τη θερμοκρασία του ψυκτικού. Αυτό σας επιτρέπει να με μεγαλύτερη ακρίβεια και σταθερότητα, χωρίς τα παραμικρά άλματα, να διατηρήσετε τη ρυθμισμένη θερμοκρασία, να ελαχιστοποιήσετε την αδράνεια του συστήματος θέρμανσης και, παρουσία διαμορφωμένου καυστήρα, να τον διατηρήσετε όσο το δυνατόν περισσότερο, αλλά με ελάχιστη ισχύ, τον πιο βέλτιστο τρόπο λειτουργίας του λέβητα τόσο όσον αφορά την κατανάλωση καυσίμου όσο και τη διατήρηση των πόρων.
Όλοι, ακόμη και οι πιο απλοί μηχανικοί θερμοστάτες χώρου, διαθέτουν από προεπιλογή αισθητήρα θερμοκρασίας αέρα. Πολλά μοντέλα διαθέτουν επίσης έναν απομακρυσμένο αισθητήρα για ενδοδαπέδια θέρμανση.
Φυσικά, εκτός από την εξοικονόμηση, ο θερμοστάτης αυξάνει επίσης την άνεση της χρήσης του συστήματος θέρμανσης. Ανάλογα με τη λειτουργικότητα, χρησιμοποιώντας τον θερμοστάτη, μπορείτε να οργανώσετε τον έλεγχο που εξαρτάται από τον καιρό, συνδέοντας έναν εξωτερικό αισθητήρα εξωτερικού χώρου, ελέγχετε τον λέβητα από ένα smartphone (μέσω Wi-Fi) και λαμβάνετε ειδοποιήσεις για δυσλειτουργίες μέσω SMS (εάν υπάρχει μονάδα GSM) , απλά ρυθμίστε τον λέβητα εργασίας.
Εν συντομία για την αρχή της εργασίας
Για καλύτερη κατανόηση της αρχής λειτουργίας των θερμοστατών χώρου, εξηγούμε πρώτα τον αλγόριθμο λειτουργίας ενός λέβητα ζεστού νερού στη βασική διαμόρφωση:
- Ο χρήστης ανάβει τη θερμάστρα, χρησιμοποιώντας κουμπιά ή κουμπιά ελέγχου ρυθμίζει την επιθυμητή θερμοκρασία του φορέα θερμότητας.
- Κάθε συσκευή είναι εξοπλισμένη με αισθητήρα βύθισης ή επαφής που ενημερώνει τη μονάδα ελέγχου σχετικά με το βαθμό θέρμανσης του νερού. Όταν η θερμοκρασία του ψυκτικού φτάσει σε ένα προκαθορισμένο όριο, η βαλβίδα αερίου ενεργοποιείται και διακόπτει την παροχή καυσίμου στον κύριο καυστήρα. Η αντλία κυκλοφορίας συνεχίζει να “οδηγεί” νερό μέσω του συστήματος.
- Μετά την ψύξη του ψυκτικού στο χαμηλότερο όριο θερμοκρασίας, η παροχή αερίου συνεχίζεται, ο καυστήρας ανάβει ξανά και θερμαίνει το νερό.
Αναφορά. Σε υπερτροφοδοτούμενους λέβητες ξύλου, το αυτόματο σβήνει τον ανεμιστήρα του φυσητήρα. Η εισαγωγή αέρα και η διαδικασία καύσης στον κλίβανο αναστέλλονται, η μονάδα μπαίνει σε κατάσταση αναμονής.

Το σχέδιο λειτουργίας ενός λέβητα θέρμανσης με απομακρυσμένο θερμοστάτη – ο αυτοματισμός σταματά και ξεκινά τον καυστήρα ανάλογα με τη θερμοκρασία του αέρα και όχι το ψυκτικό
Χωρίς εξωτερικό αισθητήρα θερμοκρασίας, ο θερμαντήρας “δεν βλέπει” τη θερμοκρασία του αέρα στους χώρους και θερμαίνει ανόητα το νερό μέχρι το καθορισμένο όριο. Αποτέλεσμα: στη μεταβατική περίοδο φθινοπώρου-άνοιξης, παρατηρείται η λεγόμενη ποδηλασία-συχνή εκκίνηση / διακοπή του καυστήρα (μία φορά κάθε 2-3 λεπτά), γεγονός που μειώνει τον πόρο της μονάδας στο σύνολό της.
Τώρα για το κυριότερο. Ο απομακρυσμένος θερμοστάτης επεκτείνει τα διαστήματα μεταξύ της ενεργοποίησης / απενεργοποίησης του λέβητα αερίου, καθώς καθοδηγείται από τη θερμοκρασία του αέρα, η οποία ψύχεται πιο αργά. Η συσκευή ενεργοποιείται στο ανοιχτό κύκλωμα της τροφοδοσίας της βαλβίδας αερίου (σε λέβητες TT – τουρμπίνες) και στην ενσωματωμένη αντλία.
Η εγκατάσταση ενός αυτόματου θερμοστάτη σάς επιτρέπει να σκοτώσετε τρία πουλιά με μία πέτρα:
- μείωση της κατανάλωσης ενέργειας ·
- κάνει τον έλεγχο του λέβητα πιο βολικό.
- παρατείνει τη ζωή της πηγής θερμότητας.
Σημαντική σημείωση. Τα στοιχεία που αναφέρονται δεν ισχύουν μόνο για θερμαντήρες αερίου. Οποιαδήποτε γεννήτρια θερμότητας εξοπλισμένη με ηλεκτρονική ή ηλεκτρική μονάδα ελέγχου συνδέεται με τον θερμοστάτη: στερεό καύσιμο, ντίζελ, ηλεκτρικό λέβητα κ.ο.κ..

Η μονάδα αυτοματισμού λέβητα με ξύλο διαθέτει υποδοχή θερμοστάτη
Όταν το δωμάτιο ζεσταθεί στην καθορισμένη θερμοκρασία, ο θερμοστάτης σπάει το κύκλωμα, ο καυστήρας και η ενσωματωμένη αντλία της γεννήτριας θερμότητας σταματούν. Η μονάδα τίθεται σε λειτουργία μετά από ψύξη του αέρα κατά 1-2 μοίρες, γεγονός που αυξάνει τη διάρκεια του διαστήματος μεταξύ τερματισμού και ανάφλεξης σε 15-20 λεπτά.
Ας σημειώσουμε 2 σημαντικές αποχρώσεις:
- Όταν χρησιμοποιείτε ρυθμιστή χώρου, συνεχίζει να λειτουργεί η τυπική λειτουργία εκκίνησης / διακοπής με βάση τη θερμοκρασία του νερού στο μπουφάν του λέβητα. Όταν το ψυκτικό υγρό στο λέβητα θερμανθεί μέχρι το καθορισμένο όριο, η συσκευή καυστήρα αερίου θα απενεργοποιηθεί.
- Εάν ο καυστήρας σβήσει με την εντολή του εσωτερικού αισθητήρα θερμοκρασίας, η τυπική αντλία κυκλοφορίας συνεχίζει να λειτουργεί. Όταν ενεργοποιείται ο απομακρυσμένος θερμοστάτης, και οι δύο συσκευές σταματούν – ο καυστήρας και η μονάδα αντλίας.
Αυτός είναι ο λόγος για τον οποίο είναι σημαντικό να διαμορφώσετε σωστά τη σύνδεση μεταξύ του λέβητα και του εξωτερικού θερμοστάτη..

Πώς μειώνεται η θερμοκρασία του νερού

Όπως θυμόμαστε, ζεστό νερό θερμαίνεται από αυτό στο δίκτυο, μέσω εναλλάκτη θερμότητας. Και εδώ μπαίνει στο παιχνίδι ο νόμος της διατήρησης της ενέργειας. Εάν αφού η ποσότητα του φορέα θερμότητας που διέρχεται από το λέβητα ανά μονάδα χρόνου είναι ίση ή μεγαλύτερη από την ποσότητα νερού για θέρμανση, τότε η θερμοκρασία του ζεστού νερού θα είναι σχεδόν η ίδια με αυτή του..
Μειώνοντας τη ροή του νερού θέρμανσης, μειώνουμε τη θέρμανση του ζεστού νερού στην έξοδο. Μια μικρότερη ποσότητα φορέα θερμότητας δεν μπορεί να φέρει αρκετή ενέργεια για να θερμάνει μεγαλύτερο όγκο νερού στη θερμοκρασία του.
Ο ρυθμιστής θερμοκρασίας νερού στο σύστημα παροχής νερού μειώνει την ποσότητα νερού θέρμανσης που διέρχεται από τον εναλλάκτη θερμότητας με δύο τρόπους:
- Μείωση της διατομής των σωλήνων στην είσοδο ή την έξοδο με ατελές κλείσιμο των βαλβίδων (βρύσες, βαλβίδες, βαλβίδες κ.λπ.). Στην αργκό των μηχανικών ισχύος, αυτό ονομάζεται “πίεση”.
- Κατευθύνοντας μέρος του ψυκτικού στην επιστροφή. Αυτή η μέθοδος ονομάζεται “κρύα παράκαμψη” και ο αγωγός μέσω του οποίου γίνεται ονομάζεται παράκαμψη.
Αυτές οι δύο μέθοδοι μπορούν επίσης να χρησιμοποιηθούν σε συνδυασμό. Οι ρυθμιστές θέρμανσης λειτουργούν σύμφωνα με τις ίδιες αρχές..
Κόμβοι και αρχή λειτουργίας των ρυθμιστικών αρχών
Οποιοσδήποτε ρυθμιστής θερμοκρασίας για συστήματα παροχής νερού αποτελείται από τουλάχιστον δύο μονάδες:
- ένας αισθητήρας που παρακολουθεί τη θερμοκρασία του ζεστού νερού στην έξοδο του εναλλάκτη θερμότητας ή παρέχει νερό σε αυτόν.
- ένας ενεργοποιητής που ελέγχει τη ροή του νερού θέρμανσης μπροστά από το λέβητα.
Επίσης, στις περισσότερες σύγχρονες συσκευές υπάρχει μια μονάδα ελέγχου που αναλύει τις ενδείξεις των αισθητήρων και ελέγχει τους ενεργοποιητές σύμφωνα με τις καθορισμένες τιμές ή πρόγραμμα. Υπάρχουν διαδεδομένοι θερμοστάτες στους οποίους οι μονάδες ελέγχου λειτουργούν ταυτόχρονα για θέρμανση..
Ο ελεγκτής θερμοκρασίας για παροχή ζεστού νερού μπορεί επίσης να εκτελέσει πρόσθετες λειτουργίες. Για παράδειγμα, ρυθμίστε την πίεση ή τη ροή στο σύστημα, στείλτε πληροφορίες στην κονσόλα αποστολής.
Μερικές φορές αυτές οι συσκευές συνδυάζονται με μετρητές θερμικής ενέργειας. Στη συνέχεια, οι πληροφορίες των αισθητήρων χρησιμοποιούνται επιπλέον για παρακολούθηση και λογιστική..
Η αρχή λειτουργίας των θερμοστατών είναι εξαιρετικά απλή:
- Ο αισθητήρας ανιχνεύει περίσσεια θερμοκρασίας.
- Ένα σήμα αποστέλλεται στον ενεργοποιητή.
- Ο ενεργοποιητής μειώνει τη ροή του νερού θέρμανσης μέσω του λέβητα.
- Η θερμοκρασία του ζεστού νερού αρχίζει να πέφτει.
- Όταν επιτευχθεί το καθορισμένο επίπεδο, η επόμενη παραγγελία αποστέλλεται στην εκτελεστική συσκευή, αυξάνει και πάλι τη ροή ψυκτικού.
Επιπλέον, η αύξηση της θερμοκρασίας μπορεί να καταγραφεί από τον ίδιο τον αισθητήρα και, στη συνέχεια, είναι προσαρμόσιμη. Μπορεί και δίνει εντολή στην εκτελεστική συσκευή. Στην πιο συνηθισμένη περίπτωση, το σήμα του αισθητήρα αναλύεται από τη μονάδα ελέγχου και δίνει ήδη εντολή στις βαλβίδες που ρυθμίζουν τη ροή του νερού.
Η μείωση της ροής του νερού μέσω του εναλλάκτη θερμότητας μπορεί να είναι σταθερή, σταδιακή ή σταδιακή. Στις περισσότερες συσκευές, είναι ομαλή. Έτσι, το σφυρί νερού αποφεύγεται. Και ο ίδιος ο ενεργοποιητής είναι σχεδόν σε συνεχή λειτουργία, μετά κλείνει και ανοίγει.
Όλα τα πλεονεκτήματα των θερμοστατών
Είμαστε όλοι διαφορετικοί, ο ένας παγώνει συνεχώς και ο άλλος κάνει ζέστη στους +20 βαθμούς. Επομένως, όταν η θερμοκρασία είναι η ίδια παντού στους χώρους, ένας από τους ενοικιαστές αρχίζει να νιώθει συνεχή ενόχληση, πρέπει να παραδεχτείτε ότι θα ήταν ωραίο να ρυθμίσετε το βέλτιστο καθεστώς θερμοκρασίας στο δωμάτιό σας! Μερικές φορές απαιτείται αλλαγή θερμοκρασίας στους χώρους για άλλους λόγους, για παράδειγμα, έχετε φυτά εκεί που χρειάζονται μια συγκεκριμένη θερμοκρασία αέρα ή θέλετε να μειώσετε τη θέρμανση κατά τη διάρκεια του ύπνου, ώστε να μπορείτε να κοιμάστε πιο άνετα και να μην ξυπνάτε πονοκεφάλους.
Γενικά, οι απαιτήσεις θερμοκρασίας σε διαφορετικά δωμάτια είναι διαφορετικές. Στο ίδιο μπάνιο, μην το χαμηλώνετε κάτω από τους 24 βαθμούς, καθώς η υγρασία θα εξατμιστεί ελάχιστα και η δυσάρεστη υγρασία θα γίνει αισθητή στο δωμάτιο. Στην κουζίνα, οι 19 μοίρες θα είναι αρκετές, καθώς υπάρχουν επιπλέον άλλες συσκευές που προκαλούν θέρμανση του αέρα. Για ένα φυτώριο, η βέλτιστη θερμοκρασία είναι 23-24 μοίρες.
Σε γενικές γραμμές, η ουσία είναι σαφής. Η ρύθμιση της θέρμανσης των καλοριφέρ είναι ένα απαραίτητο μέτρο για να είναι ένα σπίτι πραγματικά άνετο για να ζήσει. Δεν χρειάζεστε πολύπλοκα συστήματα για την εφαρμογή τέτοιων ρυθμίσεων – αρκεί να αγοράσετε έναν συμπαγή θερμοστάτη, ο οποίος πρέπει να εγκατασταθεί μαζί με την μπαταρία. Δείτε τι θα σας δώσει αυτή η συσκευή:
- Εξοικονόμηση πόρων λέβητα – λειτουργεί πολύ πιο οικονομικά και καταναλώνει λιγότερο καύσιμο.
- Βολικός έλεγχος θερμοκρασίας σε όλα τα δωμάτια.
- Δεν χρειάζεται παρέμβαση για τη ρύθμιση της θέρμανσης – όλα συμβαίνουν σε αυτόματη λειτουργία, μετά την πρώτη εγκατάσταση.
- Λειτουργεί σαν βρύση και μπορεί να κλείσει εντελώς την παροχή ψυκτικού στο ψυγείο.
Σε ένα ειδικό άρθρο, θα αναλύσουμε λεπτομερώς το ερώτημα: ποια είναι τα πιθανά σχήματα για τη σύνδεση θερμαντικών σωμάτων σε ιδιωτικό σπίτι. Ας δούμε ποια είναι τα πλεονεκτήματα και τα μειονεκτήματα αυτών ή εκείνων των επιλογών. Θα δούμε ποιες τεχνολογικές μέθοδοι χρησιμοποιούνται για τη βελτιστοποίηση ορισμένων προγραμμάτων..
Ενδιαφέρον να γνωρίζετε! Στην πραγματικότητα, ο θερμοστάτης είναι μια συσκευή χαμηλώματος, καθώς δεν είναι σε θέση να αυξήσει την απόδοση θέρμανσης της μπαταρίας, κάτι που δεν προκαλεί έκπληξη. Ωστόσο, αυτό δεν επηρεάζει σε καμία περίπτωση τη χρησιμότητα και τη χρηστικότητα του..
Η αρχή λειτουργίας του ρυθμιστή θερμοκρασίας νερού στα συστήματα FWH έχει ως εξής:
- ο αισθητήρας ανιχνεύει τιμές θερμοκρασίας εκτός των καθορισμένων ορίων.
- παρέχεται ένα σήμα ελέγχου στην εκτελεστική συσκευή.
- η εκτελεστική συσκευή προσαρμόζει τον ρυθμό ροής του νερού του συστήματος θέρμανσης.
- η θερμοκρασία του ζεστού νερού επιστρέφει στις κανονικές τιμές.
Σε μια απλή περίπτωση, το σήμα ελέγχου δίνεται απευθείας από τον αισθητήρα και σε πιο προηγμένους ρυθμιστές, αυτή η λειτουργία εκχωρείται στη μονάδα ελέγχου. Για την αποφυγή υδραυλικών κραδασμών, η μεταβολή του ρυθμού ροής του νερού του δικτύου πραγματοποιείται όσο το δυνατόν πιο ομαλά.

Θερμοστατικές βαλβίδες για ρύθμιση
Μια τέτοια συσκευή σας επιτρέπει να δημιουργήσετε μια ορισμένη θερμοκρασία του ψυκτικού υγρού αναμειγνύοντας τα ρεύματα των γραμμών άμεσης και επιστροφής. Η συσκευή βοηθά στον έλεγχο των τιμών θερμοκρασίας αλλάζοντας τη ροή ζεστού νερού μέσω της μπαταρίας. Σε αυτή την περίπτωση, ο μηχανισμός ελέγχει την παροχή ζεστού νερού μέσω της μπαταρίας, αλλά όχι μέσω του λέβητα. Είναι εγκατεστημένο σε οποιοδήποτε δωμάτιο όπου πρέπει να διατηρήσετε μια ορισμένη θερμοκρασία.

Θερμοστατική συσκευή βαλβίδας στο παράδειγμα ενός συγκεκριμένου μοντέλου
Θέση εγκατάστασης αισθητήρα.
Η πιο κοινή επιλογή είναι να τοποθετήσετε έναν αισθητήρα στην έξοδο του εναλλάκτη θερμότητας. Έχει ένα μειονέκτημα – είναι απαραίτητο να ληφθεί υπόψη η ψύξη του νερού κατά τη μεταφορά στον καταναλωτή. Αυτό λύνεται με την εγκατάσταση ενός αισθητήρα στη γραμμή επιστροφής του FWH, ο οποίος εγγυάται την απαιτούμενη θερμοκρασία για όλα τα σημεία εισαγωγής νερού. Είναι επίσης δυνατό να τοποθετήσετε έναν αισθητήρα στην παροχή ή την επιστροφή του νερού δικτύου. Τέτοιες επιλογές μπορούν να χρησιμοποιηθούν εάν το ψυκτικό και το νερό στο λέβητα κινούνται αντίθετα ή προς την ίδια κατεύθυνση..
Με σημεία εισαγωγής ενεργοποιητών
Υπάρχουν τέσσερα σχήματα για την εγκατάσταση ενεργοποιητών για θερμοστάτες:
- Ένας αγωγός διπλής κατεύθυνσης (βαλβίδα, βαλβίδα, βαλβίδα κ.λπ.) είναι τοποθετημένος σε αγωγούς νερού δικτύου που αντλείται στο λέβητα. Ο ενεργοποιητής κλείνει τη διατομή της επιστροφής ή της παροχής. Αυτό είναι το απλούστερο σχήμα δέσμευσης που χρησιμοποιείται συχνότερα..
- Ο αμφίδρομος ενεργοποιητής εγκαθίσταται στην παράκαμψη του νερού θέρμανσης μπροστά από το λέβητα και, όταν ανοίξει λόγω της παράκαμψης ενός μέρους της ροής που έχει περάσει, μειώνει τη ροή μέσω του εναλλάκτη θερμότητας. Αυτό είναι το λιγότερο πιθανό να χτυπήσει.
- Κόβεται μια βαλβίδα τριών κατευθύνσεων ή μια παρόμοια βαλβίδα με ενεργοποιητή. Παράλληλα παρακάμπτει μέρος της ροής μέσω της παράκαμψης και πιέζει τη ροή στον εναλλάκτη θερμότητας. Η πιο κερδοφόρα επιλογή, καθώς παρέχει αποτελεσματική ρύθμιση και επηρεάζει ελάχιστα τις λειτουργίες άλλων κόμβων του δικτύου θέρμανσης.
- Δύο συσκευές διακοπής διπλής κατεύθυνσης εγκαθίστανται στην τροφοδοσία ή την επιστροφή του θερμαντικού μέσου και της παράκαμψης. Το σύστημα λειτουργεί με τον ίδιο τρόπο όπως με μια βαλβίδα τριών κατευθύνσεων (είναι η απομίμησή της). Απαιτεί ένα πιο περίπλοκο κύκλωμα ελέγχου · χρησιμοποιείται σπάνια.
Επιπλέον, μπορείτε να παρακολουθήσετε το βίντεο σε αυτό το άρθρο, όπου μπορείτε να μιλήσετε για τέτοια συστήματα. Στη συνέχεια, θα αναλύσουμε αρκετούς θερμοστάτες βιομηχανικής παραγωγής και χρησιμοποιούνται σήμερα, καθώς και μια συσκευή για αυτοσυναρμολόγηση.
Ταξινόμηση κατά αριθμό σωλήνων
Ανάλογα με τον αριθμό των συνδεδεμένων σωλήνων καλοριφέρ, χωρίζονται σε αμφίδρομα, τρίπλευρα και τετράπλευρα. Οι αμφίδρομοι θερμοστάτες ονομάζονται επίσης θερμοστάτες διέλευσης. Έχουν δύο πρίζες και συνδέονται μόνο με έναν σωλήνα. Ο ρυθμιστής διπλής κατεύθυνσης διαθέτει μηχανική ή ηλεκτρική βαλβίδα που μπλοκάρει εν μέρει ή πλήρως τη διαδρομή ροής του θερμαντικού μέσου.

Τα συστήματα θέρμανσης εξοπλισμένα με θερμοστάτες τριών κατευθύνσεων έχουν μεγάλες δυνατότητες. Το τελευταίο όχι μόνο εμποδίζει την πρόσβαση σε ζεστό νερό, αλλά παρέχει επίσης κρύο νερό στο κύκλωμα του ψυγείου. Ως αποτέλεσμα των ροών ανάμειξης, η θερμοκρασία θέρμανσης των συσκευών θέρμανσης μειώνεται.

Είναι σημαντικό να εγκαταστήσετε σωστά τον θερμοστάτη 3 κατευθύνσεων. Ο κατασκευαστής συνήθως απεικονίζει το διάγραμμα εγκατάστασης στη θήκη της συσκευής.
Το μπλε χρώμα υποδεικνύει τη θέση σύνδεσης του σωλήνα τροφοδοσίας με ψυχρό φορέα θερμότητας, κόκκινο – με θερμαινόμενο και η έξοδος σημειώνεται με βέλος. Το ίδιο ισχύει και για μοντέλα τεσσάρων κατευθύνσεων. Είναι αλήθεια ότι, σε αντίθεση με τους ρυθμιστές τριών κατευθύνσεων, είναι σε θέση να διατηρήσουν την ανακυκλοφορία ψυχρών και θερμαινόμενων φορέων θερμότητας χωρίς ανάμειξη..
Ταξινόμηση κατά τύπο ενεργοποίησης
Ανάλογα με τον τύπο ενεργοποίησης, οι θερμοστάτες χωρίζονται σε δύο κατηγορίες – χειροκίνητο και αυτόματο. Με το πρώτο, όλα είναι απλά: για να μειώσετε τη δύναμη της ροής του θερμαινόμενου νερού ή να εμποδίσετε τη διαδρομή του στο κύκλωμα του ψυγείου, πρέπει να γυρίσετε το κουμπί.

Τα τελευταία έχουν πιο περίπλοκο σχεδιασμό. Αποτελούνται από έναν αισθητήρα και ένα θερμοστατικό στοιχείο ενσωματωμένο σε ένα πλαστικό περίβλημα. Ο αισθητήρας γεμίζει με συμπύκνωμα αερίου, νερό ή κερί, τα οποία, όταν θερμαίνονται σε μια ορισμένη θερμοκρασία, αλλάζουν την ένταση του μέσου. Μετά από αυτό, το στέλεχος της συσκευής αρχίζει να κινείται, κλείνοντας μερικώς ή εντελώς τη μηχανική βαλβίδα.
Μπορείτε επίσης να εγκαταστήσετε έναν ηλεκτρονικό θερμοστάτη. Είναι εξοπλισμένο με ηλεκτρική βαλβίδα. Ανάλογα με την αρχή λειτουργίας, οι ηλεκτρονικές συσκευές είναι:

- αυτοματοποιημένα, τα οποία ενεργοποιούνται όταν αλλάζουν οι δείκτες θερμοκρασίας που καταγράφονται από τον αισθητήρα.
- προγραμματιζόμενη, ενεργοποιημένη σε μια χρονική περίοδο που καθορίζεται από τον χρήστη.
- ραδιοελεγχόμενο όταν η θερμοκρασία του θερμαντικού σώματος ελέγχεται από το τηλεχειριστήριο.
Υφιστάμενοι τύποι
Οι ρυθμίσεις που γίνονται στον θερμοστάτη έχουν πάντα προτεραιότητα για τον λέβητα, η αρχή λειτουργίας του δεν αλλάζει (διαμόρφωση της φλόγας του καυστήρα, ρύθμιση της ταχύτητας περιστροφής του στροβίλου κ.λπ.) παρά την “ξηρή επαφή” με τον θερμοστάτη. Η αρχή λειτουργίας ενός θερμοστάτη χώρου εξαρτάται από τον τύπο του αισθητήρα θερμοκρασίας που χρησιμοποιείται σε αυτόν..
1. Μηχανικοί θερμοστάτες

Τα πιο απλά και φθηνά μοντέλα χωρίς ευρεία λειτουργικότητα. Η αρχή λειτουργίας τους βασίζεται στη χρήση αισθητήρων μεμβράνης – ευαίσθητα στη θερμότητα μέταλλα, υγρά ή αέρια, τα οποία τοποθετούνται σε μια μικρή σφραγισμένη κάψουλα. Όταν θερμαίνονται, οι ουσίες διαστέλλονται και όταν επιτευχθεί η ρυθμισμένη θερμοκρασία, ασκούν πίεση στη μεμβράνη του ρελέ επαρκή για να κλείσει τις επαφές, μετά την οποία ο θερμοστάτης δίνει ένα σήμα για να μειώσει την ισχύ του λέβητα ή να τον απενεργοποιήσει εντελώς.
Οι μηχανικές συσκευές, κατά κανόνα, περιορίζονται μόνο από έναν περιστροφέα για επιλογή θερμοκρασίας, έχουν αισθητό σφάλμα, έως 3-4 ° C και μόνο ενσύρματη σύνδεση.
2. Ηλεκτρομηχανική

Πιο ακριβείς (αλλά ακόμα όχι αρκετοί), πιο ακριβοί, ακόμα περιορισμένοι σε λειτουργία θερμοστάτες.
Η αρχή της λειτουργίας είναι παρόμοια με αυτή των μηχανικών, αλλά σε αυτή την περίπτωση, χρησιμοποιούνται μέταλλα ευαίσθητα στη θερμότητα, τα οποία, όταν θερμαίνονται, παράγουν μικροαπόρριψη ή δημιουργούν αντίσταση. Ορισμένα μοντέλα διαθέτουν απλή οθόνη για την εμφάνιση θερμοκρασίας και μικρότερο βήμα αλλαγής της – 0,5 ° C. Ωστόσο, αυτό εξακολουθεί να δικαιολογεί ασθενώς την υψηλότερη τιμή τους κατά 30-40%, δεδομένου ότι υπάρχουν πιο ακριβή και λειτουργικά ανάλογα..
3. Ηλεκτρονικά

Μοντέρνοι, ακριβείς, πολυλειτουργικοί και βολικοί θερμοστάτες. Το κιτ συχνά περιλαμβάνει επιπλέον αισθητήρες για ενδοδαπέδια θέρμανση. Το σφάλμα των ηλεκτρονικών μοντέλων δεν είναι μεγαλύτερο από 0,5-0,7 ° C, τα περισσότερα έχουν τη δυνατότητα προγραμματισμού, σχεδόν όλες οι συσκευές είναι εξοπλισμένες με προστασία από υπερθέρμανση και πάγωμα, διακοπή της αντλίας κυκλοφορίας και άλλων συστημάτων ασφαλείας.
Τα πιο ακριβά μοντέλα διαθέτουν ενσωματωμένες μονάδες Wi-Fi και GSM, εκτός από στατιστικά στοιχεία, διαθέτουν μεγάλο αριθμό αυτόματων λειτουργιών και ασύρματη σύνδεση με το λέβητα. Παρά το υψηλότερο κόστος, οι ηλεκτρονικοί θερμοστάτες χώρου το δικαιολογούν πλήρως και αποδίδουν σε λίγους μήνες ικανής λειτουργίας..
Τι υλικά
Το σώμα της βαλβίδας είναι κατασκευασμένο από μέταλλα ανθεκτικά στη διάβρωση και συχνά καλύπτεται επιπλέον με προστατευτικό στρώμα (επινικελωμένο ή επιχρωμιωμένο). Υπάρχουν βαλβίδες από:
Είναι σαφές ότι ο ανοξείδωτος χάλυβας είναι η καλύτερη επιλογή. Είναι χημικά ουδέτερο, δεν διαβρώνεται, δεν αντιδρά με άλλα μέταλλα. Αλλά το κόστος τέτοιων βαλβίδων είναι υψηλό και δύσκολο να βρεθεί. Οι βαλβίδες χαλκού και ορείχαλκου είναι περίπου ίδιες όσον αφορά τη διάρκεια ζωής. Αυτό που είναι σημαντικό σε αυτή την περίπτωση είναι η ποιότητα του κράματος και οι γνωστοί κατασκευαστές το παρακολουθούν προσεκτικά. Το αν πρέπει να εμπιστεύεστε ή όχι το άγνωστο είναι ένα αμφιλεγόμενο σημείο, αλλά υπάρχει ένα σημείο που είναι καλύτερο να παρακολουθείτε. Ένα βέλος πρέπει να υπάρχει στο σώμα για να υποδεικνύει την κατεύθυνση της ροής. Εάν δεν είναι εκεί – πριν από σας είναι ένα πολύ φθηνό προϊόν, το οποίο είναι καλύτερο να μην αγοράσετε..
Με τρόπο εκτέλεσης
Δεδομένου ότι τα θερμαντικά σώματα εγκαθίστανται με διαφορετικούς τρόπους, οι βαλβίδες γίνονται ευθεία (ευθεία) και γωνίες. Επιλέξτε τον τύπο που θα είναι καλύτερος για το σύστημά σας.

Ευθεία (ευθεία) βαλβίδα και γωνία
Όνομα / εταιρεία Για ποιο σύστημα DN, mm Υλικό αμαξώματος Πίεση λειτουργίας Τιμή
| Danfos, γωνιακό RA-G, προσαρμόσιμο | μονοσωλήνας | 15 mm, 20 mm | Επιχρυσωμένο ορείχαλκο | 10 μπαρ | 25-32 $ |
| Danfos, ευθεία RA-G, προσαρμόσιμη | μονοσωλήνας | 20 mm, 25 mm | Επιχρυσωμένο ορείχαλκο | 10 μπαρ | $ 32 – $ 45 |
| Danfos, γωνιακό RA-N, προσαρμόσιμο | δύο σωλήνων | 15 mm, 20 mm 25 mm | Επιχρυσωμένο ορείχαλκο | 10 μπαρ | $ 30 – $ 40 |
| Danfos, ευθεία RA-N με δυνατότητα διαμόρφωσης | δύο σωλήνων | 15 mm, 20 mm 25 mm | Επιχρυσωμένο ορείχαλκο | 10 μπαρ | $ 20-50 |
| BROEN, ευθεία με σταθερή ρύθμιση | δύο σωλήνων | 15 mm, 20 mm | Επιχρυσωμένο ορείχαλκο | 10 μπαρ | 8-15 $ |
| BROEN, ευθεία με σταθερή ρύθμιση | δύο σωλήνων | 15 mm, 20 mm | Επιχρυσωμένο ορείχαλκο | 10 μπαρ | 8-15 $ |
| BROEN, γωνιακό, προσαρμόσιμο | δύο σωλήνων | 15 mm, 20 mm | Επιχρυσωμένο ορείχαλκο | 10 μπαρ | 10-17 $ |
| BROEN, γωνιακό, προσαρμόσιμο | δύο σωλήνων | 15 mm, 20 mm | Επιχρυσωμένο ορείχαλκο | 10 μπαρ | 10-17 $ |
| BROEN, ευθεία με σταθερή ρύθμιση | μονοσωλήνας | 15 mm, 20 mm | Επιχρυσωμένο ορείχαλκο | 10 μπαρ | $ 19-23 |
| BROEN, γωνιακή σταθερή ρύθμιση | μονοσωλήνας | 15 mm, 20 mm | Επιχρυσωμένο ορείχαλκο | 10 μπαρ | $ 19-22 |
| OVENTROP, αξονική | | 1/2" | Επινικελωμένο ορείχαλκο, εμαγιέ | 10 μπαρ | 140 $ |
Επιλογή συσκευής με δυνατότητα προγραμματισμού δωματίου
Η επιλογή ενός ηλεκτρονικού αισθητήρα θερμοκρασίας για έναν λέβητα θέρμανσης σας βοηθά να επιλέξετε το κατάλληλο καθεστώς θερμοκρασίας και να το αλλάξετε κατά την κρίση σας. Ο θερμοστάτης δωματίου ορίζει τα σημεία ρύθμισης κάθε μέρα. Ορισμένες τιμές σημείου ρύθμισης μπορούν να προγραμματιστούν, για παράδειγμα, όταν η μέρα αλλάζει σε νύχτα.
Αυτοί οι ελεγκτές έχουν πρόσθετες επιλογές. Για παράδειγμα, μια λειτουργία που σας επιτρέπει να σταματήσετε τη θέρμανση για λίγο και στη συνέχεια να την συνεχίσετε. Είναι επίσης δυνατή η αλλαγή των προγραμματισμένων θερμοκρασιών για τη διάρκεια των καθορισμένων περιόδων. Μια άλλη χρήσιμη επιλογή είναι η δυνατότητα αλλαγής της έντασης της θέρμανσης.

Λειτουργίες θερμοστατών χώρου για λέβητες αερίου
Πριν αγοράσετε θερμοστάτη δωματίου για λέβητα αερίου του ενός ή του άλλου τύπου, θα πρέπει να εξοικειωθείτε με τη λειτουργικότητά του. Πρέπει να σημειωθεί ότι κατά την επιλογή μεταξύ αναλογικών και ψηφιακών μοντέλων, τα τελευταία έχουν πολλά πλεονεκτήματα και, κατά συνέπεια, η τιμή τους είναι υψηλότερη..

Ωστόσο, η χρήση προγραμματιζόμενου θερμοστάτη χώρου για λέβητα θέρμανσης μπορεί να μειώσει σημαντικά τη συχνότητα ενεργοποίησης / απενεργοποίησης του εξοπλισμού, γεγονός που έχει θετική επίδραση στη λειτουργία του στο σύνολό του..
Ένα εξαιρετικά σημαντικό χαρακτηριστικό ενός θερμοστάτη χώρου για έναν λέβητα είναι η λειτουργία προγραμματισμού, η οποία καθιστά δυνατή την προσαρμογή ενός άνετου μικροκλίματος ανάλογα με την ώρα της ημέρας, τις καιρικές συνθήκες και άλλους παράγοντες. Το διαθέσιμο χρονόμετρο σας επιτρέπει να ορίσετε τις επιθυμητές παραμέτρους, λαμβάνοντας υπόψη τις ημέρες της εβδομάδας (εργάσιμες ημέρες, Σαββατοκύριακα), την ημερολογιακή περίοδο και άλλες ρυθμίσεις. Αυτό είναι πολύ βολικό για εκείνους που έχουν πρόγραμμα εργασίας με βάρδια ή μερική απασχόληση..
Τα κύρια πλεονεκτήματα ενός προγραμματιζόμενου θερμοστάτη χώρου για λέβητα αερίου:
- τηλεχειριστήριο του θερμαντήρα?
- η ρύθμιση “ημέρα / νύχτα” καθιστά δυνατή τη ρύθμιση ενός ατομικού επιπέδου θέρμανσης, λαμβάνοντας υπόψη μια συγκεκριμένη ώρα της ημέρας.
- η απλότητα ελέγχου σας επιτρέπει να διαμορφώσετε γρήγορα τη θερμοκρασία στο δωμάτιο.

Η αρχή λειτουργίας ενός θερμοστάτη χώρου για λέβητα αερίου
- η επιλογή προγραμματισμού καθιστά δυνατή την προσαρμογή της λειτουργίας του εξοπλισμού λαμβάνοντας υπόψη τις καιρικές αλλαγές ·
- Λόγω του ελάχιστου διακόπτη on / off, η φθορά ελαχιστοποιείται και η διάρκεια ζωής του εξοπλισμού θέρμανσης παρατείνεται.
- σημαντική εξοικονόμηση στην κατανάλωση ενέργειας ·
- υψηλή ακρίβεια και αξιοπιστία στην εργασία.
Χρήσιμη συμβουλή! Αγοράζοντας θερμοστάτη χώρου για προγραμματιζόμενο λέβητα, έχετε την ευκαιρία να ελέγχετε τον εξοπλισμό θέρμανσης οποιαδήποτε στιγμή της ημέρας, ανεξάρτητα από την παρουσία σας στο σπίτι..
Διάγραμμα καλωδίωσης του θερμοστάτη στον λέβητα θέρμανσης
Αφού επιλεγεί το μοντέλο, τίθεται το ερώτημα πώς να συνδέσετε τον θερμοστάτη σε ηλεκτρικό λέβητα ή μονάδα θέρμανσης αερίου. Η συσκευή συνδέεται σύμφωνα με τις συστάσεις που καθορίζονται από τον κατασκευαστή στο φύλλο τεχνικών δεδομένων για τον εξοπλισμό. Είναι απαραίτητο μόνο να βρείτε το απαραίτητο τμήμα στην τεκμηρίωση, όπου θα περιγραφεί η μέθοδος σύνδεσης πρόσθετων συσκευών στο λέβητα και θα δοθούν όλα τα απαιτούμενα διαγράμματα.
Διάγραμμα καλωδίωσης θερμοστάτη χώρου σε λέβητα θέρμανσης 
Σε ορισμένα μοντέλα θερμοστατών, το διάγραμμα εμφανίζεται στο πίσω μέρος του διακοσμητικού καλύμματος. Όλα τα μοντέρνα μοντέλα λέβητα διαθέτουν σημεία σύνδεσης για έναν θερμοστάτη που θα ελέγχει τη λειτουργία του εξοπλισμού θέρμανσης. Η στερέωση της συσκευής πραγματοποιείται μέσω ενός ακροδέκτη στο λέβητα στο κατάλληλο σημείο ή χρησιμοποιώντας καλώδιο θερμοστάτη (περιλαμβάνεται στο κιτ).
Σύμφωνα με τους επαγγελματίες, οι ασύρματοι θερμοστάτες δωματίου πρέπει να εγκαθίστανται σε σαλόνια μακριά από τον υπάρχοντα οικιακό ηλεκτρικό εξοπλισμό (τηλεόραση, ψυγείο, λαμπτήρες κ.λπ.), καθώς η εγγύτητα στη θερμότητα που εκπέμπεται από αυτά μπορεί να οδηγήσει σε εσφαλμένη λειτουργία της συσκευής. Ορισμένες συστάσεις για την εγκατάσταση ασύρματου θερμοστάτη για λέβητα αερίου:
- για σωστή μέτρηση της θερμοκρασίας δωματίου, είναι απαραίτητο να παρέχεται δωρεάν πρόσβαση αέρα στον θερμοστάτη.
- δεν συνιστάται η κάλυψη συσκευών με έπιπλα ή βαριές κουρτίνες.
- η συσκευή πρέπει να βρίσκεται στα πιο δροσερά δωμάτια ή σε χώρους όπου οι κάτοικοι περνούν τον περισσότερο χρόνο ·

- πρέπει να αποφεύγεται το άμεσο ηλιακό φως.
- μην τοποθετείτε τη συσκευή δίπλα σε θερμαντικά σώματα ή θερμαντήρες.
- είναι αδύνατο οι συσκευές να βρίσκονται στην περιοχή των ρευμάτων.
Χρήσιμη συμβουλή! Οι αισθητήρες θερμοστάτη χώρου για θέρμανση ενεργοποιούνται όταν η θερμοκρασία δωματίου αλλάζει κατά 0,25 μοίρες.
Έλεγχος θέρμανσης με θερμοστάτη για λέβητα αερίου
Η λειτουργία του εξοπλισμού θέρμανσης μπορεί να ελεγχθεί χρησιμοποιώντας τη ρύθμιση σε χειροκίνητη λειτουργία ή μέσω ενός θερμοστάτη για λέβητα θέρμανσης αερίου. Θα ήθελα να σημειώσω ότι χρησιμοποιώντας χειροκίνητες ρυθμίσεις, μπορείτε να ρυθμίσετε τη θερμοκρασία του ψυκτικού στο σύστημα. Αυτή η λειτουργία του εξοπλισμού δεν αντιδρά με κανέναν τρόπο στις αλλαγές της θερμοκρασίας του αέρα στο δωμάτιο και αν συμβεί αυτό, θα πρέπει να διαμορφώσετε ξανά τον λέβητα χειροκίνητα..

Η λειτουργία του λέβητα στην περίπτωση χειροκίνητου ελέγχου σχετίζεται με τη συχνή ενεργοποίηση και απενεργοποίηση του εξοπλισμού, καθώς και με τη λειτουργία της αντλίας κυκλοφορίας, ανεξάρτητα από τον τρόπο λειτουργίας της μονάδας: σε λειτουργία ή σε αναμονή. Αυτό οδηγεί σε ταχεία φθορά του εξοπλισμού θέρμανσης και δεν συμβάλλει στην αποδοτική κατανάλωση καυσίμου..
Εάν μιλάμε για έλεγχο χρησιμοποιώντας θερμοστάτη για λέβητα αερίου, τότε μια τέτοια συσκευή ορίζει τη βέλτιστη λειτουργία για τη μονάδα, λαμβάνοντας υπόψη τη θερμοκρασία του αέρα στο θερμαινόμενο δωμάτιο. Εάν, για παράδειγμα, σημειώθηκε έντονη θέρμανση και το δωμάτιο έλαβε επιπλέον θερμότητα από τις ακτίνες του ήλιου, ο θερμοστάτης θα αντιδράσει αμέσως και θα δώσει σήμα στη συσκευή ελέγχου για να απενεργοποιήσει τον λέβητα..
Λαμβάνοντας υπόψη ότι με τη βοήθεια θερμοστάτη (ελεγκτή θερμοκρασίας) για λέβητα αερίου είναι δυνατή η ρύθμιση της απαιτούμενης τιμής θερμοκρασίας στο δωμάτιο, η θέρμανση θα πραγματοποιηθεί μόνο εάν πέσει. Έτσι, εάν η συσκευή έχει ρυθμιστεί στους 20 ° C και κατά τη διάρκεια της ημέρας το δωμάτιο έχει επίσης ζεσταθεί λόγω της ηλιακής θερμότητας ή της λειτουργίας των συσκευών μαγειρέματος, ο λέβητας θα βρίσκεται στο στάδιο αναμονής για μεγάλο χρονικό διάστημα..

Σε αυτή την περίπτωση, η κατανάλωση καυσίμου θα είναι σημαντικά χαμηλότερη. Πριν αγοράσετε θερμοστάτη για λέβητα θέρμανσης αερίου, θα πρέπει να ρωτήσετε πώς να ρυθμίσετε σωστά τη συσκευή.
Σκοπός και γιατί πρέπει να ρυθμίσετε τη θερμοκρασία

Με την πρώτη ματιά, ο σκοπός του ρυθμιστή δεν είναι σαφής, ρυθμίζουμε ήδη την απαιτούμενη θερμοκρασία του νερού της βρύσης με ένα μίξερ …
Όπως υποδηλώνει το όνομα, η συσκευή έχει σχεδιαστεί για να ελέγχει τη θερμοκρασία του ζεστού νερού που προέρχεται από τη βρύση. Αλλά για τους μη ειδικούς δεν είναι απολύτως σαφές γιατί πρέπει να γίνει αυτό.?
Μετά από όλα, το ρυθμίζουμε ήδη προσθέτοντας διαφορετικές ποσότητες κρύου νερού. Κατ ‘αρχάς, για να διευκολύνουμε την αποκάλυψη όλων των ερωτήσεων, θα περιγράψουμε τη συσκευή των συστημάτων παροχής ζεστού νερού (συντομογραφία ζεστού νερού χρήσης).
Συστήματα παροχής ζεστού νερού
Η συσκευή ενός συστήματος παροχής ζεστού νερού και θέρμανσης ενός σύγχρονου σπιτιού
Τα περισσότερα συστήματα παροχής ζεστού νερού συνδέονται με συστήματα θέρμανσης. Ταυτόχρονα, το νερό δεν λαμβάνεται απευθείας από τον λέβητα, μόνο αν δεν είναι ένας μικρός λέβητας διπλού κυκλώματος, στον οποίο υπάρχουν ειδικοί εναλλάκτες θερμότητας για τις ανάγκες του ζεστού νερού χρήσης..
Υπάρχουν τρεις λόγοι:
- το νερό για λέβητες καθαρίζεται με ειδικό τρόπο έτσι ώστε να υπάρχει μικρότερη κλίμακα, είναι ασύμφορο να το πάρετε για παροχή νερού και στη συνέχεια να το μαγειρέψετε ξανά.
- το παρασκευασμένο νερό είναι μαλακό και δεν σβήνει τη δίψα, μπορεί να περιέχει επιβλαβείς ακαθαρσίες.
- η ανεξέλεγκτη απόσυρση νερού είναι επικίνδυνη για τους λέβητες.
Επομένως, εγκαθίστανται ειδικοί εναλλάκτες θερμότητας (που ονομάζονται επίσης λέβητες), στους οποίους θερμαίνεται το νερό της βρύσης. Έρχονται σε διάφορα σχέδια μια δέσμη σωλήνων σε ένα περίβλημα με νερό για παροχή ζεστού νερού που πλένεται με νερό δικτύου, σετ πιάτων με κανάλια.
Γιατί να ρυθμίσετε τη θερμοκρασία του ζεστού νερού
Τώρα ας περάσουμε στην απάντηση στο ερώτημα: γιατί ρυθμίζουν τη θερμοκρασία του ζεστού νερού. Μετά από όλα, μπορείτε να το αφήσετε όπως είναι στην έξοδο του εναλλάκτη θερμότητας, δηλαδή, ίσο με τη θερμοκρασία του νερού θέρμανσης. Υπάρχουν τρεις λόγοι.

Οι περισσότεροι καταναλωτές πληρώνουν με μετρητές ζεστού νερού
- Για να εξοικονομήσετε χρήματα. Η χώρα διαθέτει ένα πρότυπο παροχής ζεστού νερού, το οποίο ορίζει ότι η θερμοκρασία της πρέπει να είναι τουλάχιστον 60 και όχι μεγαλύτερη από 75 ° C. Η θερμοκρασία του νερού του δικτύου καθορίζεται από ειδικό πρόγραμμα ανάλογα με τη θερμοκρασία έξω και μπορεί να φτάσει έως και 90 μοίρες.
Δεδομένου ότι οι περισσότεροι καταναλωτές πληρώνουν για την ποσότητα ζεστού νερού που χρησιμοποιείται σύμφωνα με τις μετρήσεις των μετρητών νερού, δεν έχει νόημα οι εταιρείες που το προμηθεύουν να σπαταλούν καύσιμα να το θερμαίνουν πάνω από το κατώτερο όριο του προτύπου..
Συμβουλή. Σε μια ιδιωτική κατοικία, δεν θα υπάρξει εξοικονόμηση με αυτόνομη θέρμανση και παροχή ζεστού νερού. Θερμαίνοντας το νερό πιο σκληρά, απλά αραιώνουμε περισσότερο με κρύο νερό (έχουμε ήδη μιλήσει για αυτό) και χρησιμοποιούμε μικρότερο όγκο.

Κάψιμο ζεστού νερού
- Για ασφάλεια. Οι ίδιες 60-75 μοίρες ρυθμίζονται από το SanPiN 2.1.4.2496-09. Επιπλέον, εάν το κάτω όριο επιλέγεται έτσι ώστε το νερό να έχει τις πιο δυσμενείς συνθήκες για την ανάπτυξη βακτηριδίων, τότε το ανώτερο 75οC εξηγείται από ανησυχίες για την υγεία. Εάν, για παράδειγμα, στο ντους, ανοίξετε κατά λάθος μια βρύση με νερό που θερμαίνεται πάνω από αυτό το όριο σε πλήρη πίεση, τότε υπάρχει πιθανότητα να καείτε.
- Ο τρίτος λόγος λειτουργεί μόνο σε μεμονωμένες περιπτώσεις. Εάν ο λέβητας λειτουργεί με φυσικό αέριο, το καλοκαίρι και μόνο για να καλύψει τις ανάγκες του ζεστού νερού χρήσης, τότε θα ήταν δυνατό να διατηρηθεί η θερμοκρασία του ψυκτικού κοντά στο κατώτερο όριο του προτύπου και να ρυθμιστεί από τον λέβητα, διανέμοντας με ρυθμιστή στον εναλλάκτη θερμότητας.

Αλλά 60 ° C βρίσκεται στην περιοχή του σημείου δρόσου καυσίμου αερίου. Και αν το νερό του δικτύου είναι σε τέτοια θερμοκρασία, ο λέβητας θα αρχίσει να “κλαίει”, το νερό θα αρχίσει να συμπυκνώνεται στις εσωτερικές του επιφάνειες, γεγονός που μειώνει την απόδοση και οδηγεί σε διάβρωση. Επομένως, είναι απαραίτητο να θερμάνετε περισσότερο το ψυκτικό υγρό και η επιθυμητή θερμοκρασία ζεστού νερού επιτυγχάνεται με τη βοήθεια του ρυθμιστή.
Η συσκευή και η αρχή λειτουργίας του θερμοστάτη
Κάθε αυτόματη βαλβίδα καλοριφέρ αποτελείται από 2 μέρη:
- Θερμοστατική βαλβίδα με ενεργοποιητή για διακοπή της ροής του θερμαντικού μέσου.
- Θερμική κεφαλή με στοιχείο ελέγχου που ανταποκρίνεται στις μεταβολές της θερμοκρασίας του αέρα.
Η βαλβίδα, κατασκευασμένη από ορείχαλκο, έχει έναν παραδοσιακό μηχανισμό με κώνο εργασίας που ταιριάζει στο κάθισμα και έτσι μειώνει την περιοχή ροής της. Η διαφορά από μια συμβατική χειροκίνητη βαλβίδα είναι ότι ο κώνος είναι προσαρτημένος σε μια ράβδο ώθησης με ελατήριο που εκτείνεται προς τα έξω. Πιέζοντας το άκρο της ράβδου πραγματοποιείται από το δεύτερο στοιχείο – τη θερμική κεφαλή. Όσο ισχυρότερη είναι η πίεση, τόσο μικρότερη είναι η περιοχή ροής. Το παρακάτω διάγραμμα δείχνει τη διάταξη του συγκροτήματος ρυθμιστή καλοριφέρ:

Μέσα στη θερμοστατική κεφαλή υπάρχει ένα μικρό σφραγισμένο δοχείο γεμάτο με ένα ευαίσθητο στη θερμοκρασία μέσο – υγρό ή αέριο. Όταν θερμαίνεται, αυτό το μέσο διαστέλλεται, το δοχείο αυξάνεται και πιέζεται πιο έντονα στο στέλεχος, εμποδίζοντας τη ροή του ψυκτικού. Κατά την ψύξη, η διαδικασία πηγαίνει προς την αντίθετη κατεύθυνση, η οποία είναι η αρχή λειτουργίας της θερμικής κεφαλής. Το κλιμακωτό κουμπί ρύθμισης περιορίζει μηχανικά το μέγιστο άνοιγμα της βαλβίδας.
Σπουδαίος. Ο θερμοστάτης που είναι εγκατεστημένος στην μπαταρία επηρεάζει μόνο τον ρυθμό ροής του ψυκτικού, αλλάζοντάς τον προς τη μία ή την άλλη κατεύθυνση. Ο θερμοστάτης δεν είναι ρυθμιστής της θερμοκρασίας του νερού, δηλαδή εκτελεί ποσοτική ρύθμιση, αλλά όχι ποιοτική.
Ο σχεδιασμός θερμοστατών για θερμαντικά σώματα
Ένας θερμοστάτης για ένα θερμαντικό σώμα αποτελείται από δύο μέρη – μια βαλβίδα (θερμοβαλβίδα) και μια θερμοστατική κεφαλή (θερμοστατικό στοιχείο, ρυθμιστής θερμοκρασίας). Αυτά τα προϊόντα παράγονται για διαφορετικά μεγέθη σωλήνων και διαφορετικούς τύπους συστημάτων θέρμανσης. Η θερμοστατική κεφαλή είναι αφαιρούμενη, ρυθμιστές διαφορετικών τύπων και ακόμη και διαφορετικοί κατασκευαστές μπορούν να εγκατασταθούν στην ίδια βαλβίδα – το κάθισμα είναι τυποποιημένο.

Ο θερμοστάτης για ένα θερμαντικό σώμα αποτελείται από δύο μέρη – μια ειδική βαλβίδα (βαλβίδα) και μια θερμοστατική κεφαλή (ρυθμιστής)
Τόσο οι βαλβίδες όσο και οι ρυθμιστές είναι διαφορετικοί, οπότε πριν εγκαταστήσετε έναν θερμοστάτη για ένα θερμαντικό σώμα, θα πρέπει να εξοικειωθείτε λίγο με τη δομή, τις λειτουργίες και τους τύπους του.
Τύποι ρυθμιστικών δωματίων
Για αυτόματη ρύθμιση της καύσης του λέβητα σύμφωνα με τη θερμοκρασία του δωματίου, χρησιμοποιούνται 2 τύποι θερμοστατών:
- Μηχανικός. Το σπάσιμο και το κλείσιμο του ηλεκτρικού κυκλώματος παράγεται από μια διμεταλλική πλάκα, που κάμπτεται από τη θέρμανση. Για να αλλάξει την επιθυμητή θερμοκρασία, ο χρήστης περιστρέφει ένα κουμπί που αυξάνει ή μειώνει το διάκενο μεταξύ της πλάκας και της δεύτερης επαφής.
- Ηλεκτρονική (ψηφιακή). Εδώ, ο ρόλος ενός θερμοευαίσθητου στοιχείου παίζεται από ένα θερμίστορ, το οποίο αλλάζει την αντίσταση ανάλογα με τη θερμοκρασία. Το κύκλωμα, το οποίο περιλαμβάνει το καθορισμένο τμήμα, κλείνει τις επαφές ρελέ, καθοδηγούμενο από την αλλαγή στην αντίσταση και τις ρυθμίσεις χρήστη.
Αναφορά. Μηχανικοί και ηλεκτρονικοί αισθητήρες θερμοκρασίας χρησιμοποιούνται όχι μόνο για το λέβητα. Οι θερμοστάτες χρησιμοποιούνται με επιτυχία σε άλλες περιοχές του συστήματος θέρμανσης, για παράδειγμα, για να απενεργοποιήσετε την αντλία κυκλοφορίας ξεχωριστού κλάδου καλοριφέρ ή για έλεγχο ζώνης της ενδοδαπέδιας θέρμανσης.

Η μηχανική συσκευή συνδέεται με τη γεννήτρια θερμότητας μέσω καλωδίου. Τα περισσότερα ηλεκτρονικά μοντέλα παρέχουν ασύρματη συνδεσιμότητα. Σύμφωνα με κριτικές, οι ραδιοελεγχόμενοι θερμοστάτες κερδίζουν μεγάλη δημοτικότητα λόγω της ευκολίας εγκατάστασης και λειτουργίας τους. Πώς λειτουργεί ο ασύρματος θερμοστάτης λέβητα:
- Η συσκευή αποτελείται από δύο μονάδες εξοπλισμένες με μονάδες ραδιοφώνου.
- Το πρώτο μπλοκ, το οποίο ενεργοποιεί το εκτελεστικό ρελέ, τοποθετείται ακριβώς δίπλα στη θερμάστρα και συνδέεται με τον απαιτούμενο σύνδεσμο. Τροφοδοσία – από ηλεκτρικό σύστημα σπιτιού 220 volt.
- Η δεύτερη μονάδα με οθόνη και κουμπιά ελέγχου τροφοδοτείται από μπαταρίες και εγκαθίσταται σε βολικό μέρος στο σπίτι.
- Ένας θερμικός αισθητήρας που βρίσκεται μέσα στο τηλεχειριστήριο αντιδρά στη θερμοκρασία του περιβάλλοντος αέρα. Τη σωστή στιγμή, η μονάδα ραδιοφώνου στέλνει σήματα στην πρώτη μονάδα για την ενεργοποίηση / απενεργοποίηση του λέβητα. Ανοίγει τις επαφές ρελέ, η θέρμανση και η κυκλοφορία του ψυκτικού σταματά ή συνεχίζει.

Οι ασύρματοι θερμοστάτες αποτελούνται από 2 μπλοκ που ανταλλάσσουν ραδιοσήματα
Βασικοί τύποι λέβητες και έλεγχος θερμοκρασίας
Υπάρχουν διάφοροι τύποι λέβητες: στερεό καύσιμο, αέριο, ηλεκτρικό και υγρό καύσιμο.
Οι λέβητες χρησιμοποιούνται ευρέως σε όλο τον κόσμο. Υπάρχουν εγχώρια δείγματα, υπάρχουν λέβητες και εισαγόμενα. Το υλικό κατασκευής είναι χάλυβας ή χυτοσίδηρος. Εύκολο στη χρήση, οικονομικό, με τη λειτουργία ρύθμισης της θερμοκρασίας του ψυκτικού. Σε φθηνότερα μοντέλα, αυτή η λειτουργία εφαρμόζεται χρησιμοποιώντας μια ειδική συσκευή – ένα θερμοστοιχείο.
Δομικά, ένα θερμοστοιχείο είναι ένα μεταλλικό προϊόν, οι γεωμετρικές διαστάσεις του οποίου μειώνονται ή αυξάνονται υπό την επίδραση των θερμοκρασιών (ανάλογα με το βαθμό θέρμανσης). Και από αυτό, με τη σειρά του, αλλάζει η θέση του ειδικού μοχλού, ο οποίος κλείνει και ανοίγει το πτερύγιο έλξης. Η φωτογραφία δείχνει ένα δείγμα ενός τέτοιου ρυθμιστή:

Όσο περισσότερο ο αποσβεστήρας είναι ανοιχτός, τόσο ισχυρότερη είναι η διαδικασία καύσης και αντίστροφα. Έτσι, ο όγκος του αέρα που εισέρχεται στον θάλαμο καύσης κλειστού τύπου ελέγχεται πλήρως από τον θερμοστάτη και, εάν είναι απαραίτητο, η παροχή του διακόπτεται και η διαδικασία καύσης πεθαίνει. Σε πιο σύγχρονα μοντέλα, εγκαθίστανται χειριστήρια που, ανάλογα με τις καθορισμένες θερμικές συνθήκες, ελέγχουν τη ροή του αέρα, ενεργοποιώντας (ή απενεργοποιώντας) έναν ειδικό ανεμιστήρα (δείτε την παρακάτω φωτογραφία):

Λέβητας με ρυθμιστή θερμοκρασίας
Οι λέβητες αερίου είναι οι πιο συνηθισμένες και φθηνότερες μονάδες λειτουργίας. Οι λέβητες είναι μονόκλινου και διπλού κυκλώματος. Οι λέβητες ενός κυκλώματος έχουν έναν εναλλάκτη θερμότητας και προορίζονται μόνο για θέρμανση. Το διάγραμμα σύνδεσης φαίνεται στο παρακάτω σχήμα:

Διάγραμμα σύνδεσης λέβητα μονού κυκλώματος
Οι λέβητες διπλού κυκλώματος έχουν δύο εναλλάκτες θερμότητας και έχουν σχεδιαστεί για θέρμανση και λήψη ζεστού νερού. Το διάγραμμα σύνδεσης του λέβητα παρουσιάζεται παρακάτω:

Σχέδιο ενεργοποίησης λέβητα διπλού κυκλώματος
Ορισμένοι λέβητες διαθέτουν ξεχωριστούς ρυθμιστές για τη θέρμανση και τις θερμοκρασίες ζεστού νερού.
Ομάδα # 1: μηχανική
Η λειτουργία ενός μηχανικού θερμικού αισθητήρα βασίζεται στην αλλαγή των χαρακτηριστικών του υλικού όταν αλλάζει η θερμοκρασία του. Είναι μια εύχρηστη, φιλική προς τον προϋπολογισμό, αρκετά αποτελεσματική και εντελώς ανεξάρτητη από την επιλογή τροφοδοσίας. Έχει σχεδιαστεί για εγκατάσταση σε σωλήνες συστήματος θέρμανσης νερού για τη ρύθμιση της ροής του θερμαντικού μέσου.

Ένα κλασικό παράδειγμα μηχανικού θερμοστάτη είναι μια συσκευή με βαλβίδα βελόνας (κλειδαριά) και θερμοφόρο φυσητήρα
Σε μηχανικούς θερμοστάτες, τα ακόλουθα χρησιμοποιούνται ως ουσίες που αντιδρούν στις μεταβολές της θερμοκρασίας:
Όταν το υγρό θερμαίνεται, τα αέρια διαστέλλονται, γεγονός που οδηγεί στην πίεσή τους στο στέλεχος της βαλβίδας ελέγχου. Όταν η θερμοκρασία πέφτει, συρρικνώνονται, το κλείσιμο επιστρέφει από ένα ελατήριο και το θερμαινόμενο νερό ρέει ξανά μέσω των σωλήνων στα θερμαντικά σώματα..
Οι θερμοστάτες της μπαταρίας χαρακτηρίζονται από ασθενή ευαισθησία και μεγάλο σφάλμα ρύθμισης. Λειτουργούν μόνο όταν η θερμοκρασία αυξάνεται κατά 2 μοίρες ή περισσότερο. Επιπλέον, με την πάροδο του χρόνου, το υλικό πλήρωσης φυσούνας χάνει τα χαρακτηριστικά του, οι αριθμοί στο κουμπί για τη ρύθμιση των απαιτούμενων παραμέτρων θερμοκρασίας και οι πραγματικοί βαθμοί αρχίζουν να αποκλίνουν.
Αυτοί οι θερμοστάτες έχουν αρκετά μεγάλο μέγεθος. Η συντριπτική πλειοψηφία τους έχουν σχεδιαστεί για να μετρούν τη θερμοκρασία του νερού στις μπαταρίες και όχι τον αέρα στο δωμάτιο. Συχνά είναι δύσκολο να τα προσαρμόσουμε ακριβώς όπως θέλει ο ιδιοκτήτης του σπιτιού..
Ομάδα # 2: ηλεκτρομηχανική
Αυτοί οι θερμοστάτες λειτουργούν με αρχές παρόμοιες με αμιγώς μηχανικά ανάλογα. Μια μεταλλική πλάκα χρησιμοποιείται μόνο ως στοιχείο ευαίσθητο στη θερμοκρασία..
Όταν θερμαίνεται, λυγίζει και κλείνει την επαφή και όταν κρυώσει, επιστρέφει στην αρχική του θέση και ανοίγει το κύκλωμα. Και ήδη μέσω αυτού του κυκλώματος, αποστέλλεται ένα σήμα στη μονάδα ελέγχου καυστήρα.

Ο ηλεκτρομηχανικός θερμοστάτης απαιτεί τροφοδοσία, ελέγχει τις βαλβίδες ή τους καυστήρες του λέβητα που ρυθμίζουν τη ροή του θερμαντικού μέσου μέσω ηλεκτρικών σημάτων
Μια άλλη επιλογή για έναν ηλεκτρομηχανικό θερμοστάτη είναι μια συσκευή με αισθητήρα με τη μορφή δύο πλακών από διαφορετικά μέταλλα. Σε αυτή την περίπτωση, το θερμοευαίσθητο στοιχείο εγκαθίσταται απευθείας στο τζάκι ενός λέβητα στερεού καυσίμου..
Σε υψηλές θερμοκρασίες, προκύπτει μια διαφορά δυναμικού μεταξύ των πλακών, επηρεάζοντας το ηλεκτρομαγνητικό ρελέ. Οι επαφές στο τελευταίο ανοίγουν και κλείνουν. Ως αποτέλεσμα, η έγχυση αέρα στο θάλαμο καύσης ενεργοποιείται / απενεργοποιείται..
Ομάδα # 3: ηλεκτρονική
Αυτός ο τύπος θερμοστάτη για λέβητες ζεστού νερού ανήκει στην κατηγορία πτητικών. Τέτοιες συσκευές διαθέτουν έναν απομακρυσμένο αισθητήρα θερμοκρασίας που παρακολουθεί τη θερμοκρασία δωματίου και μια πλήρη μονάδα ελέγχου με οθόνη.
Για τους ηλεκτρικούς λέβητες, τέτοιοι θερμοστάτες είναι απαραίτητοι. Χωρίς αυτά, οι ηλεκτρικοί θερμαντήρες θα λειτουργήσουν χωρίς διακοπή, θερμαίνοντας πολύ τον αέρα ή τον φορέα θερμότητας..

Οι ηλεκτρικοί λέβητες και λέβητες, στη συντριπτική πλειονότητα των περιπτώσεων, είναι εξοπλισμένοι με θερμοστάτες στο εργοστάσιο.
Υπάρχουν δύο κύρια στοιχεία σε έναν ηλεκτρονικό θερμοστάτη:
- Αισθητήρας θερμοκρασίας.
- Μικροελεγκτής.
Το πρώτο μετρά τη θερμοκρασία και το δεύτερο την ελέγχει και δίνει σήματα για αύξηση / μείωση της παροχής θερμικής ενέργειας στο δωμάτιο. Ο αισθητήρας μπορεί να στείλει ένα αναλογικό ή ψηφιακό σήμα στον ελεγκτή. Στην πρώτη περίπτωση, ο θερμοστάτης είναι παρόμοιος σε δυνατότητες με ένα μηχανικό ανάλογο, μόνο που τον ξεπερνά κατά πολύ στην ακρίβεια της μέτρησης των δεικτών θερμοκρασίας.
Οι ψηφιακοί θερμοστάτες είναι η κορυφή της ανάπτυξης αυτών των συσκευών. Σας επιτρέπουν να ρυθμίσετε την παροχή θερμότητας σύμφωνα με έναν προκαθορισμένο αλγόριθμο. Επιπλέον, μπορείτε να τους συνδέσετε πολύ περισσότερους αισθητήρες που βρίσκονται τόσο στα δωμάτια όσο και στο δρόμο..
Πολλοί ηλεκτρονικοί θερμοστάτες έχουν τη δυνατότητα να ελέγχονται από απόσταση μέσω υπέρυθρων ή κυψελοειδών. Αυτό σας επιτρέπει να ρυθμίσετε τη θερμοκρασία δωματίου όχι μόνο χρησιμοποιώντας το τηλεχειριστήριο στο δωμάτιο, αλλά και από οπουδήποτε έξω από αυτό..
Για παράδειγμα, ακόμη και όταν φεύγετε από την εργασία, μπορείτε να στείλετε ένα σήμα για να θερμάνετε τον αέρα του δωματίου σε άνετες παραμέτρους και με την άφιξή σας το σπίτι θα σας ευχαριστήσει με ζεστασιά και ζεστασιά..
Οι ηλεκτρονικές συσκευές που έχουν σχεδιαστεί για να ρυθμίζουν αυτόματα τα ποιοτικά και ποσοτικά χαρακτηριστικά του ψυκτικού είναι ένα απαραίτητο συστατικό των συστημάτων θέρμανσης σε έξυπνα σπίτια. Σας συνιστούμε να εξοικειωθείτε με τη συσκευή τους.
Ηλεκτρικοί λέβητες
Μια αρκετά κοινή εναλλακτική λύση στους λέβητες αερίου και στερεών καυσίμων. Πολλά πλεονεκτήματα, υψηλή απόδοση, αλλά μεγάλη περίοδος αποπληρωμής. Η σύνδεση είναι απλή, όπως αυτή των λεβήτων αερίου, αλλά χωρίς παροχή κρύου νερού. Παρέχεται ρύθμιση θερμοκρασίας και προστασία από υπερθέρμανση.

Με έναν απλό μηχανικό χρονοδιακόπτη για έναν ηλεκτρικό λέβητα, υπάρχουν τρεις επιλογές για την εκκίνηση του συστήματος κεντρικής θέρμανσης:
- Ο λέβητας είναι σβηστός.
- Ο λέβητας παρέχει ζεστό νερό.
- Ο λέβητας ανάβει και απενεργοποιείται την καθορισμένη ώρα.
Οι μηχανικοί χρονοδιακόπτες έχουν συνήθως μεγάλο στρογγυλό καντράν με κλίμακα 24 ωρών στο κέντρο. Μπορείτε να γυρίσετε τον επιλογέα για να ρυθμίσετε την επιθυμητή ώρα και στη συνέχεια να τον αφήσετε έτσι. Ο λέβητας θα ανάψει την κατάλληλη στιγμή. Το εξωτερικό μέρος αποτελείται από ένα σύνολο καρτελών περιόδου 15 λεπτών που εισάγονται για εύκολη ρύθμιση της λειτουργίας και των τρόπων ρύθμισης. Είναι δυνατή μια αναδιαμόρφωση έκτακτης ανάγκης, η οποία πραγματοποιείται όταν ο λέβητας είναι συνδεδεμένος στο δίκτυο.
Οι μηχανικοί χρονοδιακόπτες είναι εύκολο να ρυθμιστούν, αλλά ταυτόχρονα, ο λέβητας ανάβει και απενεργοποιείται πάντα την ίδια ώρα κάθε μέρα, και αυτό μπορεί να μην ικανοποιεί τους ιδιοκτήτες εάν η οικογένεια είναι μεγάλη και οι διαδικασίες μπάνιου πραγματοποιούνται πολλές φορές την ημέρα σε διαφορετικές χρονικές στιγμές.
Προγραμματιζόμενος θερμοστάτης χώρου
Ο προγραμματιζόμενος ηλεκτρονικός θερμοστάτης χώρου σάς επιτρέπει να επιλέξετε την επιθυμητή και άνετη θερμοκρασία ανά πάσα στιγμή, είναι εύκολο να διαμορφώσετε και να αλλάξετε τον τρόπο λειτουργίας. Ο χρονοδιακόπτης σάς επιτρέπει να ορίσετε ένα διαφορετικό μοτίβο για θέρμανση τις καθημερινές και τα Σαββατοκύριακα. Ορισμένα χρονόμετρα σάς επιτρέπουν να ορίσετε διαφορετικές παραμέτρους για κάθε ημέρα της εβδομάδας, αυτό μπορεί να είναι χρήσιμο για άτομα που εργάζονται με μερική απασχόληση ή σε βάρδιες. Πολλά μοντέλα Terneo και KChM είναι εξοπλισμένα με τέτοιους θερμοστάτες..

Προγραμματιζόμενος θερμοστάτης χώρου
Ο προγραμματιζόμενος θερμοστάτης χώρου σάς επιτρέπει να ορίσετε ατομικά πρότυπα θέρμανσης για κάθε μέρα σύμφωνα με τον τρόπο ζωής σας και να διατηρείτε τη θερμοκρασία του σπιτιού ανά πάσα στιγμή, ανεξάρτητα από την παρουσία ή την αναχώρηση των ιδιοκτητών.
Εάν ένας λέβητας με καλοριφέρ είναι υπεύθυνος για το σύστημα θέρμανσης, κατά κανόνα, απαιτείται μόνο ένας προγραμματιζόμενος θερμοστάτης χώρου για τον έλεγχο ολόκληρου του σπιτιού. Ορισμένα μοτίβα πρέπει να προσαρμοστούν την άνοιξη και το φθινόπωρο όταν το ρολόι κινείται προς τα εμπρός και προς τα πίσω ή υπάρχει κάποια αλλαγή στις κλιματολογικές συνθήκες. Συνιστούμε επίσης να αλλάζετε τις ρυθμίσεις θερμοκρασίας όταν αλλάζετε μέρα και νύχτα..
Ένας τέτοιος ελεγκτής κλιματισμού έχει πολλές επιλογές που επεκτείνουν τις δυνατότητές του:
- Το “Party”, το οποίο σταματά τη θέρμανση για αρκετές ώρες, στη συνέχεια συνεχίζει.
- “Παράκαμψη” σας επιτρέπει να αλλάξετε προσωρινά τις προγραμματισμένες θερμοκρασίες κατά τη διάρκεια μιας από τις διαμορφωμένες περιόδους.
- “Διακοπές”, αυξάνει την ένταση της θέρμανσης ή τη μειώνει για συγκεκριμένο αριθμό ημερών.
Κεντρικός θερμοστάτης
Ένας τέτοιος θερμοστάτης βρίσκεται μακριά από το λέβητα σας και συνήθως σας επιτρέπει να ενεργοποιείτε ή να απενεργοποιείτε τη θέρμανση σε όλο το σπίτι. Οι παλαιότερες εκδόσεις συνδέονται με το λέβητα, τα νεότερα συστήματα συνήθως στέλνουν σήματα στη θέση εντολών της συσκευής. Είναι εξοπλισμένο με συσκευές νέου τύπου που διαθέτουν ακριβές αλλά αποτελεσματικές συσκευές: λέβητες διπλού κυκλώματος Ferroli, Beretta και οικιακό AOGV.
Οι πιο διάσημοι είναι οι θερμοστάτες χώρου για λέβητα διπλού κυκλώματος των εμπορικών σημάτων Gsm και Protherm. Έχουν ενσωματωμένο θερμοστάτη για τον λέβητα, ο οποίος, ανάλογα με το μοντέλο, μπορεί να λειτουργήσει εξ αποστάσεως, συχνά αυτή η τεχνολογία χρησιμοποιείται για ηλεκτρικό λέβητα ή μονάδες στερεών καυσίμων.
Ο θερμοστάτης χώρου απενεργοποιεί τη θέρμανση του συστήματος, όπως απαιτείται. Λειτουργεί μετρώντας τη θερμοκρασία του αέρα και ενεργοποιώντας τη θέρμανση όταν η θερμοκρασία του αέρα πέσει κάτω από τη ρύθμιση του θερμοστάτη και απενεργοποιώντας την όταν επιτευχθεί η καθορισμένη θερμοκρασία..
Συμβουλή:
- Συνιστάται η ρύθμιση του θερμοστάτη στους 20 ° C.
- Τη νύχτα, η καθορισμένη θερμοκρασία πρέπει να είναι μεταξύ 19-21 ° C.
- Είναι επιθυμητό το παιδικό δωμάτιο να είναι περίπου 22 ° C.
- Η θερμοκρασία δεν πρέπει να πέσει κάτω από τους 22 ° C στο δωμάτιο για ηλικιωμένους και άτομα με ειδικές ανάγκες.
Κατά κανόνα, μόνο ένας μικροελεγκτής κλιματισμού στο σύστημα θέρμανσης βασίζεται στη θερμοκρασία ολόκληρου του σπιτιού ή μεμονωμένων δωματίων. Η καλύτερη επιλογή είναι να το τοποθετήσετε στο σαλόνι ή το υπνοδωμάτιο, το οποίο θα πρέπει πιθανώς να είναι το πιο επισκέψιμο μέρος στο σπίτι..
Οι θερμοστάτες δωματίου χρειάζονται ελεύθερη ροή αέρα για τη μέτρηση της θερμοκρασίας, επομένως δεν πρέπει να καλύπτονται με κουρτίνες ή να αποκλείονται από έπιπλα. Οι συσκευές δίπλα στον ηλεκτρικό θερμοστάτη ενδέχεται να επηρεάσουν τη σωστή λειτουργία της συσκευής. Αυτά περιλαμβάνουν λαμπτήρες, τηλεοράσεις, λέβητες γείτονα μέσω του τοίχου, διακόπτες αφής.
Θερμοστατικές βαλβίδες ελέγχου
Η θερμοστατική βαλβίδα είναι μια απλή λύση στο πρόβλημα της απόκτησης θερμικού φορέα μιας δεδομένης θερμοκρασίας με ανάμειξη ψυχρότερου νερού με θερμότερο νερό. Η τριπλή βαλβίδα φαίνεται παρακάτω:

Σχέδιο σύνδεσης βαλβίδας τριών κατευθύνσεων στο σύστημα θέρμανσης:

Διάγραμμα σωληνώσεων λέβητα στερεού καυσίμου με χρήση θερμοστατικής βαλβίδας τριών κατευθύνσεων:

Διάγραμμα σωληνώσεων λέβητα αερίου χρησιμοποιώντας θερμοστατική βαλβίδα τριών κατευθύνσεων:

Διάγραμμα σωληνώσεων λέβητα αερίου χρησιμοποιώντας θερμοστατική βαλβίδα τριών κατευθύνσεων
Η θερμοστατική βαλβίδα καλοριφέρ σας επιτρέπει να ελέγχετε τη θερμοκρασία δωματίου αλλάζοντας τη ροή ζεστού νερού μέσω του ψυγείου. Ρυθμίζουν τη ροή ζεστού νερού μέσω του καλοριφέρ, αλλά δεν ελέγχουν τον λέβητα. Τέτοιες συσκευές πρέπει να εγκατασταθούν για να προσαρμόσουν τη θερμοκρασία που απαιτείται σε κάθε ξεχωριστό δωμάτιο..
Αυτή η ιδέα θα πρέπει να θεωρηθεί ως συμπλήρωμα της εγκατάστασης θερμορύθμισης. Επίσης, τέτοιες συσκευές χρειάζονται περιοδική αναπροσαρμογή και τακτικούς ελέγχους απόδοσης (κάθε έξι μήνες κατά την αλλαγή των τρόπων λειτουργίας).
Σπιτικός εξωτερικός θερμοστάτης για το λέβητα: οδηγίες
Παρακάτω είναι ένα διάγραμμα της συσκευής ενός σπιτικού θερμοστάτη για έναν λέβητα, το οποίο έχει συναρμολογηθεί σε μικροκυκλώματα σειράς Atmega-8 και 566, μια οθόνη LCD, ένα φωτοκύτταρο και αρκετούς αισθητήρες θερμοκρασίας. Προγραμματιζόμενο μικροκύκλωμα Atmega-8 και είναι υπεύθυνο για τη συμμόρφωση με τις καθορισμένες παραμέτρους των ρυθμίσεων του θερμοστάτη.

Διάγραμμα σπιτικού εξωτερικού θερμοστάτη για λέβητα
Στην πραγματικότητα, αυτό το κύκλωμα ενεργοποιεί ή απενεργοποιεί τον λέβητα θέρμανσης όταν η εξωτερική θερμοκρασία πέφτει (αυξάνεται) (αισθητήρας U2) και εκτελεί επίσης αυτές τις ενέργειες όταν αλλάζει η θερμοκρασία δωματίου (αισθητήρας U1). Παρέχεται προσαρμογή της λειτουργίας δύο χρονόμετρων, τα οποία σας επιτρέπουν να προσαρμόσετε το χρόνο αυτών των διαδικασιών. Ένα κομμάτι κυκλώματος με φωτοαντίσταση επηρεάζει τη διαδικασία ενεργοποίησης του λέβητα από την ώρα της ημέρας.
Ο αισθητήρας U1 βρίσκεται ακριβώς στο δωμάτιο και ο αισθητήρας U2 βρίσκεται έξω. Συνδέεται με το λέβητα και εγκαθίσταται δίπλα του. Εάν είναι απαραίτητο, μπορείτε να προσθέσετε το ηλεκτρικό τμήμα του κυκλώματος, το οποίο σας επιτρέπει να ενεργοποιείτε και να απενεργοποιείτε μονάδες υψηλής ισχύος:

Το ηλεκτρικό τμήμα του κυκλώματος, που σας επιτρέπει να ενεργοποιήσετε το κλείσιμο μονάδων υψηλής ισχύος
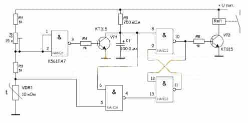
Ένα άλλο κύκλωμα θερμοστάτη με μία παράμετρο ελέγχου βασισμένο στο μικροκύκλωμα K561LA7:

Κύκλωμα θερμοστάτη με μία παράμετρο ελέγχου βασισμένο στο μικροκύκλωμα K561LA7
Ο συναρμολογημένος θερμοστάτης που βασίζεται στο μικροκύκλωμα K651LA7 διακρίνεται από την απλότητα και την ευκολία ρύθμισης. Ο θερμοστάτης μας είναι ένας ειδικός θερμίστορ που μειώνει σημαντικά την αντίσταση όταν θερμαίνεται. Αυτή η αντίσταση περιλαμβάνεται στο δίκτυο διαχωριστή τάσης ηλεκτρικής ενέργειας. Σε αυτό το κύκλωμα βρίσκεται και η αντίσταση R2, με την οποία μπορούμε να ρυθμίσουμε την απαιτούμενη θερμοκρασία. Με βάση ένα τέτοιο σχήμα, μπορείτε να φτιάξετε έναν θερμοστάτη για οποιοδήποτε λέβητα: Baksi, Ariston, Evp, Don.
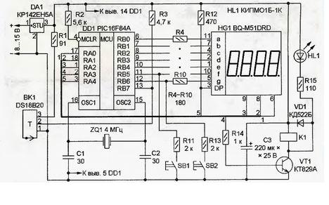
Ένα άλλο κύκλωμα για έναν θερμοστάτη που βασίζεται σε μικροελεγκτή:

Κύκλωμα για θερμοστάτη που βασίζεται σε μικροελεγκτή
Η συσκευή συναρμολογείται με βάση τον μικροελεγκτή PIC16F84A. Ο ρόλος του αισθητήρα εκτελείται από ένα ψηφιακό θερμόμετρο DS18B20. Ένα μικρό ρελέ ελέγχει το φορτίο. Οι μικροδιακόπτες ρυθμίζουν τη θερμοκρασία που εμφανίζεται στις ενδείξεις. Πριν από τη συναρμολόγηση, θα χρειαστεί να προγραμματίσετε τον μικροελεγκτή. Αρχικά, διαγράψτε τα πάντα από το τσιπ και, στη συνέχεια, επαναπρογραμματίστε και, στη συνέχεια, συναρμολογήστε και χρησιμοποιήστε το για την υγεία. Η συσκευή δεν είναι κακή και λειτουργεί μια χαρά.
Το κόστος των εξαρτημάτων είναι 300-400 ρούβλια. Ένα παρόμοιο μοντέλο ρυθμιστή κοστίζει πέντε φορές περισσότερο.
Μερικές συμβουλές στο τέλος:
- αν και διαφορετικές εκδόσεις θερμοστατών είναι κατάλληλες για τα περισσότερα μοντέλα, είναι ακόμα επιθυμητό ο θερμοστάτης του λέβητα και του ίδιου του λέβητα να παράγεται από τον ίδιο κατασκευαστή, αυτό θα απλοποιήσει σημαντικά την εγκατάσταση και την ίδια τη λειτουργία.
- Πριν αγοράσετε τέτοιο εξοπλισμό, πρέπει να υπολογίσετε την περιοχή του δωματίου και την απαιτούμενη θερμοκρασία για να αποφύγετε τον εξοπλισμό “διακοπής λειτουργίας” και να αλλάξετε την καλωδίωση σε σχέση με τη σύνδεση συσκευών υψηλότερης ισχύος.
- πριν εγκαταστήσετε τον εξοπλισμό, πρέπει να φροντίσετε για τη θερμομόνωση του δωματίου, διαφορετικά οι υψηλές θερμικές απώλειες θα είναι αναπόφευκτες και αυτό είναι ένα πρόσθετο στοιχείο κόστους.
- εάν δεν είστε σίγουροι ότι πρέπει να αγοράσετε ακριβό εξοπλισμό, τότε μπορείτε να πραγματοποιήσετε ένα καταναλωτικό πείραμα. Αγοράστε έναν φθηνότερο μηχανικό θερμοστάτη, ρυθμίστε τον και δείτε το αποτέλεσμα.
Ασύρματος θερμοστάτης για λέβητα αερίου

Οι ασύρματοι προγραμματιστές θα διευκολύνουν τον έλεγχο των συσκευών θέρμανσης που βρίσκονται σε δυσπρόσιτα σημεία. Δεν χρειάζεται να τραβήξετε ένα σωρό καλώδια σε μια βολική θέση για τον αισθητήρα θερμοκρασίας. Ο ασύρματος θερμοστάτης λέβητα αποτελείται από δύο μονάδες που λειτουργούν μέσω ραδιοφωνικού καναλιού.
Ένας ασύρματος θερμοστάτης δωματίου είναι απαραίτητος όταν όλη η διακόσμηση στο δωμάτιο έχει ήδη ολοκληρωθεί και δεν είναι δυνατό να τοποθετήσετε ένα καλώδιο από τον θερμοστάτη στο λέβητα θέρμανσης ή τη “χτένα” του ελέγχου ενδοδαπέδιας θέρμανσης.
Σε αυτή την περίπτωση, ο ασύρματος θερμοστάτης είναι εγκατεστημένος στο δωμάτιο, η θερμοκρασία του οποίου πρέπει να ελέγχεται και ο δέκτης, κατά κανόνα, βρίσκεται κοντά στο λέβητα θέρμανσης (αέριο ή ηλεκτρικό), θερμοηλεκτρικό ενεργοποιητή, βαλβίδα ή άλλες συσκευές για τη ρύθμιση του συστήματος θέρμανσης..
Η μετάδοση εντολών ελέγχου μεταξύ του θερμοστάτη και του δέκτη πραγματοποιείται μέσω καναλιού ραδιοσυχνοτήτων σε συχνότητα 433,92 MHz ή 868 MHz. Χάρη στην ατομική κωδικοποίηση του σήματος σε κάθε ζεύγος θερμοστάτη-δέκτη, εξασφαλίζεται αξιόπιστη επικοινωνία χωρίς παρεμβολές.
Ο θερμοστάτης τροφοδοτείται από 2 μπαταρίες ΑΑ. Η διάρκεια ζωής ενός σετ μπαταριών είναι περίπου 12 μήνες, ανάλογα με το εύρος επικοινωνίας και την παρουσία εμποδίων μεταξύ του θερμοστάτη και του δέκτη. Ο δέκτης τροφοδοτείται από δίκτυο 220 V και διαθέτει ισχυρές επαφές ρελέ μεταγωγής σχεδιασμένες για φορτίο έως 3000 W (ανάλογα με το μοντέλο).
- Το τμήμα εργασίας είναι τοποθετημένο απευθείας κοντά στο λέβητα και συνδέεται με τους ακροδέκτες του με ειδικό καλώδιο.
- Το δεύτερο στοιχείο είναι ένα tracker οθόνης. Συνήθως εγκαθίσταται σε θερμαινόμενο δωμάτιο. Ο αισθητήρας μπορεί να εξοπλιστεί με οθόνη αφής ή οθόνη με κουμπί. Αυτές οι αποχρώσεις επηρεάζουν το κόστος της συσκευής..
Οι συσκευές “επικοινωνούν” μεταξύ τους χρησιμοποιώντας ένα ραδιοφωνικό κανάλι που δεν επηρεάζει άλλες ηλεκτρονικές συσκευές στο σπίτι (οι τελευταίες επίσης δεν επηρεάζουν τους ασύρματους θερμοστάτες χώρου για λέβητες αερίου ή για άλλους).
Μπορούν να χωριστούν υπό όρους σε απλά και σύνθετα. Το πρώτο περιλαμβάνει, για παράδειγμα, έναν ασύρματο θερμοστάτη για λέβητα αερίου, η λειτουργία του οποίου είναι να απενεργοποιήσετε ή να τροφοδοτήσετε αέριο, ανάλογα με το αν η θερμοκρασία του αέρα στο δωμάτιο έχει αυξηθεί ή μειωθεί. Είναι σχετικά φθηνά, αλλά έχουν επίσης μόνο δύο λειτουργίες: ενεργοποίηση ή απενεργοποίηση της μονάδας.
Οι πιο εξελιγμένοι ασύρματοι θερμοστάτες, τόσο για λέβητες αερίου όσο και για όλους τους άλλους τύπους εξοπλισμού θέρμανσης, είναι εξοπλισμένοι με ένα πρόγραμμα που σας επιτρέπει να κάνετε εβδομαδιαίες ρυθμίσεις με ωριαίες αλλαγές στις παραμέτρους του αέρα.
Συνήθως, αυτά τα μοντέλα είναι πτητικά και λειτουργούν είτε με μπαταρίες είτε με επαναφορτιζόμενες μπαταρίες που απαιτούν επαναφόρτιση. Εάν έχετε ένα μακρύ ταξίδι, τότε θα πρέπει να φροντίσετε εκ των προτέρων ότι υπάρχει αρκετή τροφοδοσία μπαταρίας για ολόκληρη την περίοδο απουσίας..
Πλεονεκτήματα των ασύρματων θερμοστατών
Ένας θερμοστάτης χώρου στο κύκλωμα του λέβητα αερίου ρυθμίζει με ακρίβεια τη θερμοκρασία και μειώνει την κατανάλωση ενέργειας. Επιπλέον, λειτουργεί σε αυτόματη λειτουργία – δεν χρειάζεται χειροκίνητες ρυθμίσεις.
Η χρήση του προγραμματιστή απαλλάσσει τον χρήστη από προβλήματα με τη διατήρηση του μικροκλίματος σε ένα σπίτι ή διαμέρισμα, ανοίγοντας τις ακόλουθες δυνατότητες: - Ακριβής και γρήγορος έλεγχος θερμοκρασίας. Η ακρίβεια ευθυγράμμισης είναι 0,3 μοίρες.
- Λειτουργίες ημέρας-νύχτας, λειτουργίες ρύθμισης θερμοκρασιών ανά χρονικά διαστήματα για αρκετές ημέρες νωρίτερα.
- Η σύνδεση μιας μονάδας GSM ή ενός συστήματος ελέγχου μέσω Wi-Fi μειώνει περαιτέρω την ανάγκη για ανθρώπινη συμμετοχή στον έλεγχο λέβητα.
- Ρύθμιση θερμοκρασίας αέρα σε διαφορετικά δωμάτια.
- Οικονομική λειτουργία εξοπλισμού αερίου. Ένας θερμοστάτης κοστίζει χρήματα, αλλά αποδίδει μειώνοντας το συνολικό κόστος θέρμανσης, συμπεριλαμβανομένης της ηλεκτρικής ενέργειας, κατά 20-25%. Το γεγονός είναι ότι όταν ο λέβητας είναι απενεργοποιημένος, ο αυτοματισμός απενεργοποιεί την αντλία, η οποία είναι ο καταναλωτής της.
Η αποπληρωμή επιτυγχάνεται σε δύο περιόδους λειτουργίας. Η μείωση του αριθμού εκκίνησης / διακοπής οδηγεί σε εξοικονόμηση πόρων λέβητα αερίου, το κόστος του οποίου υπερβαίνει την τιμή του πρόσθετου εξοπλισμού. Οι προγραμματιζόμενες συσκευές ρυθμίζουν το όριο του αισθητήρα θερμοκρασίας.
Και η χρήση αλλάζει τον χρόνο καθυστέρησης ενεργοποίησης / απενεργοποίησης του λέβητα αερίου, γεγονός που ελαχιστοποιεί την πιθανότητα αυτόματης λειτουργίας κατά τη διάρκεια βραχυπρόθεσμων διακυμάνσεων της θερμοκρασίας, για παράδειγμα, λόγω ρεύματος.
Ένας σύγχρονος ασύρματος θερμοστάτης με εργονομικό σχεδιασμό που ταιριάζει άψογα σε κάθε εσωτερικό σχεδιασμό. Δεν απαιτείται καλωδίωση για εγκατάσταση, κάτι που είναι βολικό κατά το σχεδιασμό ενός συστήματος σε παλιά σπίτια.
Το μόνο μειονέκτημα είναι ότι ο θερμοστάτης και ο λέβητας μπορούν να συνεργαστούν αποτελεσματικά, συχνά αν κατασκευάζονται από τον ίδιο κατασκευαστή. Οι διαφορές στα ηλεκτρονικά μερικές φορές καθιστούν ασύμβατες συσκευές από διαφορετικούς κατασκευαστές..
Θερμοστάτες με αισθητήρα θερμοκρασίας αέρα για το λέβητα
Για καλύτερη διατήρηση του μικροκλίματος στις εγκαταστάσεις, βοηθούν αισθητήρες που παρακολουθούν τη θερμοκρασία του αέρα στο δωμάτιο. Είναι συνηθισμένο να τους ονομάζουμε θερμοστάτες και να προσθέτουμε τη λέξη “αέρας”.
Έτσι, αποδεικνύεται ότι ο θερμοστάτης απλώς διατηρεί τη θερμοκρασία του ψυκτικού σε ένα συγκεκριμένο εύρος και ο θερμοστάτης λειτουργεί με μεγαλύτερη ακρίβεια, σταθεροποιώντας το μικροκλίμα του δωματίου.
Εάν ο αέρας στο δωμάτιο θερμαίνεται επιπλέον από ορισμένες πηγές, για παράδειγμα, από τις ακτίνες του ήλιου μέσω του γυαλιού των παραθύρων ή από τη θερμότητα των ηλεκτρικών συσκευών, τότε ο θερμοστάτης δεν θα αντιληφθεί γρήγορα αυτούς τους παράγοντες και ο θερμοστάτης θα αντιδράσει γρήγορα , εξοικονόμηση ενέργειας και πόρου εξοπλισμού.

Οι θερμοστάτες λειτουργούν ως μέρος των ηλεκτρονικών αυτόματων συσκευών, έχουν ένα συγκεκριμένο εύρος σταθεροποίησης θερμοκρασίας και, με το σχεδιασμό τους, μπορούν να μεταδώσουν πληροφορίες στη μονάδα λογικής και ελέγχου: - με σύρμα?
- χρησιμοποιώντας ραδιοκύματα.
Όλοι χρειάζονται τροφοδοσία. Τα πρώτα τροφοδοτούνται με ηλεκτρική ενέργεια χρησιμοποιώντας τα τροφοδοτικά του κυκλώματος και τα δεύτερα τροφοδοτούνται από ενσωματωμένες μπαταρίες ή συσσωρευτές..
Για εξοικονόμηση ενέργειας, χρησιμοποιείται συχνά μια διαλείπουσα λειτουργία, όταν ο θερμοστάτης αέρα λαμβάνει μετρήσεις για ένα κλάσμα του δευτερολέπτου και τις μεταφέρει στο λογικό μπλοκ και στη συνέχεια απενεργοποιείται για λίγα λεπτά. Οι ακόλουθες μετρήσεις επαναλαμβάνονται σε παρόμοιο κύκλο..
Αρχή ελέγχου ηλεκτρικού λέβητα:

Η ποιότητα της θερμοκρασίας δωματίου που πρέπει να διατηρηθεί επηρεάζεται από τη θέση εγκατάστασης του θερμοστάτη. Για παράδειγμα, πρέπει να ληφθεί υπόψη ότι: - επιπλέον συσκευές συχνά λειτουργούν στην κουζίνα, εκπέμποντας θερμότητα, η οποία θα ληφθεί υπόψη από τον θερμοστάτη.
- οι μάζες αέρα όταν θερμαίνονται ανεβαίνουν στην οροφή και κοντά στο πάτωμα η θερμοκρασία μειώνεται.
- όταν ανοίγουν οι αεραγωγοί, αρχίζει η ανταλλαγή θερμότητας με το δρόμο.
- η απομόνωση του θερμοστάτη από τη φυσική κυκλοφορία του αέρα διαταράσσει τη λειτουργία του αυτοματισμού.
- η συχνή χρήση της πόρτας μπορεί να επηρεάσει τις μηχανικές επαφές του αισθητήρα που βρίσκεται κοντά.
Τα λογικά μπλοκ εξοπλισμένα με κυκλώματα ελέγχου μικροεπεξεργαστή έχουν διαφορετικές λειτουργίες στον αυτόματο τρόπο λειτουργίας: - μεμονωμένα μοντέλα σας επιτρέπουν να ορίσετε το καθεστώς θερμοκρασίας στα δωμάτια, ανάλογα με την ώρα της ημέρας (κατά τις ώρες εργασίας, δημιουργείται άνεση και τη νύχτα – εξοικονόμηση) και την ημέρα της εβδομάδας.
- διαθεσιμότητα της λειτουργίας “θερμοκρασίας προστασίας από τον παγετό”.
- εγκατάσταση προστασίας από την απώλεια επικοινωνίας μεταξύ του δέκτη και του πομπού, όταν ο έλεγχος του λέβητα μεταβεί στη λειτουργία “μνήμης κύκλων μεταγωγής” τις τελευταίες 24 ώρες.
- τη λειτουργία της λογιστικής για τη λειτουργία του εξοπλισμού θέρμανσης, όπως σε ξεχωριστούς ηλεκτρικούς μετρητές ·
- χρήση εκτελεστικών επαφών χωρίς δυνατότητες ·
- αυξημένο εύρος επικοινωνίας μεταξύ πομπού και δέκτη.
- προστασία των ραδιοφωνικών καναλιών από παρεμβολές ·
- έλεγχος αφής?
- την παρουσία χρονοδιακόπτη εξόδου προγράμματος για περίοδο από μία ώρα έως αρκετούς μήνες για τον καθορισμό των δικών σας ρυθμίσεων. Αυτό είναι βολικό για χρήση όταν λείπετε από τις εγκαταστάσεις για μεγάλο χρονικό διάστημα, για παράδειγμα, όταν ταξιδεύετε σε επαγγελματικά ταξίδια ή διακοπές..
Πολλοί διάσημοι κατασκευαστές παγκοσμίως ασχολούνται με την παραγωγή θερμοστατών και θερμοστατών αέρα για ηλεκτρικούς λέβητες..
Οι συσκευές που παρέχονται από εταιρείες είναι δημοφιλείς: - BOSCH;
- Ariston;
- SALUS Controls Ltd;
- Viessmann;
- Vaillant;
- Ferolli;
- Baxi;
- Beretta;
- Alpha Calor.
Κατά την επιλογή ενός συστήματος ελέγχου θερμοκρασίας, θα πρέπει να επιλεγεί ένας θερμικός αισθητήρας για τις συγκεκριμένες συνθήκες λειτουργίας του, λαμβάνοντας υπόψη τις ανάγκες του καταναλωτή.
Αισθητήρας θερμοκρασίας χώρου για λέβητα αερίου
Σε ένα μεγάλο χώρο διαβίωσης, είναι σκόπιμο να χρησιμοποιείτε αυτοματισμούς που εξαρτώνται από τον καιρό. Υπό αυτές τις συνθήκες, ο λέβητας έχει αναλάβει τη λειτουργία της αναπλήρωσης των απωλειών θερμότητας.
Έξω από το δωμάτιο, είναι εγκατεστημένος ένας ειδικός απομακρυσμένος αισθητήρας, σύμφωνα με τον οποίο λειτουργεί ο λέβητας. Για να επιλέξετε τον βέλτιστο τρόπο λειτουργίας και να διαμορφώσετε σωστά τον εξοπλισμό, είναι καλύτερο να επικοινωνήσετε με έναν ειδικό.
Ελλείψει ειδικών συσκευών, ο λέβητας πρέπει να ρυθμιστεί χειροκίνητα, εστιάζοντας στη θερμοκρασία του ψυκτικού. Αυτό είναι αρκετά άβολο και εντελώς σπάταλο. Αλλά αν αγοράσετε έναν θερμοστάτη δωματίου και τον ρυθμίσετε σωστά, μπορείτε να δείτε μια σειρά από οφέλη..
Για παράδειγμα, μια βέλτιστη άνετη θερμοκρασία για τη ζωή καθορίζεται στο δωμάτιο – 22 μοίρες. Το κατώφλι για τους πιο ισχυρούς και υψηλής ακρίβειας θερμοστάτες είναι 0,25 μοίρες.
Μόλις η τιμή που έχει ορίσει ο χρήστης φτάσει τους 22,25 βαθμούς, ο αυτοματισμός απενεργοποιεί το σύστημα θέρμανσης και την αντλία κυκλοφορίας. Μέχρι ο αισθητήρας να δώσει σήμα στο λέβητα ότι η θερμοκρασία του αέρα έχει πέσει στους 21,75 μοίρες, το σύστημα δεν θα τον ενεργοποιήσει. Μόλις ληφθεί το σήμα, ο λέβητας αρχίζει να θερμαίνει το δωμάτιο..
Ο αέρας ψύχεται πολύ πιο αργά από το ψυκτικό στο σύστημα θέρμανσης, επομένως, χρησιμοποιώντας έναν θερμοστάτη, μπορείτε να μειώσετε τον κύκλο ανάφλεξης του λέβητα και της αντλίας κυκλοφορίας. Όταν έξω έχει ηλιοφάνεια και το δωμάτιο ζεσταίνεται λίγους βαθμούς από τις ακτίνες του ήλιου, το σύστημα θέρμανσης εξοικονομεί ενέργεια και ξεκουράζεται.
Έτσι, παραγγέλνοντας έναν θερμοστάτη χώρου για λέβητες αερίου σε ένα ηλεκτρονικό κατάστημα ή σε άλλο μέρος, μπορείτε ακόμη και να φύγετε το χειμώνα, αφήνοντας το σπίτι και μην ανησυχείτε για το αν θα είναι ζεστό και άνετο εκεί..
Με το σχεδιασμό, οι θερμοστάτες χωρίζονται σε τύπους: ασύρματοι και με καλώδια για επικοινωνία με το λέβητα. Τοποθετήστε θερμοστάτες σε βολικό μέρος, συνδέστε έναν αισθητήρα θερμοκρασίας, συνδεθείτε στο σύστημα ελέγχου του λέβητα και χρησιμοποιήστε.
Οι θερμοστάτες δωματίου χρειάζονται σταθερή παροχή αέρα για σωστή και σωστή λειτουργία, επομένως δεν πρέπει να καλύπτονται με κουρτίνες ή να μπλοκάρονται από έπιπλα. Οι συσκευές δίπλα σε έναν ηλεκτρικό θερμοστάτη μπορεί να επηρεάσουν τη σωστή λειτουργία της συσκευής: λαμπτήρες, τηλεοράσεις, συσκευές θέρμανσης που βρίσκονται κοντά.
Ο προγραμματιζόμενος ηλεκτρονικός θερμοστάτης χώρου σάς επιτρέπει να επιλέξετε την επιθυμητή και άνετη θερμοκρασία ανά πάσα στιγμή, είναι εύκολο να διαμορφώσετε και να αλλάξετε τον τρόπο λειτουργίας. Ο χρονοδιακόπτης σάς επιτρέπει να ορίσετε ένα διαφορετικό μοτίβο για θέρμανση τις καθημερινές και τα Σαββατοκύριακα.
Ορισμένα χρονόμετρα σάς επιτρέπουν να ορίσετε διαφορετικές παραμέτρους για κάθε ημέρα της εβδομάδας, αυτό μπορεί να είναι χρήσιμο για άτομα που εργάζονται με μερική απασχόληση ή σε βάρδιες. Πολλά μοντέλα Terneo και KChM είναι εξοπλισμένα με τέτοιους θερμοστάτες..
Ο προγραμματιζόμενος θερμοστάτης χώρου σάς επιτρέπει να ορίσετε ατομικά πρότυπα θέρμανσης για κάθε μέρα σύμφωνα με τον τρόπο ζωής σας και να διατηρείτε τη θερμοκρασία του σπιτιού ανά πάσα στιγμή, ανεξάρτητα από την παρουσία ή την αναχώρηση των ιδιοκτητών.
Θερμοστατικές κεφαλές
Υπάρχουν τρεις τύποι θερμοστατικών στοιχείων για τη θέρμανση θερμοστατών – χειροκίνητα, μηχανικά και ηλεκτρονικά. Όλοι εκτελούν τις ίδιες λειτουργίες, αλλά με διαφορετικούς τρόπους, παρέχουν διαφορετικά επίπεδα άνεσης, έχουν διαφορετικές δυνατότητες..
Εγχειρίδιο
Οι χειροκίνητες θερμοστατικές κεφαλές λειτουργούν σαν κανονική βρύση – γυρίστε το ρυθμιστή στη μία ή στην άλλη πλευρά, αφήνοντας περισσότερο ή λιγότερο ψυκτικό. Η φθηνότερη και πιο αξιόπιστη, αλλά όχι η πιο βολική συσκευή. Για να αλλάξετε τη μεταφορά θερμότητας, πρέπει να γυρίσετε χειροκίνητα τη βαλβίδα.

Χειροκίνητη θερμική κεφαλή – η απλούστερη και πιο αξιόπιστη επιλογή
Αυτές οι συσκευές είναι αρκετά φθηνές, μπορούν να εγκατασταθούν στην είσοδο και στην έξοδο του θερμαντικού σώματος αντί για σφαιρικές βαλβίδες. Θα είναι δυνατή η ρύθμιση οποιουδήποτε από αυτά.
Αέριο ή υγρό
Παρουσία μιας τέτοιας συσκευής, η θερμοκρασία στο δωμάτιο διατηρείται με ακρίβεια στους + – 1 ° C, αλλά σε γενικές γραμμές το δέλτα εξαρτάται από το πόσο αδρανής είναι η ουσία στο φυσητήρα. Μπορεί να γεμίσει με κάποιο είδος αερίου ή υγρού. Τα αέρια αντιδρούν γρηγορότερα στις μεταβολές της θερμοκρασίας, αλλά τεχνολογικά πιο δύσκολο να παραχθούν..

Φυσούρα υγρού ή αερίου – δεν υπάρχει μεγάλη διαφορά
Τα υγρά αλλάζουν όγκο λίγο πιο αργά, αλλά είναι ευκολότερο να παραχθούν. Σε γενικές γραμμές, η διαφορά στην ακρίβεια της διατήρησης της θερμοκρασίας είναι της τάξης του μισού βαθμού, κάτι που είναι σχεδόν αδύνατο να παρατηρηθεί. Ως αποτέλεσμα, οι περισσότεροι από τους θερμοστάτες που παρουσιάζονται για θερμαντικά σώματα είναι εξοπλισμένοι με θερμικές κεφαλές με υγρό φυσητήρα.
Με τηλεχειριστήριο
Η μηχανική θερμοστατική κεφαλή πρέπει να εγκατασταθεί έτσι ώστε να κατευθύνεται στο δωμάτιο. Με αυτόν τον τρόπο η θερμοκρασία μετράται με μεγαλύτερη ακρίβεια. Δεδομένου ότι έχουν αρκετά αξιοπρεπές μέγεθος, αυτή η μέθοδος εγκατάστασης δεν είναι πάντα δυνατή. Για αυτές τις περιπτώσεις, μπορείτε να παρέχετε έναν θερμοστάτη για ένα θερμαντικό σώμα με εξωτερικό αισθητήρα. Ο αισθητήρας θερμοκρασίας συνδέεται με την κεφαλή χρησιμοποιώντας έναν τριχοειδή σωλήνα. Μπορεί να τοποθετηθεί σε οποιοδήποτε σημείο όπου προτιμάτε να μετρήσετε τη θερμοκρασία του αέρα..

Όλες οι αλλαγές στη μεταφορά θερμότητας του καλοριφέρ θα πραγματοποιηθούν ανάλογα με τη θερμοκρασία του αέρα στο δωμάτιο. Το μόνο μειονέκτημα αυτής της λύσης είναι το υψηλό κόστος τέτοιων μοντέλων. Αλλά η θερμοκρασία διατηρείται με μεγαλύτερη ακρίβεια.
Όνομα / Εταιρεία Εύρος ρυθμίσεων Εύρος θερμοκρασίας λειτουργίας Τύπος ελέγχου Λειτουργία / σκοπός Τύπος σύνδεσης Τιμή
| Danfoss living eco | 6 ° C έως 28 ° C | 0 ° C έως 40 ° C | Ηλεκτρονικός | Προγραμματιζόμενος | RA ΚΑΙ M30X1.5 | 70 $ |
| Danfoss RA 2994 με φυσούνα αερίου | 6 ° C έως 26 ° C | 0 ° C έως 40 ° C | Μηχανικός | Για κάθε καλοριφέρ | κλιπ | 20 $ |
| Υγρό στοιχείο Danfoss RAW-K | 8 ° C έως 28 ° C | 0 ° C έως 40 ° C | Μηχανικός | Για θερμαντικά σώματα από ατσάλι | M30x1.5 | 20 $ |
| Danfoss RAX με υγρό ακουστικό | 8 ° C έως 28 ° C | 0 ° C έως 40 ° C | Μηχανικός | Για καλοριφέρ σχεδιασμού λευκό, μαύρο, χρώμιο | M30x1.5 | 25 $ |
| HERZ H 1 7260 98 με υγρό ακουστικό | 6 ° C έως 28 ° C | | Μηχανικός | | Μ 30 x 1,5 | 11 $ |
| Oventrop "Uni XH" με υγρό τηλέφωνο | 7 ° C έως 28 ° C | | Μηχανικός | με μηδενικό σήμα | Μ 30 x 1,5 | 18 $ |
| Oventrop "Uni CH" με υγρό τηλέφωνο | 7 ° C έως 28 ° C | | Μηχανικός | χωρίς μηδενικό σήμα | Μ 30 x 1,5 | 20 $ |
Πώς να συνδέσετε τον θερμοστάτη στο λέβητα
Για να επιλέξετε ένα ποιοτικό μοντέλο ενός μηχανικού θερμοστάτη για έναν λέβητα θέρμανσης, πρέπει επίσης να γνωρίζετε τις τιμές. Το κόστος μεμονωμένων μοντέλων φαίνεται στον πίνακα.
Οι ακόλουθες συστάσεις θα βοηθήσουν στην εγκατάσταση τέτοιων συσκευών:
- είναι επιθυμητό η συσκευή ρύθμισης και η μονάδα θέρμανσης να κατασκευάζονται στην ίδια παραγωγή, γεγονός που θα διευκολύνει τη διαδικασία εγκατάστασης.
- Πριν από την αγορά, υπολογίστε την περιοχή του θερμαινόμενου δωματίου και τη βέλτιστη ένδειξη θερμοκρασίας, η οποία θα αποφύγει τον χρόνο διακοπής λειτουργίας του εξοπλισμού.
- λάβετε υπόψη τη θερμομόνωση του δωματίου πριν από την εγκατάσταση. Αυτό θα αποτρέψει τη σημαντική απώλεια θερμότητας.

Οι ειδικοί συμβουλεύουν την εγκατάσταση ρυθμιστικών σε σαλόνια. Εάν είναι εγκατεστημένα σε βοηθητικούς χώρους, αυτό θα οδηγήσει σε προβλήματα στο σύστημα. Είναι επίσης καλύτερο να επιλέξετε ένα ψυχρότερο δωμάτιο. Δεν πρέπει να υπάρχουν πηγές θερμότητας και ηλεκτρικές συσκευές κοντά σε αυτόν τον εξοπλισμό..
Ο λέβητας ενεργοποιείται χρησιμοποιώντας ένα ρελέ. Στους σύγχρονους λέβητες αερίου, παρέχεται μια ειδική θέση για τη σύνδεση ενός θερμοστάτη. Μπορείτε να συνδέσετε τη συσκευή χρησιμοποιώντας το τερματικό που βρίσκεται στο λέβητα. Η μέθοδος σύνδεσης αναφέρεται στο διαβατήριο του λέβητα.
Μετά την εγκατάσταση, το υλικό πρέπει να διαμορφωθεί. Στον μπροστινό πίνακα υπάρχουν κουμπιά με τα οποία έχει ρυθμιστεί η συσκευή. Οι διακόπτες σας επιτρέπουν να ελέγχετε την ψύξη και τη θέρμανση του αέρα, καθώς και τις διακυμάνσεις της θερμοκρασίας και τον χρόνο καθυστέρησης των αισθητήρων.
Χρησιμοποιώντας τα κουμπιά, διατηρείται η βέλτιστη θερμοκρασία, η οποία διατηρείται κατά τη διάρκεια της ημέρας. Και τη νύχτα, αυτός ο δείκτης θα μειωθεί προκειμένου να εξοικονομηθούν πόροι καυσίμων και να αποφευχθεί η υπερβολική δαπάνη..

Θερμοστάτης στο σύστημα με το λέβητα AOGV
Ο θερμοστάτης είναι ένα σημαντικό μέρος ενός αυτόνομου συστήματος θέρμανσης. Εξασφαλίζει τη λειτουργία του συστήματος υψηλής ποιότητας και σας επιτρέπει επίσης να αποφύγετε την περιττή κατανάλωση καυσίμου. Αυτή η συσκευή, παρά την απλότητά της, εξασφαλίζει μακροχρόνια λειτουργία του λέβητα και ολόκληρου του συστήματος..
Ποιος θερμοστάτης είναι καλύτερα να επιλέξετε
Για να κάνετε τη σωστή επιλογή ρυθμιστή δωματίου, προτείνουμε να λάβετε υπόψη τα πλεονεκτήματα και τα μειονεκτήματα δύο τύπων οικιακών συσκευών. Μειονεκτήματα μηχανικών μοντέλων:
- χαμηλή ακρίβεια της διατηρημένης θερμοκρασίας.
- ενσύρματη σύνδεση – το καλώδιο θα πρέπει να τραβηχτεί από το λεβητοστάσιο στο επιθυμητό δωμάτιο.
- έλλειψη διαφόρων βολικών λειτουργιών που διατίθενται στους προγραμματιστές.
Σημείωση. Κρίνοντας από τις κριτικές πραγματικών ιδιοκτητών στα φόρουμ, η ακρίβεια της συντήρησης της θερμοκρασίας δεν είναι ένα κρίσιμο ζήτημα και δεν ενοχλεί πολύ τους χρήστες. Ένα άλλο πράγμα είναι τα σύρματα που πρέπει να κρύβονται κάτω από τις σανίδες, στις αυλακώσεις των τοίχων κ.ο.κ..

Υπάρχουν επίσης τρία προφανή πλεονεκτήματα των διμεταλλικών θερμοστατών:
- χαμηλή τιμή και διαθεσιμότητα?
- αξιοπιστία στην εργασία – στα πιο απλά μοντέλα δεν υπάρχει τίποτα να σπάσει.
- απλότητα ελέγχου λέβητα με μία λαβή, η οποία είναι σημαντική για τους ηλικιωμένους ιδιοκτήτες σπιτιού.
Οι αρνητικές πλευρές των ηλεκτρονικών ρυθμιστικών αρχών είναι η υψηλότερη τιμή, όχι πάντα σαφής διεπαφή και η ανάγκη για έγκαιρη αντικατάσταση μπαταριών. Τα φθηνά κινέζικα μοντέλα έχουν ένα επιπλέον πρόβλημα – αποτυχία επικοινωνίας με τη μονάδα ρελέ όταν ο πίνακας ελέγχου είναι εγκατεστημένος πίσω από 1-2 χωρίσματα.
Ένα άνευ όρων πλεονέκτημα ψηφιακών θερμοστατών είναι η άνετη λειτουργία. Αρκεί να ορίσετε μια φορά το εβδομαδιαίο και ημερήσιο πρόγραμμα της γεννήτριας θερμότητας, δεν απαιτείται άλλη ενέργεια.

Σε ασύρματους προγραμματιστές, πρέπει να αλλάξετε τις μπαταρίες εγκαίρως
Παραθέτουμε ένα τυπικό σύνολο λειτουργιών χρησιμοποιώντας το παράδειγμα του θερμοστάτη Baxi Magic Plus:
- εύρος ελέγχου θερμοκρασίας – 5 … 35 ° С
- προστασία από το πάγωμα του συστήματος θέρμανσης, από προεπιλογή ξεκινά τον λέβητα όταν η κατοικία κρυώσει στους +3 βαθμούς.
- Οθόνη LCD με οπίσθιο φωτισμό, έλεγχος με κουμπί.
- μετατόπιση των μετρήσεων του αισθητήρα θερμοκρασίας ± 5 ° C (για επεξήγηση, δείτε την επόμενη ενότητα της δημοσίευσης).
- 2 τρόποι λειτουργίας – οικονομικοί και άνετοι.
- προγραμματιστής ώρας / ημερησίως / εβδομαδιαίως.
Γνωρίζοντας τα χαρακτηριστικά των ηλεκτρονικών και μηχανικών ρυθμιστών, δεν είναι δύσκολο να επιλέξετε το σωστό μοντέλο. Εστιάζοντας στον προϋπολογισμό σας, σκεφτείτε πρώτα απ ‘όλα αξιόπιστα προϊόντα από Ευρωπαίους, Ιάπωνες και Κορεάτες κατασκευαστές. Μεταξύ των “Κινέζων” υπάρχουν επίσης αξιοπρεπείς μάρκες, αλλά κατά μέσο όρο η ποιότητα των προϊόντων αφήνει πολύ επιθυμητό..
Φτιάξτε μόνοι σας θερμοστάτη για λέβητα θέρμανσης
Μπορείτε να αγοράσετε τα πάντα και, αν θέλετε, μπορείτε να συναρμολογήσετε τον θερμοστάτη μόνοι σας με τα χέρια σας. Ο σχεδιασμός δεν απαιτεί σπάνια εξαρτήματα ραδιοφώνου, αλλά δεν μπορείτε να το κάνετε χωρίς συγκεκριμένη γνώση και εμπειρία με παρόμοια εξαρτήματα..
Αρχικά, λαμβάνουμε υπόψη το γεγονός ότι οι αυτόματες συσκευές είναι επιρρεπείς στην αυτοπαραγωγή (αυτοδιέγερση). Επομένως, η εγγύτητα του αισθητήρα στη συσκευή μπορεί να τον ωθήσει σε ανεξέλεγκτη ενεργοποίηση ή απενεργοποίηση..
Αυτό επηρεάζεται επίσης από την τοποθέτησή του σε σχέση με τη συσκευή θέρμανσης ή την εξωτερική ψύξη, καθώς οι ηλεκτρονικές συσκευές έχουν τα δικά τους όρια ακρίβειας. Είναι δύσκολο να προσδιοριστεί η τιμή βαθμού στον οποίο θα λειτουργήσει η συσκευή..
Αυτές οι πτυχές πρέπει να ληφθούν υπόψη στο σχέδιο ενός απλού μηχανισμού. Ο αισθητήρας θα αντικαταστήσει το θερμίστορ και όταν θερμανθεί, η αντίστασή του θα πέσει. Το τμήμα περιλαμβάνεται σε ένα κύκλωμα με μεταβλητή αντίσταση, η οποία είναι υπεύθυνη για τους δείκτες θερμοκρασίας που απαιτούνται για την ευαισθησία του θερμοστάτη και ένα διαχωριστή τάσης.
Ενέργεια συσκευής
Σε υψηλές θερμοκρασίες, η μονάδα αντιδρά στη λειτουργία του συστήματος ψύξης. Σε αυτή την περίπτωση, η αντίσταση του θερμίστορ είναι αμελητέα. Η ψύξη του αέρα ενεργοποιεί την άνοδό του και επηρεάζει την αύξηση της τάσης στο διαχωριστικό.

Σε μέγιστη αντίσταση, το θερμίστορ ενεργοποιείται και ξεκινά η διαδικασία φόρτισης του πυκνωτή. Η αλυσιδωτή αντίδραση προκαλείται από την ενεργοποίηση του ανεμιστήρα. Για να απαλλαγείτε από την αυτοπαραγωγή, θα πρέπει να καταφύγετε στη χρήση μπλοκ. Θα παρέχουν προσωρινά καθυστέρηση απενεργοποίησης και το χρονικό διάστημα μπορεί να είναι σημαντικό..
Ο θερμοστάτης έχει καθολικό σκοπό και μπορεί να χρησιμοποιηθεί σε χώρους όπου απαιτείται συνεχής έλεγχος θερμοκρασίας. - Συνιστάται η εγκατάσταση της συσκευής στο δωμάτιο σε 20 μοίρες.
- Η νυχτερινή λειτουργία πρέπει να κυμαίνεται μεταξύ 17-19 C.
- Η πρακτική πείθει στην απλή διαδικασία συναρμολόγησης του θερμοστάτη.
Η συσκευή είναι απαραίτητη για τους ιδιοκτήτες με αυτόνομη θέρμανση. Μετά από όλα, είναι εύκολο να αγοράσετε ένα αναντικατάστατο μέρος σε μερικές εκατοντάδες ρούβλια, το οποίο μπορεί να εξασφαλίσει την ασφάλεια και τη λειτουργικότητα του συστήματος θέρμανσης, παρά να το επισκευάσετε στο εγγύς μέλλον. Θα μπορείτε να ελέγχετε τον όγκο του νερού που παρέχεται στον αγωγό και τις μπαταρίες και να εξοικονομείτε πόρους θέρμανσης.
Το απλούστερο διάγραμμα με λίγες μόνο λεπτομέρειες
Για αυτήν, χρειαζόμαστε ένα ηλεκτρικό μανόμετρο θερμόμετρο επαφής, περίπου το ίδιο με την παρακάτω φωτογραφία..

Αυτό το θερμόμετρο διαθέτει δύο ζεύγη επαφών που αλλάζουν όταν η θερμοκρασία φτάσει τα βέλη του καθορισμένου σημείου (στη φωτογραφία είναι κόκκινα και μπορείτε να τα μετακινήσετε). Οι επαφές μπορούν να χειριστούν φορτία έως 30 watt. Αυτό είναι κάτι παραπάνω από αρκετό για εμάς.
Αυτά τα θερμόμετρα διατίθενται σε διαφορετικές τάσεις. Για να απλοποιήσετε το κύκλωμα, είναι καλύτερο να αγοράσετε ένα μοντέλο σχεδιασμένο για 220 βολτ, τότε μπορείτε να το κάνετε χωρίς μετασχηματιστή ή τροφοδοτικό. Αν και μπορεί να επιλεγεί χαμηλότερη τάση για λόγους ασφαλείας.

Διάγραμμα επαφής και pinout ενός ηλεκτρικού θερμόμετρου επαφής
Το δεύτερο μέρος που χρειαζόμαστε είναι μια βαλβίδα, μια βαλβίδα πύλης ή ένας ηλεκτρικός γερανός. Μπορεί να είναι το ίδιο με αυτό για την εργασία με τον ρυθμιστή που εξετάστηκε προηγουμένως. Για παράδειγμα, μπορείτε να επιλέξετε ένα μοντέλο όπως στην παρακάτω εικόνα..

Μπορείτε να επιλέξετε οποιαδήποτε άλλη ποικιλία. Το κύριο πράγμα είναι ότι ο γερανός πληροί τα ακόλουθα κριτήρια.
- Προσαρμόστε τη διάμετρο του σωλήνα στον οποίο θα κόψει.
- Η τάση τροφοδοσίας και ο τύπος της (σταθερή μεταβλητή) ήταν οι ίδιοι με τις ίδιες παραμέτρους του τροφοδοτικού και του θερμόμετρου.
- Η κατανάλωση ενέργειας δεν ξεπερνά τα 30 watt, γεγονός που σας επιτρέπει να συνδέεστε απευθείας στο θερμόμετρο χωρίς ενδιάμεσους ρελέ.
- Υπήρχαν ενσωματωμένοι οριακοί διακόπτες.
Συμβουλή. Είναι καλύτερα να επιλέξετε γερανούς με δυνατότητα χειροκίνητης κίνησης · μπορούν να ελεγχθούν απουσία ηλεκτρικής ενέργειας.
Αυτοί οι γερανοί έχουν συνήθως τρεις εξόδους:
- γενικός;
- κλείνοντας, όταν τροφοδοτείται, η βαλβίδα διακόπτεται.
- τάση ανοίγματος.
Τώρα ας περάσουμε στη συναρμολόγηση, η οδηγία είναι εξαιρετικά απλή.
- Κόψαμε ένα μανίκι στην έξοδο ζεστού νερού, στο οποίο είναι εγκατεστημένος ο αισθητήρας θερμόμετρου. Συνδέεται με την κλίμακα με έναν εύκαμπτο τριχοειδή σωλήνα.
- Εγκαθιστούμε μια βρύση στη γραμμή επιστροφής ή την παροχή νερού δικτύου στον λέβητα.
- Συνδέουμε ένα καλώδιο τροφοδοσίας στον κοινό ακροδέκτη της βρύσης. Το δεύτερο είναι στο μανόμετρο στον ακροδέκτη επαφής μετάβασης. Στην περίπτωσή μας, υποδεικνύεται με τον αριθμό 1.
- Η κανονικά κλειστή έξοδος του μετρητή πίεσης συνδέεται με την έξοδο για το άνοιγμα της βρύσης (με σήμανση 2).
- Κανονικά ανοιχτή επαφή (3), συνδεδεμένη με το τερματικό κλεισίματος στη βρύση.
Το διάγραμμά μας είναι συγκεντρωμένο. Συνιστάται να το γειώσετε επιπλέον και να εγκαταστήσετε έναν διακόπτη τροφοδοσίας. Απομένει μόνο να ρυθμίσετε το βέλος στην επιθυμητή θερμοκρασία. Θα λειτουργήσει ως εξής.
- Όταν ξεκινήσει το σύστημα, η βαλβίδα θα ανοίξει αμέσως εντελώς, αφού εφαρμόζεται η τάση ανοίγματος. Η θερμοκρασία θα ανέβει.
- Όταν το ζεστό νερό ζεσταθεί μέχρι τη θερμοκρασία που έχει ρυθμιστεί (που γίνεται με τη μετακίνηση του βέλους του σημείου ρύθμισης), η επαφή παροχής τάσης ανοίγματος θα ανοίξει και ταυτόχρονα η άλλη θα κλείσει, για κλείσιμο. Η βρύση θα αρχίσει να κλείνει και η θερμοκρασία του ζεστού νερού θα πέσει.
- Όταν πέσει η θερμοκρασία, η βαλβίδα ανοίγματος θα λειτουργήσει ξανά και η διαδικασία θα επαναληφθεί.
Για να φθείρονται λιγότερο οι επαφές του θερμόμετρου, μπορείτε να χρησιμοποιήσετε τη δεύτερη ομάδα επαφών του. Ταυτόχρονα, ορίζουμε τα βέλη σημείου ρύθμισης με διαφορά αρκετών βαθμών.
Σε αυτό το εύρος, η θερμοκρασία του ζεστού νερού θα κυμαίνεται και οι επαφές θα λειτουργούν λιγότερο συχνά. Σε αυτή την περίπτωση, συνδέουμε τις ομάδες επαφών έτσι ώστε η μία στο κάτω όριο να παρέχει τάση στο άνοιγμα και η δεύτερη, στην ανώτερη θερμοκρασία, να κλείνει τη βρύση.
Αυτό είναι το μόνο που θέλαμε να πούμε για μια τέτοια συσκευή ως ρυθμιστή θερμοκρασίας για ένα σύστημα παροχής ζεστού νερού. Θα χαρούμε αν ήταν ενημερωτικό για εσάς και καταλάβατε πώς λειτουργούν και τις ποικιλίες τους. Είναι ακόμη καλύτερο αν ήταν για εσάς και πρακτικά χρήσιμο και με τη βοήθειά του μπορούσατε να επιλέξετε και να εγκαταστήσετε μόνοι σας μια τέτοια συσκευή..
Συμβουλές πριν ξεκινήσετε την εγκατάσταση
Επιπλέον, θέλουμε να σας δώσουμε μερικές χρήσιμες συμβουλές πριν εγκαταστήσετε τον εξοπλισμό:
- Βεβαιωθείτε ότι έχετε διαβάσει τις οδηγίες του κατασκευαστή, καθώς η εγκατάσταση και η διαμόρφωση κάθε συσκευής μπορεί να έχει τα δικά της χαρακτηριστικά, χωρίς να γνωρίζετε ποια, μπορείτε να χαλάσετε τον εξοπλισμό.
- Σφραγίστε καλά όλες τις συνδέσεις, μην σφίξετε υπερβολικά τα παξιμάδια, ώστε να μην καταστραφούν τα μέρη.
- Κοιτάξτε προς ποια κατεύθυνση εμφανίζονται τα βέλη στο περίβλημα του θερμοστάτη – θα αντιστοιχούν στην κατεύθυνση της ροής του ψυκτικού στο σύστημα.
- Εάν η εγκατάσταση πραγματοποιηθεί με σύστημα θέρμανσης με ένα σωλήνα, φροντίστε να παράσχετε παράκαμψη, διαφορετικά ο θερμοστάτης σας θα ρίξει όλη τη δουλειά του.
- Επιλέξτε ένα μέρος για την εγκατάσταση του θερμοστάτη έτσι ώστε να μην εκτίθεται στο άμεσο ηλιακό φως και άλλες πηγές θερμότητας, όπως οικιακές συσκευές, να μην είναι κοντά. Αυτό θα επιτρέψει στα όργανα να λειτουργούν με μεγαλύτερη ακρίβεια. Τα προσχέδια αντενδείκνυνται επίσης γι ‘αυτούς.
- Στα πιο κρύα δωμάτια, επιλέξτε ηλεκτρονικές συσκευές καθώς είναι πιο ευαίσθητες..
Οι κανόνες είναι αρκετά απλοί, αλλά, παρ ‘όλα αυτά, είναι πολύ αποτελεσματικοί και θα σας βοηθήσουν να εξοικονομήσετε θέρμανση, ξεπερνώντας όχι μόνο το κόστος των ίδιων των ρυθμιστικών αρχών, αλλά και φέρνοντάς τους ένα πλεονέκτημα με την πάροδο του χρόνου.
Εγκατάσταση αυτόματων ρυθμιστών

Η εγκατάσταση ενός θερμοστάτη δεν είναι ιδιαίτερα δύσκολη, επομένως όλη η εργασία μπορεί να γίνει μόνος σας, χωρίς να επικοινωνήσετε με επαγγελματίες υδραυλικούς. Ταυτόχρονα, είναι επιτακτική ανάγκη να μελετήσετε τις οδηγίες για ένα συγκεκριμένο μοντέλο του ρυθμιστή, όπου θα αναλυθούν τα βήματα για την εγκατάσταση της συσκευής..
Κατά την εγκατάσταση ενός αυτόματου ελεγκτή θέρμανσης, είναι απαραίτητο να αποστραγγιστεί όλο το νερό από την μπαταρία, η οποία θα απαιτήσει μια σφαιρική βαλβίδα κλειδώματος. Αφού αδειάσετε το νερό από την μπαταρία, ξεβιδώστε τη βαλβίδα, αφού προηγουμένως κλείσετε όλες τις βρύσες.
Ο προσαρμογέας αλλάζει στο ψυγείο. Για να το αφαιρέσετε, θα χρειαστείτε δύο ρυθμιζόμενα κλειδιά, τα οποία στερεώνουν και ξεβιδώνουν τα παξιμάδια στο σωλήνα τροφοδοσίας και την μπαταρία. Αφού αντικαταστήσετε τον προσαρμογέα, μια παρόμοια διαδικασία πρέπει να πραγματοποιηθεί με το κολάρο στο ψυγείο.
Ένας θερμοστάτης συνδέεται απευθείας στο εγκατεστημένο νέο κολάρο. Υπάρχουν αντίστοιχα βέλη στο περίβλημα του θερμοστάτη, που σας επιτρέπουν να τοποθετήσετε σωστά τη συσκευή, η βαλβίδα της οποίας είναι στερεωμένη με ένα ρυθμιζόμενο κλειδί και, στη συνέχεια, σφίξτε καλά το παξιμάδι με πρόσθετη στεγανοποίηση με ρυμούλκηση και παρόμοια υλικά.
Το μόνο που μένει να γίνει είναι να ανοίξετε τη βαλβίδα, να γεμίσετε εντελώς την μπαταρία με νερό, να βεβαιωθείτε ότι δεν υπάρχουν διαρροές, μετά τις οποίες μπορείτε να αρχίσετε να ρυθμίζετε τον ρυθμιστή.
Προτάσεις εγκατάστασης

Ο αλγόριθμος ενεργειών κατά την εγκατάσταση θερμοστατών μπορεί να διαφέρει σημαντικά, επομένως, πριν ξεκινήσετε την εγκατάσταση της συσκευής, θα πρέπει να διαβάσετε τις οδηγίες.
Υπάρχουν εύθραυστα μέρη στο σχεδιασμό των ελεγκτών θέρμανσης που μπορούν να υποστούν ζημιά εάν χειριστούν απρόσεκτα, επομένως, κατά την εγκατάσταση, πρέπει να δοθεί προσοχή, ενεργώντας εξαιρετικά προσεκτικά, χωρίς να τσιμπήσετε τα πλαστικά στοιχεία του θερμοστάτη με κλειδιά αερίου και άλλους σφιγκτήρες.
Η βαλβίδα πρέπει να εγκατασταθεί με τέτοιο τρόπο ώστε μετά τη στερέωση ο θερμοστάτης να βρίσκεται σε οριζόντια θέση. Διαφορετικά, ζεστός αέρας από την μπαταρία θα ρέει στον ρυθμιστή, γεγονός που μπορεί να επηρεάσει αρνητικά την ακρίβεια της λειτουργίας του..
Κατά την εγκατάσταση του θερμοστάτη σε θερμαντικά σώματα ενός σωλήνα, είναι δυνατή η πρόσθετη εγκατάσταση της παράκαμψης στον σωλήνα διακλάδωσης, γεγονός που απλοποιεί σημαντικά την επακόλουθη λειτουργία του συστήματος θέρμανσης.
Στο σώμα του ρυθμιστή θα υπάρχουν βέλη που υποδεικνύουν την κατεύθυνση του νερού που εισέρχεται στο θερμαντικό σώμα. Κατά την εγκατάσταση βαλβίδων θερμότητας, πρέπει να λαμβάνεται υπόψη η κατεύθυνση κίνησης του ψυκτικού.

Όταν χρησιμοποιείτε ηλεκτρικούς θερμοστάτες, οι απομακρυσμένοι αισθητήρες πρέπει να βρίσκονται σε απόσταση 2-8 cm από τις βαλβίδες. Αυτό θα εξασφαλίσει την απαραίτητη ακρίβεια μέτρησης, βελτιστοποιώντας τη λειτουργία ολόκληρου του συστήματος θέρμανσης στο σπίτι.
Η χρήση ελεγκτών θερμοκρασίας σε συστήματα θέρμανσης σας επιτρέπει να αυξήσετε την απόδοση της θέρμανσης του δωματίου, δημιουργεί βέλτιστες συνθήκες σε κάθε δωμάτιο και μειώνει τα έξοδα του ιδιοκτήτη του σπιτιού για λογαριασμούς κοινής ωφέλειας. Προς πώληση, μπορείτε να βρείτε μηχανικούς, ημιαυτόματους και αυτόματους θερμοστάτες, οι οποίοι διαφέρουν ως προς την αρχή λειτουργίας τους. Τα πιο διαδεδομένα είναι ημιαυτόματα μηχανήματα που συνδυάζουν λειτουργικότητα και ευχρηστία. Όλες οι εργασίες εγκατάστασης μπορούν να πραγματοποιηθούν ανεξάρτητα, γεγονός που θα εξοικονομήσει χρήματα για τις υπηρεσίες των επαγγελματιών υδραυλικών.
Σχετικά με την εγκατάσταση και τα χαρακτηριστικά της
Μια θερμοστατική βαλβίδα είναι εγκατεστημένη στο τμήμα τροφοδοσίας του αγωγού ρυθμιστή
Είναι σημαντικό να διατηρήσετε μια οριζόντια θέση για την κεφαλή της συσκευής θέρμανσης. Η έκθεση σε άμεσο ηλιακό φως, θερμότητα σε μεγάλες ποσότητες είναι απαράδεκτη

Τα θερμαντικά σώματα δεν μπορούν να εκτελέσουν τις λειτουργίες τους κανονικά εάν είναι καλυμμένα με κουρτίνες ή καλυμμένα με έπιπλα. Σε μια τέτοια κατάσταση, εμφανίζεται μια ζώνη με σχεδόν πλήρη έλλειψη ευαισθησίας. Αυτό σημαίνει ότι δεν υπάρχει καμία επαφή με το περιβάλλον..
Σε διαφορετική περίπτωση
Εάν είναι αδύνατο να εγκαταστήσετε το σύστημα θέρμανσης με άλλο τρόπο, θα πρέπει να χρησιμοποιήσετε αισθητήρες τηλεχειριστηρίου, οι οποίοι έχουν ένα ευαίσθητο στοιχείο επιδιόρθωσης. Οι λεγόμενοι ρυθμιστές μίνι θέρμανσης προορίζονται επίσης για ενσωμάτωση σε κόγχες..

Οι ειδικοί συνιστούν την εγκατάσταση ειδικής βαλβίδας διακοπής στη ροή επιστροφής του θερμαντικού σώματος θέρμανσης. Στη συνέχεια, δεν χρειάζεται να αποσυνδέσετε ολόκληρο το σύστημα θέρμανσης από τον ανυψωτήρα, εάν πρέπει να καθαρίσετε την μπαταρία, αποσυναρμολογήστε.
Ο θερμοστάτης της αντλίας πρέπει να είναι πλήρως ανοιχτός όταν τελειώσει η περίοδος θέρμανσης. Μετά από αυτό, δεν θα σχηματιστεί υπερβολικό ίζημα στο κάθισμα της βαλβίδας, η ίδια η συσκευή απλά γυρίζει αριστερόστροφα.

Υπάρχουν αρκετές θερμικές λειτουργίες με τις οποίες μπορούν να λειτουργούν διαφορετικοί τύποι συσκευών αντλίας..
- καλοκαίρι – 28 ° C
- μπάνιο – 24 ° C
- σαλόνι – 20 ° C
- υπνοδωμάτιο – 16 ° C
- εσωτερικός διάδρομος – 11 ° C
- προστασία από τον παγετό – 7 ° C.
Είναι απαραίτητο να ρυθμίσετε τον θερμοστάτη για την αντλία πριν ξεκινήσετε την ενεργή λειτουργία. Σε αυτό το στάδιο, δημιουργείται πρόσθετη υδραυλική αντίσταση. Είναι απαραίτητο να ρυθμίσετε ομαλά τον μηχανισμό του γκαζιού για να επιτύχετε το επιθυμητό αποτέλεσμα της λειτουργίας της αντλίας.
Η βαλβίδα ελέγχου μπαταρίας και η βαλβίδα εισόδου της μπαταρίας είναι εξίσου καλά για να σας βοηθήσουν να κάνετε το ίδιο..
Πώς να εγκαταστήσετε σωστά
Έβαλαν έναν θερμοστάτη για ένα θερμαντικό σώμα στην είσοδο ή την έξοδο του θερμαντήρα – δεν υπάρχει διαφορά, λειτουργούν με την ίδια επιτυχία και στις δύο θέσεις. Πώς να επιλέξετε ένα μέρος για εγκατάσταση?
Στο συνιστώμενο ύψος εγκατάστασης. Υπάρχει ένα τέτοιο σημείο στις τεχνικές προδιαγραφές. Κάθε συσκευή είναι εργοστασιακά ρυθμισμένη – βαθμονομημένη για τον έλεγχο της θερμοκρασίας σε ένα συγκεκριμένο ύψος και συνήθως αυτή είναι η πάνω πολλαπλή του καλοριφέρ. Σε αυτή την περίπτωση, ο ρυθμιστής θερμότητας είναι εγκατεστημένος σε ύψος 60-80 cm, είναι βολικό να το ρυθμίσετε χειροκίνητα εάν είναι απαραίτητο..

Διαγράμματα εγκατάστασης ρυθμιστών θερμότητας για καλοριφέρ
Εάν έχετε σύνδεση σέλας κάτω (οι σωλήνες ταιριάζουν μόνο από το κάτω μέρος), υπάρχουν τρεις επιλογές – αναζητήστε μια συσκευή που μπορεί να εγκατασταθεί στο κάτω μέρος, τοποθετήστε ένα μοντέλο με εξωτερικό αισθητήρα ή επαναδιαμορφώστε τη θερμική κεφαλή. Η διαδικασία είναι απλή, η περιγραφή πρέπει να υπάρχει στο διαβατήριο. Το μόνο που χρειάζεστε είναι να έχετε ένα θερμόμετρο και να γυρίσετε το κεφάλι σε ορισμένες στιγμές προς τη μία κατεύθυνση και μετά προς την άλλη κατεύθυνση.

Τυπική εγκατάσταση – σε κολλητική ταινία ή λινό ρολό με πάστα συσκευασίας
Η ίδια η διαδικασία εγκατάστασης είναι στάνταρ. Η βαλβίδα έχει σπείρωμα. Επιλέγονται κατάλληλα εξαρτήματα για αυτό ή κόβεται ένα νήμα αντίθετου μέτρου σε μεταλλικό σωλήνα.
Ένα σημαντικό σημείο που πρέπει να έχετε κατά νου για όσους θέλουν να εγκαταστήσουν θερμοστάτη για θερμαντικό σώμα σε πολυκατοικίες. Εάν έχετε καλωδίωση ενός σωλήνα, μπορούν να εγκατασταθούν μόνο εάν υπάρχει παράκαμψη – ένα τμήμα σωλήνα που βρίσκεται μπροστά από την μπαταρία και συνδέει δύο σωλήνες μεταξύ τους.

Εάν έχετε παρόμοια καλωδίωση (μπορεί να μην υπάρχει σωλήνας στα δεξιά), απαιτείται παράκαμψη. Τοποθετήστε τον θερμοστάτη ακριβώς πίσω από το ψυγείο
Διαφορετικά, θα ρυθμίσετε ολόκληρο τον ανυψωτή, ο οποίος σίγουρα δεν θα αρέσει στους γείτονές σας. Για μια τέτοια παράβαση, μπορεί να γραφτεί ένα πολύ σημαντικό πρόστιμο. Επομένως, είναι καλύτερο να βάλετε μια παράκαμψη (αν όχι).
Εγκατάσταση και σύνδεση της συσκευής
Η εγκατάσταση ενός ρυθμιστή οικιακής χρήσης αποτελείται από δύο στάδια – στερέωση σε βολικό μέρος και σύνδεση με λέβητα αερίου (στερεού καυσίμου). Για να καταγράψει ο θερμοστάτης τη θερμοκρασία χωρίς αποκλίσεις, τοποθετήστε το ρυθμιστικό στοιχείο σύμφωνα με τις συστάσεις:
Συμβουλή. Για μια ιδιωτική κατοικία με ενδοδαπέδια θέρμανση, αξίζει να αγοράσετε ένα μοντέλο θερμοστάτη εξοπλισμένο με επιπλέον αισθητήρα θερμοκρασίας. Το τελευταίο τοποθετείται πάνω από την επιφάνεια του δαπέδου και μετρά τη θερμοκρασία στην κάτω ζώνη του δωματίου.

Αφού στερεώσετε τη συσκευή στον τοίχο, σύμφωνα με τις οδηγίες του κατασκευαστή, τοποθετήστε το καλώδιο στην πηγή θερμότητας με κρυφό ή ανοιχτό τρόπο (εάν υπάρχει ενσύρματη σύνδεση). Πώς να συνδέσετε τον ρυθμιστή στο λέβητα:
- Συνδέστε το ένα άκρο του καλωδίου ελέγχου στους ακροδέκτες με την ένδειξη COM (κοινή) και NO (κανονικά ανοιχτή) του θερμοστάτη. Στην ασύρματη έκδοση, αυτά τα τερματικά βρίσκονται στο κιβώτιο ρελέ..

- Στις οδηγίες λειτουργίας της γεννήτριας θερμότητας, βρείτε το διάγραμμα σύνδεσης του εξωτερικού θερμοστάτη, τη σήμανση και τη θέση των επαφών.

- Αφαιρέστε ή διπλώστε τον μπροστινό πίνακα του θερμαντήρα αερίου, ο οποίος καλύπτει την πρόσβαση στην πλακέτα ελέγχου και τους συνδετήρες.
- Αφαιρέστε το βραχυκυκλωτήρα που έχει τοποθετηθεί ανάμεσα στους ακροδέκτες που αναφέρονται στο διαβατήριο. Μην πετάτε το κομμάτι, μπορεί να το χρειαστείτε αργότερα.

- Συνδέστε τα καλώδια από τις επαφές του ρυθμιστή στους ελεύθερους ακροδέκτες. Δεν απαιτείται πολικότητα.
- Κατά την εγκατάσταση ασύρματου θερμοστάτη, συνδέστε ένα καλώδιο τριών πυρήνων 220 V με καλώδιο γείωσης στο κιβώτιο ρελέ.
Συμβουλή. Εάν εκτυπώνονται αριθμοί ή ακατανόητα γράμματα στις επαφές της συσκευής σας αντί της υποδεικνυόμενης σήμανσης, βρείτε τα 2 απαιτούμενα τερματικά χρησιμοποιώντας έναν ελεγκτή (το κύκλωμα μεταξύ τους πρέπει να είναι ανοιχτό). Υπάρχουν συνολικά τρεις επαφές, ένα ζεύγος COM και NC είναι αρχικά κλειστό, όπως φαίνεται στο παραπάνω διάγραμμα.
Λεπτομέρειες εγκατάστασης ασύρματου θερμοστάτη εμφανίζονται στο βίντεο:
Οι μη πτητικοί λέβητες δαπέδου εξοπλισμένοι με αυτόματα αέρια 630 SIT, 710 MiniSIT, SABK, Orion και τα παρόμοια είναι ασυμβίβαστα με τηλεχειριστήρια. Ο λόγος είναι ο εντελώς μηχανικός σχεδιασμός της βαλβίδας αερίου και η απουσία ηλεκτρικών κυκλωμάτων όπου μπορεί να συνδεθεί ο διακόπτης ρελέ..

Διάγραμμα σύνδεσης του ρυθμιστή στη βαλβίδα SIT 820 NOVA
Εξαίρεση αποτελούν οι γεννήτριες θερμότητας αερίου εξοπλισμένες με αυτόματα “Kare” και η τελευταία γενιά ιταλικών βαλβίδων EuroSIT – 820 NOVA. Αυτά τα μπλοκ είναι εφοδιασμένα με ηλεκτρομαγνητικές βαλβίδες και ειδικές επαφές για τη σύνδεση δύο εξωτερικών θερμοστατών – μηχανικών και ψηφιακών.

Μια ηλεκτρομαγνητική βαλβίδα χρησιμοποιείται στα αυτόματα “Kare”, όπου είναι συνδεδεμένος ο θερμοστάτης.
Τρόπος προσαρμογής (επαναπροσαρμογή)
Όλοι οι θερμοστάτες είναι εργοστασιακά ρυθμισμένοι. Αλλά οι ρυθμίσεις τους είναι τυπικές και ενδέχεται να μην συμπίπτουν με τις επιθυμητές παραμέτρους. Εάν κάτι δεν σας ταιριάζει στη δουλειά – θέλετε να είναι πιο ζεστό / κρύο, μπορείτε να διαμορφώσετε ξανά τον θερμοστάτη για το θερμαντικό σώμα. Αυτό πρέπει να γίνει όταν η θέρμανση λειτουργεί. Χρειάζεσαι θερμόμετρο. Το κρεμάτε στο σημείο που θα ελέγχετε την κατάσταση της ατμόσφαιρας..
- Κλείστε τις πόρτες, τοποθετήστε την κεφαλή του θερμοστάτη στην άκρη αριστερή θέση – εντελώς ανοιχτή. Η θερμοκρασία του δωματίου θα αρχίσει να ανεβαίνει. Όταν γίνει 5-6 μοίρες υψηλότερο από αυτό που θέλετε, γυρίστε το ρυθμιστή μέχρι τα δεξιά.
- Το ψυγείο αρχίζει να κρυώνει. Όταν η θερμοκρασία πέσει σε μια τιμή που πιστεύετε ότι είναι άνετη, αρχίστε να γυρίζετε αργά το κουμπί προς τα δεξιά και να ακούτε. Όταν ακούτε ότι το ψυκτικό είναι θορυβώδες και το ψυγείο αρχίζει να ζεσταίνεται, σταματήστε. Θυμηθείτε ποιος αριθμός βρίσκεται στη λαβή. Θα πρέπει να ρυθμιστεί για να φτάσει στην απαιτούμενη θερμοκρασία..
Δεν είναι δύσκολο να ρυθμίσετε τον θερμοστάτη για το ψυγείο. Και μπορείτε να επαναλάβετε αυτήν την ενέργεια αρκετές φορές αλλάζοντας τις ρυθμίσεις.
Διαδικασία ρύθμισης
Για να ρυθμίσετε το σύστημα και να επιλέξετε μια άνετη θερμοκρασία, ακολουθήστε τα εξής βήματα:
- Ρυθμίστε το τηλεχειριστήριο στη μέγιστη θερμοκρασία.
- Εκκινήστε τον λέβητα και φέρτε τον στη βέλτιστη κατάσταση λειτουργίας, στην οποία η μονάδα φτάνει στην υψηλότερη απόδοση.
- Όταν δημιουργηθεί άνετη ζεστασιά σε όλα τα δωμάτια, πάρτε ένα ηλεκτρονικό θερμόμετρο και μετρήστε τη θερμοκρασία κοντά στο ρυθμιστή σας.
- Επιλέξτε τη μετρούμενη τιμή στον θερμοστάτη ως το όριο απενεργοποίησης του θερμαντήρα. Βάλτε τις απαιτούμενες ρυθμίσεις στον προγραμματιστή.
Μια σημαντική διευκρίνιση. Ο λέβητας αερίου λειτουργεί με μέγιστη απόδοση σε θερμοκρασία 80/60 ° C (παροχή / επιστροφή).
Ας εξηγήσουμε το σκοπό των απαριθμούμενων χειρισμών. Λόγω διαφορετικών περιοχών και απωλειών θερμότητας, η θερμοκρασία στα δωμάτια μπορεί να διαφέρει κατά 1-3 μοίρες, οπότε είναι καλύτερο να πλοηγηθείτε με το βαθμό θέρμανσης του αέρα κοντά στον ίδιο τον αισθητήρα.

Εάν η θερμοκρασία στο σημείο εγκατάστασης του ρυθμιστή είναι πολύ διαφορετική από τα υπόλοιπα δωμάτια, όταν ρυθμίζετε, πρέπει να κάνετε μια προσαρμογή για την τιμή αυτής της διαφοράς. Ορισμένα μοντέλα, για παράδειγμα, το Baxi Magic Plus, παρέχουν μια λειτουργία για μια τέτοια διόρθωση (που ονομάζεται μετατόπιση θερμοκρασίας). Στη συνέχεια, μένει μόνο να εισαγάγετε την απαιτούμενη τιμή στη μνήμη της συσκευής, που κυμαίνεται από 1 έως 5 μοίρες.
Εγκατάσταση θερμικής κεφαλής
Το στοιχείο στερεώνεται στο σώμα της βαλβίδας με δύο τρόπους – με σπείρωμα ή με απλό σφίξιμο, όπως στα προϊόντα DANFOSS. Σε κάθε περίπτωση, πρέπει πρώτα να αφαιρέσετε το προστατευτικό κάλυμμα από το κιβώτιο βαλβίδων, στη συνέχεια να γυρίσετε τη λαβή της κεφαλής στη θέση “max” και να την τοποθετήσετε στην πρίζα μέχρι να κουμπώσει ή να την σφίξετε ελαφρά με ένα κλειδί (όταν η σύνδεση είναι σπειρωμένη ). Εάν η κεφαλή του θερμοστάτη περιστρέφεται κανονικά, τότε η εγκατάσταση είναι επιτυχής..

Οι βαλβίδες ορισμένων κατασκευαστών, καθώς και όλες οι κεφαλές, έχουν λειτουργία προεπιλογής. Αυτός είναι ένας προκαταρκτικός περιορισμός της περιοχής ελέγχου θερμοκρασίας, ο οποίος εφαρμόζεται με διαφορετικούς τρόπους σε διαφορετικά μοντέλα. Για παράδειγμα, ο θερμοστάτης HERZ ARMATUREN περιορίζεται μέσω ειδικών πείρων, σε άλλα προϊόντα προσαρτάται ένα κλειδί που στερεώνει την κεφαλή σε μια συγκεκριμένη θέση..

Η ρύθμιση λειτουργίας του θερμοστάτη μπαταρίας πραγματοποιείται με ένα κουμπί με κλιμάκωση και εφαρμοσμένους αριθμούς (ονομασίες). Κατά κανόνα, το απείρως ρυθμιζόμενο εύρος είναι 16-28 ° C και στη θέση “*” η βαλβίδα θα διατηρήσει τη θερμοκρασία του αέρα στους 6-7 ° C, έτσι ώστε να μην προκύψει απόψυξη..

Εν κατακλείδι, λίγα λόγια για τη συμβατότητα των θερμοστατών με συσκευές θέρμανσης από χυτοσίδηρο. Κατ ‘αρχήν, δεν υπάρχουν αντενδείξεις για την εγκατάσταση, αλλά υπάρχουν αμφιβολίες για την αποτελεσματικότητα των θερμοστατών. Οι μπαταρίες από χυτοσίδηρο είναι τεράστιες και συγκρατούν πολύ νερό και επομένως είναι αδρανείς και θα ανταποκριθούν στην αυτόματη ρύθμιση με καθυστέρηση. Έτσι, εδώ είναι προτιμότερο να τοποθετήσετε μια συνηθισμένη βαλβίδα στην τροφοδοσία και μια βαλβίδα εξισορρόπησης στην επιστροφή.
Επιτυγχάνουμε τη μέγιστη σταθερότητα και άνεση
Ένα πρόσθετο χαρακτηριστικό πολλών ηλεκτρονικών θερμοστατών είναι η δυνατότητα οργάνωσης ελέγχου που εξαρτάται από τον καιρό, όταν ρυθμίζεται η ισχύς του λέβητα, συμπεριλαμβανομένης της αλλαγής της εξωτερικής θερμοκρασίας. Για να γίνει αυτό, αρκεί να συνδέσετε έναν γενικό αισθητήρα εξωτερικής θερμοκρασίας στον θερμοστάτη (2-2,5 χιλιάδες ρούβλια).

Εξωτερικός αισθητήρας θερμοκρασίας για τον θερμοστάτη Gira 130200.
Είναι μια ενιαία δομή: ένας αισθητήρας και ένα σύρμα μήκους 2-6 m. Επομένως, αρκεί μόνο να στερεώσετε τα καλώδια του σύρματος στις αντίστοιχες επαφές του θερμοστάτη, σύμφωνα με τις οδηγίες.
Αυτοματισμός για αντλία κυκλοφορίας θέρμανσης, UPS, θερμοστάτες, χρονοδιακόπτες
Η επιλογή ενός συστήματος θέρμανσης για μια ιδιωτική ή εξοχική κατοικία είναι μια μάλλον σοβαρή και κρίσιμη στιγμή. Εάν έχετε επιλέξει ένα σύστημα θέρμανσης με φυσική κυκλοφορία, τότε πρέπει να γνωρίζετε ότι θα χρειαστεί να εγκαταστήσετε έναν λέβητα που εξαρτάται από την ηλεκτρική ενέργεια. Ωστόσο, για τη δουλειά τους, η αδιάλειπτη παροχή ηλεκτρικής ενέργειας δεν είναι καθόλου απαραίτητη, κάτι που μπορεί να παρέχει μια αδιάκοπη παροχή ρεύματος για την αντλία θέρμανσης. Στις συνθήκες μας, μια ξαφνική διακοπή ρεύματος μπορεί να μην συμβαίνει τόσο σπάνια και η αστάθεια του συστήματος θέρμανσης μπορεί να είναι ένα μάλλον σημαντικό και σημαντικό επιχείρημα. Αυτός είναι ο λόγος για τον οποίο ένα τέτοιο θέμα όπως ο αυτοματισμός για την αντλία κυκλοφορίας θέρμανσης και οι ειδικές συσκευές για την παροχή ενέργειας γίνεται σημαντικό..

Η αδιάλειπτη παροχή ρεύματος για την αντλία θέρμανσης είναι, φυσικά, ένα σημαντικό σημείο. Ωστόσο, δεν πρέπει να βιαστείτε να επιλέξετε σύστημα θέρμανσης μέχρι να μελετηθούν όλα τα πλεονεκτήματα και τα μειονεκτήματά τους. Εάν η επιλογή σας έχει εγκατασταθεί σε ένα σύστημα θέρμανσης με φυσική κυκλοφορία του ψυκτικού, τότε πρέπει να λάβετε υπόψη ότι έχει επίσης ορισμένα μειονεκτήματα. Το κύριο μειονέκτημα είναι ότι εάν δεν υπάρχει αυτοματοποίηση ή αντλία, τότε το σύστημα μπορεί να αποτύχει ή, τουλάχιστον, δεν θα έχει την απαιτούμενη απόδοση. Επίσης, η απουσία αυτών των εξαρτημάτων θα επηρεάσει αρνητικά την ποσότητα καυσίμου που καταναλώνεται, πράγμα που σημαίνει ότι ένα τέτοιο σύστημα θα σας φέρει σημαντικές οικονομικές απώλειες..
Η εγκατάσταση ενός UPS για την αντλία θέρμανσης θα ήταν μια εξαιρετική λύση για την πρόληψη τέτοιου είδους προβλημάτων..
Έχοντας εγκαταστήσει ένα UPS για μια αντλία κυκλοφορίας θέρμανσης, δεν χρειάζεται να ανησυχείτε εάν το ρεύμα απενεργοποιηθεί ξαφνικά, καθώς αυτός ο εξοπλισμός είναι εξοπλισμένος με αυτοματοποίηση. Αυτός ο εξοπλισμός διαθέτει μπαταρία για την αντλία θέρμανσης, η οποία θα εξασφαλίσει την αδιάλειπτη λειτουργία των αντλιών και άλλων πτητικών εξαρτημάτων του συστήματος θέρμανσης εάν ξαφνικά σβήσει η ηλεκτρική ενέργεια.

Υπάρχει ένας άλλος τρόπος που θα δημιουργήσει όλες τις συνθήκες έτσι ώστε τα εξαρτήματα του συστήματος θέρμανσης να μην χάσουν την απόδοσή τους. Μιλάμε για γεννήτρια ντίζελ ή βενζίνης. Αυτή η μέθοδος είναι πιο αξιόπιστη, αλλά ταυτόχρονα πιο ακριβή. Ωστόσο, ακόμη και οι γεννήτριες έχουν τα μειονεκτήματά τους: μερικές από αυτές τις συσκευές μπορούν να δώσουν βραχυπρόθεσμες αυξήσεις τάσης στην έξοδο. Αυτό μπορεί να προκαλέσει δυσλειτουργία ορισμένων από τα αυτόματα εξαρτήματα του λέβητα ή του συστήματος θέρμανσης..
Αξεσουάρ αντλιών κυκλοφορίας
Εκτός από το IPB για την αντλία θέρμανσης, σημειώνουμε επίσης και άλλα εξαρτήματα. Δηλαδή – ένας διακόπτης πίεσης, αυτό είναι ένα είδος χρονοδιακόπτη για μια αντλία θέρμανσης.

Ένα τέτοιο εξάρτημα είναι απαραίτητο για την αυτόματη λειτουργία της αντλίας στο σύστημα θέρμανσης. Το ρελέ θα ενεργοποιήσει την αντλία εάν η πίεση στο σύστημα θέρμανσης πέσει κάτω από την καθορισμένη ένδειξη και εάν η πίεση φτάσει στο ανώτερο σημείο, το ρελέ θα απενεργοποιήσει αυτόματα την αντλία. Έτσι, το ρελέ ελέγχει την αντλία θέρμανσης. Η αρχή λειτουργίας ενός τέτοιου εξαρτήματος έχει ως εξής. Αφού ο καταναλωτής σταματήσει να αποσυναρμολογεί το νερό, η πίεση στο σύστημα ανεβαίνει μια στιγμή στο πάνω σημάδι. Αυτή τη στιγμή, χάρη σε ένα τέτοιο ρελέ, η αντλία θα απενεργοποιηθεί για λίγο.
Εάν ο καταναλωτής ενεργοποιήσει την παροχή νερού, τότε θα αρχίσει να ρέει υπό πίεση, επομένως, το επίπεδο πίεσης στο σύστημα θα αρχίσει να μειώνεται. Θα κατέβει μέχρι να φτάσει στο χαμηλότερο σημείο. Αυτή τη στιγμή, ο διακόπτης πίεσης θα ενεργοποιήσει την αντλία κυκλοφορίας.
Η αντλία κυκλοφορίας θέρμανσης ελέγχεται επίσης από τον θερμοστάτη. Αυτή είναι μια βαλβίδα και ένα θερμοζεύγος. Ο θερμοστάτης για την αντλία θέρμανσης ελέγχει τη θερμοκρασία του. Επιπλέον, υπάρχουν επίσης τέτοια εξαρτήματα για το σύστημα θέρμανσης, όπως μια αντλία ανακυκλοφορίας νερού για αυτόνομη θέρμανση..
Μηχανικά μοντέλα
Η βαλβίδα και η θερμική κεφαλή είναι τα κύρια στοιχεία, χωρίς τα οποία είναι αδύνατο να φανταστεί κανείς σχεδόν οποιοδήποτε θερμοστάτη. Σε αυτή την περίπτωση, το τελευταίο εκτελεί τη λειτουργία ενός ευαίσθητου στοιχείου. Αυτά τα μέρη δεν χρειάζονται εξωτερική ενέργεια για να λειτουργήσουν σωστά..

Με τη σειρά του, η θερμική κεφαλή έχει επίσης πολλά εξαρτήματα. Αυτός είναι ένας ρυθμιστής και ενεργοποιητής, ένα υγρό στοιχείο, μερικές φορές ελαστικά ή τμήματα αερίου βρίσκονται ως εναλλακτική λύση σε αυτό..
Εσωτερική οργάνωση
Κατά την επιλογή ενός ρυθμιστή θερμοκρασίας, είναι απαραίτητο να ληφθούν υπόψη όλοι οι παράγοντες που μπορεί να επηρεάσουν τη λειτουργία της συσκευής στο μέλλον. Τα κύρια μέρη του είναι τα εξής:
- κλίμακα με προσαρμογή.
- καθορισμός της καθορισμένης θερμοκρασίας, δακτυλίου.
- μηχανισμός αντισταθμιστικής δράσης ·
- παξιμάδι ένωσης?
- στοκ;
- πηνίο;
- αποσπώμενη σύνδεση?
- ευαίσθητο στοιχείο.
- θερμοστατικό στοιχείο?
- θερμοστατική βαλβίδα.
Θερμοστάτες συναρμολογημένοι από εργοστάσιο
Ας ξεκινήσουμε με το πιο απλό.
Ρυθμιστικές Αρχές RTTSG

Αυτός είναι ο απλούστερος ρυθμιστής ζεστού νερού που κοστίζει λίγο περισσότερο για 10 χιλιάδες ρούβλια.
Επισημαίνεται ως εξής:
- Το RTTSGV είναι συντομογραφία για “κεντρικός ρυθμιστής θερμοκρασίας ζεστού νερού”
- Στη συνέχεια, υπάρχουν δύο ψηφία 20, 25 ή 32. Αυτή είναι η ονομαστική διάμετρος (DN) σε χιλιοστά. Μπορεί να θεωρηθεί ίση με τη διάμετρο των σωλήνων στους οποίους είναι εγκατεστημένος ο ρυθμιστής. Με DN ίσο με 32 mm, ο ρυθμιστής μπορεί να ελέγξει τη λειτουργία του ζεστού νερού χρήσης σε σπίτια με έως και χίλια άτομα.
- Τα επόμενα δύο ψηφία είναι η θερμοκρασία στην οποία έχει ρυθμιστεί η συσκευή, από 35 έως 85 μοίρες σε πέντε αυξήσεις. Επιπλέον, αυτό γίνεται στο εργοστάσιο και παρέχεται ένας ήδη διαμορφωμένος θερμοστάτης. Δεν μπορείτε να αλλάξετε τη θερμοκρασία μόνοι σας..

Η αρχή της λειτουργίας είναι επίσης απλή. Στην πραγματικότητα, αυτή είναι μια βαλβίδα, η βαλβίδα της οποίας ελέγχεται όχι από ένα κοχλιωτό στέλεχος, αλλά από μια φυσητήρα, για την οποία μιλήσαμε παραπάνω. Το φυσητήρι πλένεται με νερό. Όσο πιο ζεστό είναι, τόσο περισσότερο επιμηκύνεται και πιέζει τη βαλβίδα στο κάθισμα.
Στη μέγιστη θερμοκρασία στην οποία έχει ρυθμιστεί το RTCHV, κλείνει εντελώς και σταματά την παροχή ψυκτικού στον λέβητα. Η θερμοκρασία πέφτει και αρχίζει να ανοίγει ξανά. Ένας τέτοιος ρυθμιστής είναι τοποθετημένος στην παροχή ή την επιστροφή (έχουμε ήδη μιλήσει για τις μεθόδους σύνδεσης).
Τα πλεονεκτήματα του RTCHV περιλαμβάνουν:
- Ευκολία εγκατάστασης. Αρκεί μόνο να το κόψετε στον αγωγό. Δεν υπάρχουν πρόσθετα μέρη για καλώδια ή σωλήνες παλμών.
- Η συσκευή δεν χρειάζεται να ρυθμιστεί. Μετά το tie-in, είναι αμέσως έτοιμο να λειτουργήσει..
- Ο ρυθμιστής δεν χρειάζεται τροφοδοσία. Μπορεί να εγκατασταθεί σε δωμάτια που δεν είναι ενσύρματα.
Υπάρχουν επίσης μειονεκτήματα:
- Δεν είναι δυνατή η επαναπροσαρμογή του ρυθμιστή σε διαφορετική θερμοκρασία εάν είναι απαραίτητο. Αρκεί να το αλλάξεις.
- Η ρύθμιση, σύμφωνα με τη θερμοκρασία ροής ή επιστροφής μπροστά από τον εναλλάκτη θερμότητας, δεν είναι ακριβής.
- Είναι αδύνατο να ελέγξετε εξ αποστάσεως τη λειτουργία της συσκευής.
- Τα ακροφύσια εισόδου και εξόδου είναι υπό γωνία 90 μοιρών, γεγονός που καθιστά δύσκολο το χτύπημα σε ευθεία τμήματα του αγωγού. Αν και, εάν σχεδιάζεται κάμψη, τότε ο ρυθμιστής μπορεί να ενσωματωθεί αντί για κάμψη.
Πρέπει να σημειωθεί ότι λόγω της απλότητας και της αξιοπιστίας του, ακόμη και αν σχεδιάζεται νέα παροχή ζεστού νερού, ο ελεγκτής θερμοκρασίας RTCHV συνεχίζει να χρησιμοποιείται, ειδικά σε περιπτώσεις όπου δεν απαιτείται υψηλή ακρίβεια και πρόσθετες λειτουργίες..
RT -GV

Ένα άλλο υπό όρους ξεπερασμένο, αλλά ευρέως χρησιμοποιούμενο μοντέλο. Μπορεί να λειτουργήσει σε πιο ισχυρά συστήματα παροχής ζεστού νερού, καθώς έχει σχεδιαστεί για τη σύνδεση σε αγωγούς με διάμετρο έως 80 χιλιοστά.
Σε αντίθεση με τον ρυθμιστή που θεωρήθηκε προηγουμένως, αποτελείται από δύο κόμβους (μπλοκ) που συνδέονται μεταξύ τους με παλμούς σωλήνων:
- εκτελεστική συσκευή RK;
- μετατροπέας θερμοκρασίας PT-1-1.
Σχέδιο σύνδεσης χωρίς αποστράγγιση
- Η γραμμή εντολών συνδέεται με τον θάλαμο του ενεργοποιητή, ένα από τα τοιχώματα του οποίου είναι μια εύκαμπτη μεμβράνη. Συνδέεται με το στέλεχος της βαλβίδας που ρυθμίζει άμεσα τη ροή του ψυκτικού στον λέβητα..
- Όσο υψηλότερη είναι η πίεση (εξαρτάται άμεσα από τη θερμοκρασία στον πομπό), τόσο περισσότερο κλείνει τον αγωγό και μειώνει τον όγκο του νερού παροχής στον λέβητα.
- Για τη ρύθμιση της κίνησης της βαλβίδας ενεργοποίησης, εγκαθίσταται ένα επιπλέον ελατήριο στο στέλεχος της. Αλλάζοντας την τάση του, μπορείτε να ρυθμίσετε την πίεση εντολών στην οποία συμβαίνει η ενεργοποίηση. Όπως θυμόμαστε, η πίεση εντολών εξαρτάται άμεσα από τη θερμοκρασία στον αισθητήρα, δηλαδή ρυθμίζεται η θέρμανση του ζεστού νερού που παρέχεται στο δίκτυο.
Τα πλεονεκτήματα αυτής της συσκευής περιλαμβάνουν:
- Δεν απαιτείται σύνδεση με ηλεκτρικά δίκτυα.
- Η δυνατότητα επαναδιαμόρφωσης σε οποιαδήποτε θερμοκρασία ανεξάρτητα.
- Εάν απαιτείται καλή ρύθμιση, μπορείτε να ενσωματώσετε έναν μορφοτροπέα στην έξοδο ζεστού νερού. Παρόλο που ο κατασκευαστής δεν καθιστά αυτή τη μέθοδο ένα τυπικό σχέδιο σύνδεσης (δεν είναι σαφές γιατί).
Υπάρχουν όμως περισσότερα μειονεκτήματα.
- Η πολυπλοκότητα της εγκατάστασης, πρέπει να κάνετε επιπλέον αγωγούς και συνδέσεις.
- Είναι απαραίτητο να ρυθμίσετε τον ρυθμιστή σύμφωνα με τις ενδείξεις των εξωτερικών θερμόμετρων. Η διαδικασία εγκατάστασης μπορεί να διαρκέσει έως και μία ώρα.
- Η γραμμή πίεσης ελέγχου είναι περιορισμένη σε μήκος. Με το μεγαλύτερο μήκος της, η μονάδα λειτουργεί ανακριβώς και με μεγάλη αδράνεια..
- Λόγω του γεγονότος ότι η βαλβίδα της εκτελεστικής συσκευής ενεργοποιείται από την πίεση που δημιουργείται από τις αντλίες δικτύου κατά την αλλαγή του τρόπου λειτουργίας τους (για παράδειγμα, όταν μεταβαίνετε σε αποθεματικό), είναι απαραίτητο να διαμορφώσετε ξανά τον ρυθμιστή.
- Έλλειψη λειτουργιών απομακρυσμένης παρακολούθησης και ελέγχου.
- Τιμή – ένας ρυθμιστής για DN 25 mm κοστίζει περίπου 15.000 ρούβλια, για σωλήνες διαμέτρου 80 mm το κιτ κοστίζει πάνω από 60 χιλιάδες.
VTP – 10 I από την εταιρεία VOGEZ

Αυτός είναι ένας από τους σύγχρονους ρυθμιστές που βασίζονται σε μικροεπεξεργαστές. Έχει σχεδιαστεί για να λειτουργεί όχι μόνο σε δίκτυα ζεστού νερού χρήσης, αλλά και σε δίκτυα θέρμανσης και εξαερισμού. Αποτελείται από μια μονάδα ελέγχου, στην οποία προαιρετικά παρέχονται ή αγοράζονται χωριστά ενεργοποιητές και αισθητήρες.
Μονάδα ελέγχου δύο καναλιών, ανάλογα με την ανάγκη, επιλέγεται ένα από τα προγράμματα.
- Κανονισμός για ένα κανάλι θέρμανσης και για το δεύτερο σύστημα ζεστού νερού χρήσης.
- Δύο κανάλια για δύο συστήματα ζεστού νερού.
- Ρύθμιση συστήματος εξαερισμού.
- Δύο κανάλια για δύο συστήματα θέρμανσης.
- Χρησιμοποιώντας μόνο ένα κανάλι για ζεστό νερό ή θέρμανση. Το δεύτερο παραμένει σε απόθεμα.
Πλεονεκτήματα της συσκευής
Η επιλογή αυτού του ρυθμιστή είναι περισσότερο από δικαιολογημένη σε σύγκριση με τα συστήματα που εξετάστηκαν προηγουμένως λόγω των πολλών πλεονεκτημάτων.
- Δεν χρειάζεται δύο μονάδες ελέγχου για θέρμανση και παροχή ζεστού νερού.
- Η απόδοση των συστημάτων ζεστού νερού που μπορεί να ρυθμίσει η συσκευή είναι απεριόριστη. Όλα καθορίζονται από την επιλογή ενεργοποιητών με το επιθυμητό DN.

Για αυτόν τον θερμοστάτη, η διάμετρος των αγωγών δεν έχει σημασία
- Η εισαγωγή και η εγκατάσταση ενός θερμοστάτη είναι ευκολότερη από τις συσκευές με αγωγούς εντολών (παλμών). Τα εκτελεστικά εξαρτήματα είναι, φυσικά, εγκατεστημένα στη ρήξη του σωλήνα. Ο αισθητήρας είναι τοποθετημένος σε ένα μανίκι συγκολλημένο σε μια μικρή τρύπα στον αγωγό. Όλες οι άλλες συνδέσεις γίνονται με καλώδια.
Προσοχή. Για τη σωστή λειτουργία του αισθητήρα, το μανίκι γεμίζει με λάδι άξονα πριν το τοποθετήσετε. Η παρουσία του σε αυτό πρέπει να παρακολουθείται περιοδικά..
- Το εργοστασιακό πρόγραμμα ελέγχου ζεστού νερού προσαρμόζεται ανεξάρτητα στις δυνατότητες του συστήματος. Χρειάζεται μόνο να ρυθμίσετε το εύρος θερμοκρασίας και το χρόνο. Αλλά εάν είναι απαραίτητο, μπορείτε να αλλάξετε άλλες παραμέτρους. Σε αυτήν την περίπτωση, όταν η συσκευή αποσυνδεθεί από το δίκτυο, οι ρυθμίσεις αποθηκεύονται.
- Χρησιμοποιούνται όχι αναλογικοί, αλλά ψηφιακοί αισθητήρες, οι οποίοι μετρούν και μεταδίδουν με ακρίβεια τη θερμοκρασία, ανεξάρτητα από το μήκος των καλωδίων σήματος και δεν υπόκεινται σε εξωτερικές παρεμβολές και παρεμβολές.

Digitalηφιακοί αισθητήρες θερμοκρασίας
- Είναι αδύνατο να αλλάξετε τις ρυθμίσεις συστήματος χωρίς να γνωρίζετε τον κωδικό πρόσβασης. Δηλαδή, ένα άτομο που μπήκε κατά λάθος στο σημείο θέρμανσης δεν μπορεί να διαταράξει τη λειτουργία του συστήματος, παρά μόνο με μηχανική βλάβη των εξαρτημάτων του..
- Δυνατότητα παρακολούθησης των παραμέτρων του συστήματος τις τελευταίες 72 ώρες.
- Επιπλέον, ο ελεγκτής διαθέτει ενσωματωμένο σύστημα προστασίας για αντλίες επανακυκλοφορίας (για δίκτυο θέρμανσης) από ξηρή λειτουργία.
- Τα προγράμματα ελεγκτή έχουν τη λειτουργία της ειδοποίησης καταστάσεων έκτακτης ανάγκης.
- Η μονάδα ελέγχου διαθέτει θύρα RS 232 για επικοινωνία με εξωτερικές συσκευές.

Υποδοχή RS 232
- Όλες οι ρυθμίσεις και τα δεδομένα διατηρούνται κατά τη διάρκεια διακοπών ρεύματος.
Τα μειονεκτήματα αυτού, και όλων των ρυθμιστικών αρχών όπως αυτό, μπορούν να αποδοθούν μόνο στο γεγονός ότι απαιτεί ρεύμα από το δίκτυο. Αλλά σχεδόν όλα τα δωμάτια όπου βρίσκονται οι μονάδες παροχής ζεστού νερού έχουν ηλεκτρική καλωδίωση, τουλάχιστον για φωτισμό, για να μην αναφέρουμε τις αντλίες.
Θερμοστάτες διπλής κατεύθυνσης

Η αρχή λειτουργίας αυτών των συσκευών διαφέρει σημαντικά από τα παραπάνω. Αντιπροσωπεύουν την ίδια βαλβίδα, μόνο με δύο ακροφύσια – για σύνδεση με ψυγείο και σωλήνα παροχής ψυκτικού. Σε αυτήν την περίπτωση, δεν συμβαίνει ανάμειξη των παραγόντων μεταφοράς θερμότητας. Η θερμοκρασία μειώνεται με το κλείσιμο της παροχής ζεστού νερού στο κύκλωμα.
Μπορούν όμως τέτοιες συσκευές να ταξινομηθούν ως θερμοστάτες; Το πιθανότερο είναι ότι μπορείτε. Ας ρίξουμε μια ματιά στην κατασκευή μιας απλής μηχανικής συσκευής..
Μοιάζει με μηχανικό θερμοστάτη, αλλά το υγρό πλήρωσης εδώ μπορεί να αντικατασταθεί με αέριο ή ελατήριο. Και στις δύο περιπτώσεις, η αποτελεσματικότητα της απόκρισης στις μεταβολές της θερμοκρασίας μειώνεται απότομα. Αλλά ακόμα αυτή είναι μια αντίδραση χωρίς την παρουσία ενός ατόμου. Σε αυτό το σχέδιο, η κύρια δίοδος είναι να επικαλύπτεται το κύριο κύκλωμα τροφοδοσίας ψυκτικού υγρού και να μειώνεται η ταχύτητα κίνησης του. Σε αυτό χτίζεται το έργο ενός τέτοιου μηχανισμού..
Πλεονεκτήματα των σύγχρονων θερμοστατών
Υπάρχει ένας αρκετά μεγάλος αριθμός θερμοστατών που διαφέρουν μεταξύ τους σε εμφάνιση και σχήμα. Αλλά ας μην μιλήσουμε για το ποιος έχει το καλύτερο σχέδιο. Αυτό είναι ένα άχαρο έργο, αφού κάθε καταναλωτής επιλέγει μια συσκευή σύμφωνα με το γούστο του..
Όλα τα άλλα πλεονεκτήματα αναφέρονται απλώς:

- Ευκολία ελέγχου θερμοκρασίας. Επιπλέον, το εύρος θερμοκρασίας των θερμοστατών είναι αρκετά μεγάλο. Και η ακρίβεια της ρύθμισης και της διατήρησης της λειτουργίας δεν υπερβαίνει τον ένα βαθμό.
- Τεράστια διάρκεια ζωής κατά την οποία δεν απαιτείται συντήρηση. Επιπλέον, όλες οι μάρκες προσαρμόζονται στις τοπικές συνθήκες λειτουργίας και χαρακτηρίζονται από ευκολία εγκατάστασης σε νέα συστήματα θέρμανσης..
- Χάρη στις συσκευές, δεν υπάρχει ανάγκη ρύθμισης της θερμοκρασίας στο εσωτερικό του χώρου ανοίγοντας τους αεραγωγούς ή τις πόρτες εισόδου. Και καθίσταται επίσης δυνατή η ομοιόμορφη κατανομή του ψυκτικού σε όλα τα θερμαντικά σώματα χωρίς εξαίρεση, ακόμη και αυτά που βρίσκονται στην περιφέρεια του κυκλώματος.
- Εάν η θερμοκρασία του αέρα στο δωμάτιο αυξάνεται λόγω του ηλιακού φωτός ή του πλήθους, η συσκευή αντιδρά επίσης σε αυτό..
- Οι ειδικοί ισχυρίζονται ότι η εξοικονόμηση καυσίμου είναι έως και 25% εάν ο θερμοστάτης είναι σε αυτόματη λειτουργία..
Τώρα πίσω στο ερώτημα αν το κόστος ενός θερμοστάτη είναι απαραίτητο; Εσείς οι ίδιοι είδατε ότι αυτή είναι μια απαραίτητη συσκευή που θα εξοικονομήσει έξοδα θέρμανσης. Το κόστος του είναι αρκετά αποδεκτό και αν το εγκαταστήσατε στο σύστημα θέρμανσης του σπιτιού σας, τότε θα αποδώσει σε μια σεζόν – ελέγχεται.
Πρέπει να σημειωθεί ότι η εγκατάσταση τέτοιων συσκευών είναι σχετική σε δωμάτια με σημαντική κίνηση ατόμων. Αυτή είναι η κουζίνα και το σαλόνι. Ιδιαίτερη στάση στα δωμάτια που βλέπουν νότια, όπου ο ήλιος είναι συνεχώς παρών.
Όταν ο θερμοστάτης δεν εξοικονομεί αέριο?
Υπάρχουν πολλές τέτοιες κριτικές στο Διαδίκτυο: «Πήρα τις διαβεβαιώσεις των πωλητών για εξοικονόμηση 30%, αγόρασα και εγκατέστησα ρυθμιστή θερμοκρασίας, τώρα ο λέβητας καταναλώνει περισσότερο αέριο. Γιατί χρειάζεται καθόλου; » Ας δούμε πώς αυτή η συσκευή εξοικονομεί ενέργεια (όχι μόνο αέριο, αλλά και στερεό καύσιμο, ντίζελ και ηλεκτρική ενέργεια):
- Το διάστημα μεταξύ των εκκινήσεων της γεννήτριας θερμότητας αυξάνεται. Ο λόγος είναι ότι η ψύξη και η θέρμανση του αέρα είναι πιο αργή από το νερό στις μπαταρίες..
- Μαζί με τον καυστήρα, η αντλία κυκλοφορίας απενεργοποιείται, η οποία καταναλώνει έως και 100 W ηλεκτρικής ενέργειας. Στους λέβητες TT, ο ανεμιστήρας σταματά (υπερσυμπιεστής ή εκπνοής καπνού).
- Οι χώροι θερμαίνονται πλήρως τη σωστή στιγμή όταν οι κάτοικοι είναι στο σπίτι. Οι υπόλοιπες ώρες διατηρούνται σε λογική θερμοκρασία. Συνιστάται να μειώσετε τη θέρμανση τη νύχτα – για έναν άνετο ύπνο, αρκεί να θερμάνετε τα δωμάτια στο επίπεδο των 18-19 ° С.
Εξήγηση. Εύλογα αποδεκτή είναι η θερμοκρασία στην οποία ο λέβητας θα ζεστάνει γρήγορα τα δωμάτια σε ένα άνετο επίπεδο χωρίς μεγάλη κατανάλωση ενέργειας. Καθορίζεται εμπειρικά και βρίσκεται σε 15-18 μοίρες.

Τώρα ας εξετάσουμε καταστάσεις όταν, αντί για εξοικονόμηση, υπάρχει αυξημένη κατανάλωση ή επιδείνωση της θέρμανσης:
- Ο λέβητας ρυθμίζεται στην ελάχιστη θερμοκρασία του θερμαντικού μέσου (40-45 ° C), επειδή τα κυκλώματα ενδοδαπέδιας θέρμανσης είναι άμεσα συνδεδεμένα. Ο θερμαντήρας λειτουργεί με χαμηλή απόδοση, η κατανάλωση αερίου δεν μειώνεται.
- Όταν η κατοικία θερμαίνεται αποκλειστικά με ζεστά δάπεδα και ο θερμοστάτης δεν μετράει στην κάτω ζώνη του δωματίου. Η επίστρωση και ο αέρας θερμαίνονται αργά · όταν ενεργοποιείται ο αισθητήρας, τα δάπεδα γίνονται πολύ ζεστά. Κατά την ψύξη, παρατηρείται η αντίθετη εικόνα..
- Η απώλεια θερμότητας του κτιρίου είναι πολύ υψηλή. Κανένας θερμοστάτης δεν θα βοηθήσει εδώ, απαιτείται μόνωση.
- Η σύνδεση μεταξύ του αισθητήρα θερμοκρασίας και του λέβητα δεν έχει ρυθμιστεί σωστά, η υστέρηση είναι λανθασμένα επιλεγμένη (διαφορά θερμοκρασίας μεταξύ εκκίνησης και διακοπής της γεννήτριας θερμότητας).
Κάθε θερμοστάτης έχει διαφορά θερμοκρασίας μεταξύ απενεργοποίησης και ενεργοποίησης του λέβητα. Η τιμή μπορεί να αλλάξει εντός 0,5-2 μοίρες. Εάν επιλεγεί η μέγιστη υστέρηση και το σπίτι θερμαίνεται με ενδοδαπέδια θέρμανση, η διαφορά θερμοκρασίας στον αέρα θα αυξηθεί πολύ, η παραμονή στο δωμάτιο θα γίνει άβολη και η γεννήτρια θερμότητας θα καταναλώσει περισσότερο καύσιμο για θέρμανση.
Ο κύριος εγκαταστάτης θα σας πει για τις περιπλοκές της ρύθμισης του θερμοστάτη στο βίντεο:
Ποιος θερμοστάτης για τον λέβητα να αγοράσει
Η απάντηση σε αυτήν την ερώτηση εξαρτάται από τον σκοπό για τον οποίο θέλετε να την αγοράσετε. Εάν θέλετε απλά να ελέγξετε τη θερμοκρασία, τότε το πιο απλό μοντέλο θα το κάνει. Θα σας επιτρέψει να επιλέξετε ένα καθεστώς θερμοκρασίας από 10 έως 30 μοίρες. Το πλεονέκτημα μπορεί να ονομαστεί η χαμηλή τιμή των απλούστερων μοντέλων. Ωστόσο, αυτός ο θερμοστάτης δεν θα μειώσει το κόστος αερίου..
Εάν θέλετε να εξοικονομήσετε χρήματα, θα πρέπει να αγοράσετε ακριβότερο εξοπλισμό που θα σας επιτρέψει να ρυθμίσετε τη θερμοκρασία ερήμην σας. Εάν ανησυχείτε για το επίπεδο υγρασίας στο δωμάτιο, αναμφίβολα θα χρειαστεί να αγοράσετε ρυθμιστή με θερμοστάτη..
Κάθε ένα από τα μοντέλα αισθητήρων έχει τα δικά του προφανή πλεονεκτήματα και μειονεκτήματα, οπότε πρέπει να σκεφτείτε προσεκτικά ποιο να επιλέξετε..
Γιατί να εγκαταστήσετε θερμοστάτες για ενδοδαπέδια θέρμανση?
Ας ξεκινήσουμε με το γεγονός ότι η ενδοδαπέδια θέρμανση είναι ένα σύστημα θέρμανσης που δεν χρειάζεται να λειτουργεί όλη την ώρα. Σε αυτήν την περίπτωση, υπάρχει αυξημένη φθορά και δαπανάται πολύ ηλεκτρικό ρεύμα (προσθέστε εδώ το φορτίο στην καλωδίωση, το οποίο είναι δυνητικά μη ασφαλές). Απαιτείται θερμοστάτης για να διατηρηθεί η θερμοκρασία του δαπέδου σε ένα δεδομένο επίπεδο χωρίς ανθρώπινη παρέμβαση. Το κάνει αυτό ενεργοποιώντας και απενεργοποιώντας τα θερμαντικά στοιχεία όταν η θερμοκρασία μειωθεί και, κατά συνέπεια, όταν φτάσει τον καθορισμένο ρυθμό..
Σημειώστε ότι πρέπει να αγοράσετε θερμοστάτη για ζεστό δάπεδο σε κάθε περίπτωση, είτε πρόκειται για σύστημα θέρμανσης νερού είτε για ηλεκτρικό..
Ας ρίξουμε τώρα μια σύντομη ματιά στους τύπους θερμοστατών για ενδοδαπέδια θέρμανση:
- Οι ηλεκτρομηχανικές είναι οι απλούστερες και φθηνότερες επιλογές. Μπορείτε να ρυθμίσετε τις επιθυμητές παραμέτρους για μια τέτοια συσκευή χρησιμοποιώντας το κουμπί.
- Ηλεκτρονική – ονομάζεται επίσης ψηφιακή. Η ρύθμιση της λειτουργίας της συσκευής πραγματοποιείται με απλούς χειρισμούς με κουμπιά – συνηθισμένα ή αφής. Κατά κανόνα, ένας τέτοιος θερμοστάτης είναι εξοπλισμένος με οθόνη όπου εμφανίζονται όλες οι απαραίτητες πληροφορίες..
- Προγραμματιστές – εδώ είναι δυνατό να ορίσετε τρόπους λειτουργίας για μεγάλο χρονικό διάστημα.
Τέτοιοι θερμοστάτες μπορούν να ενεργοποιηθούν και να απενεργοποιηθούν ανά ώρα. Επιπλέον, είναι δυνατό να ορίσετε έναν συγκεκριμένο τρόπο λειτουργίας για κάθε ημέρα της εβδομάδας. Τέτοια μοντέλα έχουν συχνά, εκτός από το τηλεχειριστήριο, επίσης τη δυνατότητα ελέγχου από smartphone ή tablet..
Θερμοστάτης για λέβητα: πώς να εγκαταστήσετε και να συνδεθείτε με τα χέρια σας
Πόσο απαραίτητος είναι ένας θερμοστάτης για θέρμανση?
Η επιστημονική και τεχνολογική πρόοδος μας επιτρέπει να εκμεταλλευτούμε τις καινοτομίες που βελτιώνουν τη ζωή μας. Πριν από περίπου 30 χρόνια, άρχισαν να χρησιμοποιούνται ειδικές συσκευές στο σύστημα θέρμανσης, με τη βοήθεια των οποίων είναι δυνατό να ελέγχεται το καθεστώς θερμοκρασίας στο εσωτερικό των χώρων. Οι θερμοστάτες για θέρμανση – όπως ονομάζονται αυτές οι συσκευές – έχουν γίνει αναπόσπαστο μέρος οποιουδήποτε συστήματος θέρμανσης, ανεξάρτητα από τον σκοπό του δωματίου όπου χρησιμοποιείται.
Τόσο στους ειδικούς όσο και στους απλούς ανθρώπους άρεσε η καινοτομία. Με τη βοήθεια θερμοστατών, μπορείτε όχι μόνο να ρυθμίσετε τη ροή και τη θερμοκρασία του ψυκτικού στα θερμαντικά σώματα, αλλά επίσης, εάν είναι απαραίτητο, να διακόψετε εντελώς την παροχή των τελευταίων. Αυτό διευκολύνει την επισκευή ή την αντικατάσταση της συσκευής, καθώς δεν χρειάζεται να σταματήσετε ολόκληρη τη διαδικασία θέρμανσης και να αποστραγγίσετε εντελώς το ψυκτικό. Είναι λοιπόν μια απαραίτητη συσκευή από όλες τις απόψεις. Επομένως, η εγκατάσταση ενός θερμοστάτη είναι μια πολύ κερδοφόρα επένδυση..
Τι είναι ένας θερμοστάτης για έναν λέβητα θέρμανσης
Έτσι μοιάζει ένας σύγχρονος ηλεκτρονικός θερμοστάτης δωματίου..
Σε τι χρησιμεύει και πώς χρησιμοποιείται
Ο κύριος λόγος για την επιλογή θερμοστάτη χώρου είναι η οικονομία, δηλαδή η μείωση της κατανάλωσης καυσίμου έως και 25-30%. Επιτυγχάνεται λόγω της δυνατότητας προγραμματισμού της λειτουργίας του λέβητα για μια ημέρα ή μια εβδομάδα νωρίτερα. Για παράδειγμα:
Επίσης, η εξοικονόμηση επιτυγχάνεται ακόμη και χωρίς την παρουσία μιας λειτουργίας προγραμματισμού: παρακολουθώντας τη λειτουργία του λέβητα ανάλογα με τη θερμοκρασία του αέρα και όχι τη θερμοκρασία του ψυκτικού. Αυτό σας επιτρέπει να με μεγαλύτερη ακρίβεια και σταθερότητα, χωρίς τα παραμικρά άλματα, να διατηρήσετε τη ρυθμισμένη θερμοκρασία, να ελαχιστοποιήσετε την αδράνεια του συστήματος θέρμανσης και, παρουσία διαμορφωμένου καυστήρα, να τον διατηρήσετε όσο το δυνατόν περισσότερο, αλλά με ελάχιστη ισχύ, τον πιο βέλτιστο τρόπο λειτουργίας του λέβητα τόσο όσον αφορά την κατανάλωση καυσίμου όσο και τη διατήρηση των πόρων.
Όλοι, ακόμη και οι πιο απλοί μηχανικοί θερμοστάτες χώρου, διαθέτουν από προεπιλογή αισθητήρα θερμοκρασίας αέρα. Πολλά μοντέλα διαθέτουν επίσης έναν απομακρυσμένο αισθητήρα για ενδοδαπέδια θέρμανση.
Φυσικά, εκτός από την εξοικονόμηση, ο θερμοστάτης αυξάνει επίσης την άνεση της χρήσης του συστήματος θέρμανσης. Ανάλογα με τη λειτουργικότητα, χρησιμοποιώντας τον θερμοστάτη, μπορείτε να οργανώσετε τον έλεγχο που εξαρτάται από τον καιρό, συνδέοντας έναν εξωτερικό αισθητήρα εξωτερικού χώρου, ελέγχετε τον λέβητα από ένα smartphone (μέσω Wi-Fi) και λαμβάνετε ειδοποιήσεις για δυσλειτουργίες μέσω SMS (εάν υπάρχει μονάδα GSM) , απλά ρυθμίστε τον λέβητα εργασίας.
Εν συντομία για την αρχή της εργασίας
Για καλύτερη κατανόηση της αρχής λειτουργίας των θερμοστατών χώρου, εξηγούμε πρώτα τον αλγόριθμο λειτουργίας ενός λέβητα ζεστού νερού στη βασική διαμόρφωση:
Αναφορά. Σε υπερτροφοδοτούμενους λέβητες ξύλου, το αυτόματο σβήνει τον ανεμιστήρα του φυσητήρα. Η εισαγωγή αέρα και η διαδικασία καύσης στον κλίβανο αναστέλλονται, η μονάδα μπαίνει σε κατάσταση αναμονής.
Το σχέδιο λειτουργίας ενός λέβητα θέρμανσης με απομακρυσμένο θερμοστάτη – ο αυτοματισμός σταματά και ξεκινά τον καυστήρα ανάλογα με τη θερμοκρασία του αέρα και όχι το ψυκτικό
Χωρίς εξωτερικό αισθητήρα θερμοκρασίας, ο θερμαντήρας “δεν βλέπει” τη θερμοκρασία του αέρα στους χώρους και θερμαίνει ανόητα το νερό μέχρι το καθορισμένο όριο. Αποτέλεσμα: στη μεταβατική περίοδο φθινοπώρου-άνοιξης, παρατηρείται η λεγόμενη ποδηλασία-συχνή εκκίνηση / διακοπή του καυστήρα (μία φορά κάθε 2-3 λεπτά), γεγονός που μειώνει τον πόρο της μονάδας στο σύνολό της.
Τώρα για το κυριότερο. Ο απομακρυσμένος θερμοστάτης επεκτείνει τα διαστήματα μεταξύ της ενεργοποίησης / απενεργοποίησης του λέβητα αερίου, καθώς καθοδηγείται από τη θερμοκρασία του αέρα, η οποία ψύχεται πιο αργά. Η συσκευή ενεργοποιείται στο ανοιχτό κύκλωμα της τροφοδοσίας της βαλβίδας αερίου (σε λέβητες TT – τουρμπίνες) και στην ενσωματωμένη αντλία.
Η εγκατάσταση ενός αυτόματου θερμοστάτη σάς επιτρέπει να σκοτώσετε τρία πουλιά με μία πέτρα:
Σημαντική σημείωση. Τα στοιχεία που αναφέρονται δεν ισχύουν μόνο για θερμαντήρες αερίου. Οποιαδήποτε γεννήτρια θερμότητας εξοπλισμένη με ηλεκτρονική ή ηλεκτρική μονάδα ελέγχου συνδέεται με τον θερμοστάτη: στερεό καύσιμο, ντίζελ, ηλεκτρικό λέβητα κ.ο.κ..
Η μονάδα αυτοματισμού λέβητα με ξύλο διαθέτει υποδοχή θερμοστάτη
Όταν το δωμάτιο ζεσταθεί στην καθορισμένη θερμοκρασία, ο θερμοστάτης σπάει το κύκλωμα, ο καυστήρας και η ενσωματωμένη αντλία της γεννήτριας θερμότητας σταματούν. Η μονάδα τίθεται σε λειτουργία μετά από ψύξη του αέρα κατά 1-2 μοίρες, γεγονός που αυξάνει τη διάρκεια του διαστήματος μεταξύ τερματισμού και ανάφλεξης σε 15-20 λεπτά.
Ας σημειώσουμε 2 σημαντικές αποχρώσεις:
Αυτός είναι ο λόγος για τον οποίο είναι σημαντικό να διαμορφώσετε σωστά τη σύνδεση μεταξύ του λέβητα και του εξωτερικού θερμοστάτη..
Πώς μειώνεται η θερμοκρασία του νερού
Όπως θυμόμαστε, ζεστό νερό θερμαίνεται από αυτό στο δίκτυο, μέσω εναλλάκτη θερμότητας. Και εδώ μπαίνει στο παιχνίδι ο νόμος της διατήρησης της ενέργειας. Εάν αφού η ποσότητα του φορέα θερμότητας που διέρχεται από το λέβητα ανά μονάδα χρόνου είναι ίση ή μεγαλύτερη από την ποσότητα νερού για θέρμανση, τότε η θερμοκρασία του ζεστού νερού θα είναι σχεδόν η ίδια με αυτή του..
Μειώνοντας τη ροή του νερού θέρμανσης, μειώνουμε τη θέρμανση του ζεστού νερού στην έξοδο. Μια μικρότερη ποσότητα φορέα θερμότητας δεν μπορεί να φέρει αρκετή ενέργεια για να θερμάνει μεγαλύτερο όγκο νερού στη θερμοκρασία του.
Ο ρυθμιστής θερμοκρασίας νερού στο σύστημα παροχής νερού μειώνει την ποσότητα νερού θέρμανσης που διέρχεται από τον εναλλάκτη θερμότητας με δύο τρόπους:
Αυτές οι δύο μέθοδοι μπορούν επίσης να χρησιμοποιηθούν σε συνδυασμό. Οι ρυθμιστές θέρμανσης λειτουργούν σύμφωνα με τις ίδιες αρχές..
Κόμβοι και αρχή λειτουργίας των ρυθμιστικών αρχών
Οποιοσδήποτε ρυθμιστής θερμοκρασίας για συστήματα παροχής νερού αποτελείται από τουλάχιστον δύο μονάδες:
Επίσης, στις περισσότερες σύγχρονες συσκευές υπάρχει μια μονάδα ελέγχου που αναλύει τις ενδείξεις των αισθητήρων και ελέγχει τους ενεργοποιητές σύμφωνα με τις καθορισμένες τιμές ή πρόγραμμα. Υπάρχουν διαδεδομένοι θερμοστάτες στους οποίους οι μονάδες ελέγχου λειτουργούν ταυτόχρονα για θέρμανση..
Ο ελεγκτής θερμοκρασίας για παροχή ζεστού νερού μπορεί επίσης να εκτελέσει πρόσθετες λειτουργίες. Για παράδειγμα, ρυθμίστε την πίεση ή τη ροή στο σύστημα, στείλτε πληροφορίες στην κονσόλα αποστολής.
Μερικές φορές αυτές οι συσκευές συνδυάζονται με μετρητές θερμικής ενέργειας. Στη συνέχεια, οι πληροφορίες των αισθητήρων χρησιμοποιούνται επιπλέον για παρακολούθηση και λογιστική..
Η αρχή λειτουργίας των θερμοστατών είναι εξαιρετικά απλή:
Επιπλέον, η αύξηση της θερμοκρασίας μπορεί να καταγραφεί από τον ίδιο τον αισθητήρα και, στη συνέχεια, είναι προσαρμόσιμη. Μπορεί και δίνει εντολή στην εκτελεστική συσκευή. Στην πιο συνηθισμένη περίπτωση, το σήμα του αισθητήρα αναλύεται από τη μονάδα ελέγχου και δίνει ήδη εντολή στις βαλβίδες που ρυθμίζουν τη ροή του νερού.
Η μείωση της ροής του νερού μέσω του εναλλάκτη θερμότητας μπορεί να είναι σταθερή, σταδιακή ή σταδιακή. Στις περισσότερες συσκευές, είναι ομαλή. Έτσι, το σφυρί νερού αποφεύγεται. Και ο ίδιος ο ενεργοποιητής είναι σχεδόν σε συνεχή λειτουργία, μετά κλείνει και ανοίγει.
Όλα τα πλεονεκτήματα των θερμοστατών
Είμαστε όλοι διαφορετικοί, ο ένας παγώνει συνεχώς και ο άλλος κάνει ζέστη στους +20 βαθμούς. Επομένως, όταν η θερμοκρασία είναι η ίδια παντού στους χώρους, ένας από τους ενοικιαστές αρχίζει να νιώθει συνεχή ενόχληση, πρέπει να παραδεχτείτε ότι θα ήταν ωραίο να ρυθμίσετε το βέλτιστο καθεστώς θερμοκρασίας στο δωμάτιό σας! Μερικές φορές απαιτείται αλλαγή θερμοκρασίας στους χώρους για άλλους λόγους, για παράδειγμα, έχετε φυτά εκεί που χρειάζονται μια συγκεκριμένη θερμοκρασία αέρα ή θέλετε να μειώσετε τη θέρμανση κατά τη διάρκεια του ύπνου, ώστε να μπορείτε να κοιμάστε πιο άνετα και να μην ξυπνάτε πονοκεφάλους.
Γενικά, οι απαιτήσεις θερμοκρασίας σε διαφορετικά δωμάτια είναι διαφορετικές. Στο ίδιο μπάνιο, μην το χαμηλώνετε κάτω από τους 24 βαθμούς, καθώς η υγρασία θα εξατμιστεί ελάχιστα και η δυσάρεστη υγρασία θα γίνει αισθητή στο δωμάτιο. Στην κουζίνα, οι 19 μοίρες θα είναι αρκετές, καθώς υπάρχουν επιπλέον άλλες συσκευές που προκαλούν θέρμανση του αέρα. Για ένα φυτώριο, η βέλτιστη θερμοκρασία είναι 23-24 μοίρες.
Σε γενικές γραμμές, η ουσία είναι σαφής. Η ρύθμιση της θέρμανσης των καλοριφέρ είναι ένα απαραίτητο μέτρο για να είναι ένα σπίτι πραγματικά άνετο για να ζήσει. Δεν χρειάζεστε πολύπλοκα συστήματα για την εφαρμογή τέτοιων ρυθμίσεων – αρκεί να αγοράσετε έναν συμπαγή θερμοστάτη, ο οποίος πρέπει να εγκατασταθεί μαζί με την μπαταρία. Δείτε τι θα σας δώσει αυτή η συσκευή:
Σε ένα ειδικό άρθρο, θα αναλύσουμε λεπτομερώς το ερώτημα: ποια είναι τα πιθανά σχήματα για τη σύνδεση θερμαντικών σωμάτων σε ιδιωτικό σπίτι. Ας δούμε ποια είναι τα πλεονεκτήματα και τα μειονεκτήματα αυτών ή εκείνων των επιλογών. Θα δούμε ποιες τεχνολογικές μέθοδοι χρησιμοποιούνται για τη βελτιστοποίηση ορισμένων προγραμμάτων..
Ενδιαφέρον να γνωρίζετε! Στην πραγματικότητα, ο θερμοστάτης είναι μια συσκευή χαμηλώματος, καθώς δεν είναι σε θέση να αυξήσει την απόδοση θέρμανσης της μπαταρίας, κάτι που δεν προκαλεί έκπληξη. Ωστόσο, αυτό δεν επηρεάζει σε καμία περίπτωση τη χρησιμότητα και τη χρηστικότητα του..
Η αρχή λειτουργίας του ρυθμιστή θερμοκρασίας νερού στα συστήματα FWH έχει ως εξής:
Σε μια απλή περίπτωση, το σήμα ελέγχου δίνεται απευθείας από τον αισθητήρα και σε πιο προηγμένους ρυθμιστές, αυτή η λειτουργία εκχωρείται στη μονάδα ελέγχου. Για την αποφυγή υδραυλικών κραδασμών, η μεταβολή του ρυθμού ροής του νερού του δικτύου πραγματοποιείται όσο το δυνατόν πιο ομαλά.
Θερμοστατικές βαλβίδες για ρύθμιση
Μια τέτοια συσκευή σας επιτρέπει να δημιουργήσετε μια ορισμένη θερμοκρασία του ψυκτικού υγρού αναμειγνύοντας τα ρεύματα των γραμμών άμεσης και επιστροφής. Η συσκευή βοηθά στον έλεγχο των τιμών θερμοκρασίας αλλάζοντας τη ροή ζεστού νερού μέσω της μπαταρίας. Σε αυτή την περίπτωση, ο μηχανισμός ελέγχει την παροχή ζεστού νερού μέσω της μπαταρίας, αλλά όχι μέσω του λέβητα. Είναι εγκατεστημένο σε οποιοδήποτε δωμάτιο όπου πρέπει να διατηρήσετε μια ορισμένη θερμοκρασία.
Θερμοστατική συσκευή βαλβίδας στο παράδειγμα ενός συγκεκριμένου μοντέλου
Θέση εγκατάστασης αισθητήρα.
Η πιο κοινή επιλογή είναι να τοποθετήσετε έναν αισθητήρα στην έξοδο του εναλλάκτη θερμότητας. Έχει ένα μειονέκτημα – είναι απαραίτητο να ληφθεί υπόψη η ψύξη του νερού κατά τη μεταφορά στον καταναλωτή. Αυτό λύνεται με την εγκατάσταση ενός αισθητήρα στη γραμμή επιστροφής του FWH, ο οποίος εγγυάται την απαιτούμενη θερμοκρασία για όλα τα σημεία εισαγωγής νερού. Είναι επίσης δυνατό να τοποθετήσετε έναν αισθητήρα στην παροχή ή την επιστροφή του νερού δικτύου. Τέτοιες επιλογές μπορούν να χρησιμοποιηθούν εάν το ψυκτικό και το νερό στο λέβητα κινούνται αντίθετα ή προς την ίδια κατεύθυνση..
Με σημεία εισαγωγής ενεργοποιητών
Υπάρχουν τέσσερα σχήματα για την εγκατάσταση ενεργοποιητών για θερμοστάτες:
Επιπλέον, μπορείτε να παρακολουθήσετε το βίντεο σε αυτό το άρθρο, όπου μπορείτε να μιλήσετε για τέτοια συστήματα. Στη συνέχεια, θα αναλύσουμε αρκετούς θερμοστάτες βιομηχανικής παραγωγής και χρησιμοποιούνται σήμερα, καθώς και μια συσκευή για αυτοσυναρμολόγηση.
Ταξινόμηση κατά αριθμό σωλήνων
Ανάλογα με τον αριθμό των συνδεδεμένων σωλήνων καλοριφέρ, χωρίζονται σε αμφίδρομα, τρίπλευρα και τετράπλευρα. Οι αμφίδρομοι θερμοστάτες ονομάζονται επίσης θερμοστάτες διέλευσης. Έχουν δύο πρίζες και συνδέονται μόνο με έναν σωλήνα. Ο ρυθμιστής διπλής κατεύθυνσης διαθέτει μηχανική ή ηλεκτρική βαλβίδα που μπλοκάρει εν μέρει ή πλήρως τη διαδρομή ροής του θερμαντικού μέσου.
Τα συστήματα θέρμανσης εξοπλισμένα με θερμοστάτες τριών κατευθύνσεων έχουν μεγάλες δυνατότητες. Το τελευταίο όχι μόνο εμποδίζει την πρόσβαση σε ζεστό νερό, αλλά παρέχει επίσης κρύο νερό στο κύκλωμα του ψυγείου. Ως αποτέλεσμα των ροών ανάμειξης, η θερμοκρασία θέρμανσης των συσκευών θέρμανσης μειώνεται.
Είναι σημαντικό να εγκαταστήσετε σωστά τον θερμοστάτη 3 κατευθύνσεων. Ο κατασκευαστής συνήθως απεικονίζει το διάγραμμα εγκατάστασης στη θήκη της συσκευής.
Το μπλε χρώμα υποδεικνύει τη θέση σύνδεσης του σωλήνα τροφοδοσίας με ψυχρό φορέα θερμότητας, κόκκινο – με θερμαινόμενο και η έξοδος σημειώνεται με βέλος. Το ίδιο ισχύει και για μοντέλα τεσσάρων κατευθύνσεων. Είναι αλήθεια ότι, σε αντίθεση με τους ρυθμιστές τριών κατευθύνσεων, είναι σε θέση να διατηρήσουν την ανακυκλοφορία ψυχρών και θερμαινόμενων φορέων θερμότητας χωρίς ανάμειξη..
Ταξινόμηση κατά τύπο ενεργοποίησης
Ανάλογα με τον τύπο ενεργοποίησης, οι θερμοστάτες χωρίζονται σε δύο κατηγορίες – χειροκίνητο και αυτόματο. Με το πρώτο, όλα είναι απλά: για να μειώσετε τη δύναμη της ροής του θερμαινόμενου νερού ή να εμποδίσετε τη διαδρομή του στο κύκλωμα του ψυγείου, πρέπει να γυρίσετε το κουμπί.
Τα τελευταία έχουν πιο περίπλοκο σχεδιασμό. Αποτελούνται από έναν αισθητήρα και ένα θερμοστατικό στοιχείο ενσωματωμένο σε ένα πλαστικό περίβλημα. Ο αισθητήρας γεμίζει με συμπύκνωμα αερίου, νερό ή κερί, τα οποία, όταν θερμαίνονται σε μια ορισμένη θερμοκρασία, αλλάζουν την ένταση του μέσου. Μετά από αυτό, το στέλεχος της συσκευής αρχίζει να κινείται, κλείνοντας μερικώς ή εντελώς τη μηχανική βαλβίδα.
Μπορείτε επίσης να εγκαταστήσετε έναν ηλεκτρονικό θερμοστάτη. Είναι εξοπλισμένο με ηλεκτρική βαλβίδα. Ανάλογα με την αρχή λειτουργίας, οι ηλεκτρονικές συσκευές είναι:
Υφιστάμενοι τύποι
Οι ρυθμίσεις που γίνονται στον θερμοστάτη έχουν πάντα προτεραιότητα για τον λέβητα, η αρχή λειτουργίας του δεν αλλάζει (διαμόρφωση της φλόγας του καυστήρα, ρύθμιση της ταχύτητας περιστροφής του στροβίλου κ.λπ.) παρά την “ξηρή επαφή” με τον θερμοστάτη. Η αρχή λειτουργίας ενός θερμοστάτη χώρου εξαρτάται από τον τύπο του αισθητήρα θερμοκρασίας που χρησιμοποιείται σε αυτόν..
1. Μηχανικοί θερμοστάτες
Τα πιο απλά και φθηνά μοντέλα χωρίς ευρεία λειτουργικότητα. Η αρχή λειτουργίας τους βασίζεται στη χρήση αισθητήρων μεμβράνης – ευαίσθητα στη θερμότητα μέταλλα, υγρά ή αέρια, τα οποία τοποθετούνται σε μια μικρή σφραγισμένη κάψουλα. Όταν θερμαίνονται, οι ουσίες διαστέλλονται και όταν επιτευχθεί η ρυθμισμένη θερμοκρασία, ασκούν πίεση στη μεμβράνη του ρελέ επαρκή για να κλείσει τις επαφές, μετά την οποία ο θερμοστάτης δίνει ένα σήμα για να μειώσει την ισχύ του λέβητα ή να τον απενεργοποιήσει εντελώς.
Οι μηχανικές συσκευές, κατά κανόνα, περιορίζονται μόνο από έναν περιστροφέα για επιλογή θερμοκρασίας, έχουν αισθητό σφάλμα, έως 3-4 ° C και μόνο ενσύρματη σύνδεση.
2. Ηλεκτρομηχανική
Πιο ακριβείς (αλλά ακόμα όχι αρκετοί), πιο ακριβοί, ακόμα περιορισμένοι σε λειτουργία θερμοστάτες.
Η αρχή της λειτουργίας είναι παρόμοια με αυτή των μηχανικών, αλλά σε αυτή την περίπτωση, χρησιμοποιούνται μέταλλα ευαίσθητα στη θερμότητα, τα οποία, όταν θερμαίνονται, παράγουν μικροαπόρριψη ή δημιουργούν αντίσταση. Ορισμένα μοντέλα διαθέτουν απλή οθόνη για την εμφάνιση θερμοκρασίας και μικρότερο βήμα αλλαγής της – 0,5 ° C. Ωστόσο, αυτό εξακολουθεί να δικαιολογεί ασθενώς την υψηλότερη τιμή τους κατά 30-40%, δεδομένου ότι υπάρχουν πιο ακριβή και λειτουργικά ανάλογα..
3. Ηλεκτρονικά
Μοντέρνοι, ακριβείς, πολυλειτουργικοί και βολικοί θερμοστάτες. Το κιτ συχνά περιλαμβάνει επιπλέον αισθητήρες για ενδοδαπέδια θέρμανση. Το σφάλμα των ηλεκτρονικών μοντέλων δεν είναι μεγαλύτερο από 0,5-0,7 ° C, τα περισσότερα έχουν τη δυνατότητα προγραμματισμού, σχεδόν όλες οι συσκευές είναι εξοπλισμένες με προστασία από υπερθέρμανση και πάγωμα, διακοπή της αντλίας κυκλοφορίας και άλλων συστημάτων ασφαλείας.
Τα πιο ακριβά μοντέλα διαθέτουν ενσωματωμένες μονάδες Wi-Fi και GSM, εκτός από στατιστικά στοιχεία, διαθέτουν μεγάλο αριθμό αυτόματων λειτουργιών και ασύρματη σύνδεση με το λέβητα. Παρά το υψηλότερο κόστος, οι ηλεκτρονικοί θερμοστάτες χώρου το δικαιολογούν πλήρως και αποδίδουν σε λίγους μήνες ικανής λειτουργίας..
Τι υλικά
Το σώμα της βαλβίδας είναι κατασκευασμένο από μέταλλα ανθεκτικά στη διάβρωση και συχνά καλύπτεται επιπλέον με προστατευτικό στρώμα (επινικελωμένο ή επιχρωμιωμένο). Υπάρχουν βαλβίδες από:
Τα περιβλήματα είναι συνήθως ορείχαλκου ή χαλκού με νικέλιο ή
επιχρωμιωμένο
Είναι σαφές ότι ο ανοξείδωτος χάλυβας είναι η καλύτερη επιλογή. Είναι χημικά ουδέτερο, δεν διαβρώνεται, δεν αντιδρά με άλλα μέταλλα. Αλλά το κόστος τέτοιων βαλβίδων είναι υψηλό και δύσκολο να βρεθεί. Οι βαλβίδες χαλκού και ορείχαλκου είναι περίπου ίδιες όσον αφορά τη διάρκεια ζωής. Αυτό που είναι σημαντικό σε αυτή την περίπτωση είναι η ποιότητα του κράματος και οι γνωστοί κατασκευαστές το παρακολουθούν προσεκτικά. Το αν πρέπει να εμπιστεύεστε ή όχι το άγνωστο είναι ένα αμφιλεγόμενο σημείο, αλλά υπάρχει ένα σημείο που είναι καλύτερο να παρακολουθείτε. Ένα βέλος πρέπει να υπάρχει στο σώμα για να υποδεικνύει την κατεύθυνση της ροής. Εάν δεν είναι εκεί – πριν από σας είναι ένα πολύ φθηνό προϊόν, το οποίο είναι καλύτερο να μην αγοράσετε..
Με τρόπο εκτέλεσης
Δεδομένου ότι τα θερμαντικά σώματα εγκαθίστανται με διαφορετικούς τρόπους, οι βαλβίδες γίνονται ευθεία (ευθεία) και γωνίες. Επιλέξτε τον τύπο που θα είναι καλύτερος για το σύστημά σας.
Ευθεία (ευθεία) βαλβίδα και γωνία
Επιλογή συσκευής με δυνατότητα προγραμματισμού δωματίου
Η επιλογή ενός ηλεκτρονικού αισθητήρα θερμοκρασίας για έναν λέβητα θέρμανσης σας βοηθά να επιλέξετε το κατάλληλο καθεστώς θερμοκρασίας και να το αλλάξετε κατά την κρίση σας. Ο θερμοστάτης δωματίου ορίζει τα σημεία ρύθμισης κάθε μέρα. Ορισμένες τιμές σημείου ρύθμισης μπορούν να προγραμματιστούν, για παράδειγμα, όταν η μέρα αλλάζει σε νύχτα.
Αυτοί οι ελεγκτές έχουν πρόσθετες επιλογές. Για παράδειγμα, μια λειτουργία που σας επιτρέπει να σταματήσετε τη θέρμανση για λίγο και στη συνέχεια να την συνεχίσετε. Είναι επίσης δυνατή η αλλαγή των προγραμματισμένων θερμοκρασιών για τη διάρκεια των καθορισμένων περιόδων. Μια άλλη χρήσιμη επιλογή είναι η δυνατότητα αλλαγής της έντασης της θέρμανσης.
Λειτουργίες θερμοστατών χώρου για λέβητες αερίου
Πριν αγοράσετε θερμοστάτη δωματίου για λέβητα αερίου του ενός ή του άλλου τύπου, θα πρέπει να εξοικειωθείτε με τη λειτουργικότητά του. Πρέπει να σημειωθεί ότι κατά την επιλογή μεταξύ αναλογικών και ψηφιακών μοντέλων, τα τελευταία έχουν πολλά πλεονεκτήματα και, κατά συνέπεια, η τιμή τους είναι υψηλότερη..
Ωστόσο, η χρήση προγραμματιζόμενου θερμοστάτη χώρου για λέβητα θέρμανσης μπορεί να μειώσει σημαντικά τη συχνότητα ενεργοποίησης / απενεργοποίησης του εξοπλισμού, γεγονός που έχει θετική επίδραση στη λειτουργία του στο σύνολό του..
Ένα εξαιρετικά σημαντικό χαρακτηριστικό ενός θερμοστάτη χώρου για έναν λέβητα είναι η λειτουργία προγραμματισμού, η οποία καθιστά δυνατή την προσαρμογή ενός άνετου μικροκλίματος ανάλογα με την ώρα της ημέρας, τις καιρικές συνθήκες και άλλους παράγοντες. Το διαθέσιμο χρονόμετρο σας επιτρέπει να ορίσετε τις επιθυμητές παραμέτρους, λαμβάνοντας υπόψη τις ημέρες της εβδομάδας (εργάσιμες ημέρες, Σαββατοκύριακα), την ημερολογιακή περίοδο και άλλες ρυθμίσεις. Αυτό είναι πολύ βολικό για εκείνους που έχουν πρόγραμμα εργασίας με βάρδια ή μερική απασχόληση..
Τα κύρια πλεονεκτήματα ενός προγραμματιζόμενου θερμοστάτη χώρου για λέβητα αερίου:
Η αρχή λειτουργίας ενός θερμοστάτη χώρου για λέβητα αερίου
Χρήσιμη συμβουλή! Αγοράζοντας θερμοστάτη χώρου για προγραμματιζόμενο λέβητα, έχετε την ευκαιρία να ελέγχετε τον εξοπλισμό θέρμανσης οποιαδήποτε στιγμή της ημέρας, ανεξάρτητα από την παρουσία σας στο σπίτι..
Διάγραμμα καλωδίωσης του θερμοστάτη στον λέβητα θέρμανσης
Αφού επιλεγεί το μοντέλο, τίθεται το ερώτημα πώς να συνδέσετε τον θερμοστάτη σε ηλεκτρικό λέβητα ή μονάδα θέρμανσης αερίου. Η συσκευή συνδέεται σύμφωνα με τις συστάσεις που καθορίζονται από τον κατασκευαστή στο φύλλο τεχνικών δεδομένων για τον εξοπλισμό. Είναι απαραίτητο μόνο να βρείτε το απαραίτητο τμήμα στην τεκμηρίωση, όπου θα περιγραφεί η μέθοδος σύνδεσης πρόσθετων συσκευών στο λέβητα και θα δοθούν όλα τα απαιτούμενα διαγράμματα.
Διάγραμμα καλωδίωσης θερμοστάτη χώρου σε λέβητα θέρμανσης
Σε ορισμένα μοντέλα θερμοστατών, το διάγραμμα εμφανίζεται στο πίσω μέρος του διακοσμητικού καλύμματος. Όλα τα μοντέρνα μοντέλα λέβητα διαθέτουν σημεία σύνδεσης για έναν θερμοστάτη που θα ελέγχει τη λειτουργία του εξοπλισμού θέρμανσης. Η στερέωση της συσκευής πραγματοποιείται μέσω ενός ακροδέκτη στο λέβητα στο κατάλληλο σημείο ή χρησιμοποιώντας καλώδιο θερμοστάτη (περιλαμβάνεται στο κιτ).
Σύμφωνα με τους επαγγελματίες, οι ασύρματοι θερμοστάτες δωματίου πρέπει να εγκαθίστανται σε σαλόνια μακριά από τον υπάρχοντα οικιακό ηλεκτρικό εξοπλισμό (τηλεόραση, ψυγείο, λαμπτήρες κ.λπ.), καθώς η εγγύτητα στη θερμότητα που εκπέμπεται από αυτά μπορεί να οδηγήσει σε εσφαλμένη λειτουργία της συσκευής. Ορισμένες συστάσεις για την εγκατάσταση ασύρματου θερμοστάτη για λέβητα αερίου:
Χρήσιμη συμβουλή! Οι αισθητήρες θερμοστάτη χώρου για θέρμανση ενεργοποιούνται όταν η θερμοκρασία δωματίου αλλάζει κατά 0,25 μοίρες.
Έλεγχος θέρμανσης με θερμοστάτη για λέβητα αερίου
Η λειτουργία του εξοπλισμού θέρμανσης μπορεί να ελεγχθεί χρησιμοποιώντας τη ρύθμιση σε χειροκίνητη λειτουργία ή μέσω ενός θερμοστάτη για λέβητα θέρμανσης αερίου. Θα ήθελα να σημειώσω ότι χρησιμοποιώντας χειροκίνητες ρυθμίσεις, μπορείτε να ρυθμίσετε τη θερμοκρασία του ψυκτικού στο σύστημα. Αυτή η λειτουργία του εξοπλισμού δεν αντιδρά με κανέναν τρόπο στις αλλαγές της θερμοκρασίας του αέρα στο δωμάτιο και αν συμβεί αυτό, θα πρέπει να διαμορφώσετε ξανά τον λέβητα χειροκίνητα..
Η λειτουργία του λέβητα στην περίπτωση χειροκίνητου ελέγχου σχετίζεται με τη συχνή ενεργοποίηση και απενεργοποίηση του εξοπλισμού, καθώς και με τη λειτουργία της αντλίας κυκλοφορίας, ανεξάρτητα από τον τρόπο λειτουργίας της μονάδας: σε λειτουργία ή σε αναμονή. Αυτό οδηγεί σε ταχεία φθορά του εξοπλισμού θέρμανσης και δεν συμβάλλει στην αποδοτική κατανάλωση καυσίμου..
Εάν μιλάμε για έλεγχο χρησιμοποιώντας θερμοστάτη για λέβητα αερίου, τότε μια τέτοια συσκευή ορίζει τη βέλτιστη λειτουργία για τη μονάδα, λαμβάνοντας υπόψη τη θερμοκρασία του αέρα στο θερμαινόμενο δωμάτιο. Εάν, για παράδειγμα, σημειώθηκε έντονη θέρμανση και το δωμάτιο έλαβε επιπλέον θερμότητα από τις ακτίνες του ήλιου, ο θερμοστάτης θα αντιδράσει αμέσως και θα δώσει σήμα στη συσκευή ελέγχου για να απενεργοποιήσει τον λέβητα..
Λαμβάνοντας υπόψη ότι με τη βοήθεια θερμοστάτη (ελεγκτή θερμοκρασίας) για λέβητα αερίου είναι δυνατή η ρύθμιση της απαιτούμενης τιμής θερμοκρασίας στο δωμάτιο, η θέρμανση θα πραγματοποιηθεί μόνο εάν πέσει. Έτσι, εάν η συσκευή έχει ρυθμιστεί στους 20 ° C και κατά τη διάρκεια της ημέρας το δωμάτιο έχει επίσης ζεσταθεί λόγω της ηλιακής θερμότητας ή της λειτουργίας των συσκευών μαγειρέματος, ο λέβητας θα βρίσκεται στο στάδιο αναμονής για μεγάλο χρονικό διάστημα..
Σε αυτή την περίπτωση, η κατανάλωση καυσίμου θα είναι σημαντικά χαμηλότερη. Πριν αγοράσετε θερμοστάτη για λέβητα θέρμανσης αερίου, θα πρέπει να ρωτήσετε πώς να ρυθμίσετε σωστά τη συσκευή.
Σκοπός και γιατί πρέπει να ρυθμίσετε τη θερμοκρασία
Με την πρώτη ματιά, ο σκοπός του ρυθμιστή δεν είναι σαφής, ρυθμίζουμε ήδη την απαιτούμενη θερμοκρασία του νερού της βρύσης με ένα μίξερ …
Όπως υποδηλώνει το όνομα, η συσκευή έχει σχεδιαστεί για να ελέγχει τη θερμοκρασία του ζεστού νερού που προέρχεται από τη βρύση. Αλλά για τους μη ειδικούς δεν είναι απολύτως σαφές γιατί πρέπει να γίνει αυτό.?
Μετά από όλα, το ρυθμίζουμε ήδη προσθέτοντας διαφορετικές ποσότητες κρύου νερού. Κατ ‘αρχάς, για να διευκολύνουμε την αποκάλυψη όλων των ερωτήσεων, θα περιγράψουμε τη συσκευή των συστημάτων παροχής ζεστού νερού (συντομογραφία ζεστού νερού χρήσης).
Συστήματα παροχής ζεστού νερού
Η συσκευή ενός συστήματος παροχής ζεστού νερού και θέρμανσης ενός σύγχρονου σπιτιού
Τα περισσότερα συστήματα παροχής ζεστού νερού συνδέονται με συστήματα θέρμανσης. Ταυτόχρονα, το νερό δεν λαμβάνεται απευθείας από τον λέβητα, μόνο αν δεν είναι ένας μικρός λέβητας διπλού κυκλώματος, στον οποίο υπάρχουν ειδικοί εναλλάκτες θερμότητας για τις ανάγκες του ζεστού νερού χρήσης..
Υπάρχουν τρεις λόγοι:
Επομένως, εγκαθίστανται ειδικοί εναλλάκτες θερμότητας (που ονομάζονται επίσης λέβητες), στους οποίους θερμαίνεται το νερό της βρύσης. Έρχονται σε διάφορα σχέδια μια δέσμη σωλήνων σε ένα περίβλημα με νερό για παροχή ζεστού νερού που πλένεται με νερό δικτύου, σετ πιάτων με κανάλια.
Γιατί να ρυθμίσετε τη θερμοκρασία του ζεστού νερού
Τώρα ας περάσουμε στην απάντηση στο ερώτημα: γιατί ρυθμίζουν τη θερμοκρασία του ζεστού νερού. Μετά από όλα, μπορείτε να το αφήσετε όπως είναι στην έξοδο του εναλλάκτη θερμότητας, δηλαδή, ίσο με τη θερμοκρασία του νερού θέρμανσης. Υπάρχουν τρεις λόγοι.
Οι περισσότεροι καταναλωτές πληρώνουν με μετρητές ζεστού νερού
Δεδομένου ότι οι περισσότεροι καταναλωτές πληρώνουν για την ποσότητα ζεστού νερού που χρησιμοποιείται σύμφωνα με τις μετρήσεις των μετρητών νερού, δεν έχει νόημα οι εταιρείες που το προμηθεύουν να σπαταλούν καύσιμα να το θερμαίνουν πάνω από το κατώτερο όριο του προτύπου..
Συμβουλή. Σε μια ιδιωτική κατοικία, δεν θα υπάρξει εξοικονόμηση με αυτόνομη θέρμανση και παροχή ζεστού νερού. Θερμαίνοντας το νερό πιο σκληρά, απλά αραιώνουμε περισσότερο με κρύο νερό (έχουμε ήδη μιλήσει για αυτό) και χρησιμοποιούμε μικρότερο όγκο.
Κάψιμο ζεστού νερού
Αλλά 60 ° C βρίσκεται στην περιοχή του σημείου δρόσου καυσίμου αερίου. Και αν το νερό του δικτύου είναι σε τέτοια θερμοκρασία, ο λέβητας θα αρχίσει να “κλαίει”, το νερό θα αρχίσει να συμπυκνώνεται στις εσωτερικές του επιφάνειες, γεγονός που μειώνει την απόδοση και οδηγεί σε διάβρωση. Επομένως, είναι απαραίτητο να θερμάνετε περισσότερο το ψυκτικό υγρό και η επιθυμητή θερμοκρασία ζεστού νερού επιτυγχάνεται με τη βοήθεια του ρυθμιστή.
Η συσκευή και η αρχή λειτουργίας του θερμοστάτη
Κάθε αυτόματη βαλβίδα καλοριφέρ αποτελείται από 2 μέρη:
Η βαλβίδα, κατασκευασμένη από ορείχαλκο, έχει έναν παραδοσιακό μηχανισμό με κώνο εργασίας που ταιριάζει στο κάθισμα και έτσι μειώνει την περιοχή ροής της. Η διαφορά από μια συμβατική χειροκίνητη βαλβίδα είναι ότι ο κώνος είναι προσαρτημένος σε μια ράβδο ώθησης με ελατήριο που εκτείνεται προς τα έξω. Πιέζοντας το άκρο της ράβδου πραγματοποιείται από το δεύτερο στοιχείο – τη θερμική κεφαλή. Όσο ισχυρότερη είναι η πίεση, τόσο μικρότερη είναι η περιοχή ροής. Το παρακάτω διάγραμμα δείχνει τη διάταξη του συγκροτήματος ρυθμιστή καλοριφέρ:
Μέσα στη θερμοστατική κεφαλή υπάρχει ένα μικρό σφραγισμένο δοχείο γεμάτο με ένα ευαίσθητο στη θερμοκρασία μέσο – υγρό ή αέριο. Όταν θερμαίνεται, αυτό το μέσο διαστέλλεται, το δοχείο αυξάνεται και πιέζεται πιο έντονα στο στέλεχος, εμποδίζοντας τη ροή του ψυκτικού. Κατά την ψύξη, η διαδικασία πηγαίνει προς την αντίθετη κατεύθυνση, η οποία είναι η αρχή λειτουργίας της θερμικής κεφαλής. Το κλιμακωτό κουμπί ρύθμισης περιορίζει μηχανικά το μέγιστο άνοιγμα της βαλβίδας.
Σπουδαίος. Ο θερμοστάτης που είναι εγκατεστημένος στην μπαταρία επηρεάζει μόνο τον ρυθμό ροής του ψυκτικού, αλλάζοντάς τον προς τη μία ή την άλλη κατεύθυνση. Ο θερμοστάτης δεν είναι ρυθμιστής της θερμοκρασίας του νερού, δηλαδή εκτελεί ποσοτική ρύθμιση, αλλά όχι ποιοτική.
Ο σχεδιασμός θερμοστατών για θερμαντικά σώματα
Ένας θερμοστάτης για ένα θερμαντικό σώμα αποτελείται από δύο μέρη – μια βαλβίδα (θερμοβαλβίδα) και μια θερμοστατική κεφαλή (θερμοστατικό στοιχείο, ρυθμιστής θερμοκρασίας). Αυτά τα προϊόντα παράγονται για διαφορετικά μεγέθη σωλήνων και διαφορετικούς τύπους συστημάτων θέρμανσης. Η θερμοστατική κεφαλή είναι αφαιρούμενη, ρυθμιστές διαφορετικών τύπων και ακόμη και διαφορετικοί κατασκευαστές μπορούν να εγκατασταθούν στην ίδια βαλβίδα – το κάθισμα είναι τυποποιημένο.
Ο θερμοστάτης για ένα θερμαντικό σώμα αποτελείται από δύο μέρη – μια ειδική βαλβίδα (βαλβίδα) και μια θερμοστατική κεφαλή (ρυθμιστής)
Τόσο οι βαλβίδες όσο και οι ρυθμιστές είναι διαφορετικοί, οπότε πριν εγκαταστήσετε έναν θερμοστάτη για ένα θερμαντικό σώμα, θα πρέπει να εξοικειωθείτε λίγο με τη δομή, τις λειτουργίες και τους τύπους του.
Τύποι ρυθμιστικών δωματίων
Για αυτόματη ρύθμιση της καύσης του λέβητα σύμφωνα με τη θερμοκρασία του δωματίου, χρησιμοποιούνται 2 τύποι θερμοστατών:
Αναφορά. Μηχανικοί και ηλεκτρονικοί αισθητήρες θερμοκρασίας χρησιμοποιούνται όχι μόνο για το λέβητα. Οι θερμοστάτες χρησιμοποιούνται με επιτυχία σε άλλες περιοχές του συστήματος θέρμανσης, για παράδειγμα, για να απενεργοποιήσετε την αντλία κυκλοφορίας ξεχωριστού κλάδου καλοριφέρ ή για έλεγχο ζώνης της ενδοδαπέδιας θέρμανσης.
Η μηχανική συσκευή συνδέεται με τη γεννήτρια θερμότητας μέσω καλωδίου. Τα περισσότερα ηλεκτρονικά μοντέλα παρέχουν ασύρματη συνδεσιμότητα. Σύμφωνα με κριτικές, οι ραδιοελεγχόμενοι θερμοστάτες κερδίζουν μεγάλη δημοτικότητα λόγω της ευκολίας εγκατάστασης και λειτουργίας τους. Πώς λειτουργεί ο ασύρματος θερμοστάτης λέβητα:
Οι ασύρματοι θερμοστάτες αποτελούνται από 2 μπλοκ που ανταλλάσσουν ραδιοσήματα
Βασικοί τύποι λέβητες και έλεγχος θερμοκρασίας
Υπάρχουν διάφοροι τύποι λέβητες: στερεό καύσιμο, αέριο, ηλεκτρικό και υγρό καύσιμο.
Οι λέβητες χρησιμοποιούνται ευρέως σε όλο τον κόσμο. Υπάρχουν εγχώρια δείγματα, υπάρχουν λέβητες και εισαγόμενα. Το υλικό κατασκευής είναι χάλυβας ή χυτοσίδηρος. Εύκολο στη χρήση, οικονομικό, με τη λειτουργία ρύθμισης της θερμοκρασίας του ψυκτικού. Σε φθηνότερα μοντέλα, αυτή η λειτουργία εφαρμόζεται χρησιμοποιώντας μια ειδική συσκευή – ένα θερμοστοιχείο.
Δομικά, ένα θερμοστοιχείο είναι ένα μεταλλικό προϊόν, οι γεωμετρικές διαστάσεις του οποίου μειώνονται ή αυξάνονται υπό την επίδραση των θερμοκρασιών (ανάλογα με το βαθμό θέρμανσης). Και από αυτό, με τη σειρά του, αλλάζει η θέση του ειδικού μοχλού, ο οποίος κλείνει και ανοίγει το πτερύγιο έλξης. Η φωτογραφία δείχνει ένα δείγμα ενός τέτοιου ρυθμιστή:
Όσο περισσότερο ο αποσβεστήρας είναι ανοιχτός, τόσο ισχυρότερη είναι η διαδικασία καύσης και αντίστροφα. Έτσι, ο όγκος του αέρα που εισέρχεται στον θάλαμο καύσης κλειστού τύπου ελέγχεται πλήρως από τον θερμοστάτη και, εάν είναι απαραίτητο, η παροχή του διακόπτεται και η διαδικασία καύσης πεθαίνει. Σε πιο σύγχρονα μοντέλα, εγκαθίστανται χειριστήρια που, ανάλογα με τις καθορισμένες θερμικές συνθήκες, ελέγχουν τη ροή του αέρα, ενεργοποιώντας (ή απενεργοποιώντας) έναν ειδικό ανεμιστήρα (δείτε την παρακάτω φωτογραφία):
Λέβητας με ρυθμιστή θερμοκρασίας
Οι λέβητες αερίου είναι οι πιο συνηθισμένες και φθηνότερες μονάδες λειτουργίας. Οι λέβητες είναι μονόκλινου και διπλού κυκλώματος. Οι λέβητες ενός κυκλώματος έχουν έναν εναλλάκτη θερμότητας και προορίζονται μόνο για θέρμανση. Το διάγραμμα σύνδεσης φαίνεται στο παρακάτω σχήμα:
Διάγραμμα σύνδεσης λέβητα μονού κυκλώματος
Οι λέβητες διπλού κυκλώματος έχουν δύο εναλλάκτες θερμότητας και έχουν σχεδιαστεί για θέρμανση και λήψη ζεστού νερού. Το διάγραμμα σύνδεσης του λέβητα παρουσιάζεται παρακάτω:
Σχέδιο ενεργοποίησης λέβητα διπλού κυκλώματος
Ορισμένοι λέβητες διαθέτουν ξεχωριστούς ρυθμιστές για τη θέρμανση και τις θερμοκρασίες ζεστού νερού.
Ομάδα # 1: μηχανική
Η λειτουργία ενός μηχανικού θερμικού αισθητήρα βασίζεται στην αλλαγή των χαρακτηριστικών του υλικού όταν αλλάζει η θερμοκρασία του. Είναι μια εύχρηστη, φιλική προς τον προϋπολογισμό, αρκετά αποτελεσματική και εντελώς ανεξάρτητη από την επιλογή τροφοδοσίας. Έχει σχεδιαστεί για εγκατάσταση σε σωλήνες συστήματος θέρμανσης νερού για τη ρύθμιση της ροής του θερμαντικού μέσου.
Ένα κλασικό παράδειγμα μηχανικού θερμοστάτη είναι μια συσκευή με βαλβίδα βελόνας (κλειδαριά) και θερμοφόρο φυσητήρα
Σε μηχανικούς θερμοστάτες, τα ακόλουθα χρησιμοποιούνται ως ουσίες που αντιδρούν στις μεταβολές της θερμοκρασίας:
Όταν το υγρό θερμαίνεται, τα αέρια διαστέλλονται, γεγονός που οδηγεί στην πίεσή τους στο στέλεχος της βαλβίδας ελέγχου. Όταν η θερμοκρασία πέφτει, συρρικνώνονται, το κλείσιμο επιστρέφει από ένα ελατήριο και το θερμαινόμενο νερό ρέει ξανά μέσω των σωλήνων στα θερμαντικά σώματα..
Οι θερμοστάτες της μπαταρίας χαρακτηρίζονται από ασθενή ευαισθησία και μεγάλο σφάλμα ρύθμισης. Λειτουργούν μόνο όταν η θερμοκρασία αυξάνεται κατά 2 μοίρες ή περισσότερο. Επιπλέον, με την πάροδο του χρόνου, το υλικό πλήρωσης φυσούνας χάνει τα χαρακτηριστικά του, οι αριθμοί στο κουμπί για τη ρύθμιση των απαιτούμενων παραμέτρων θερμοκρασίας και οι πραγματικοί βαθμοί αρχίζουν να αποκλίνουν.
Αυτοί οι θερμοστάτες έχουν αρκετά μεγάλο μέγεθος. Η συντριπτική πλειοψηφία τους έχουν σχεδιαστεί για να μετρούν τη θερμοκρασία του νερού στις μπαταρίες και όχι τον αέρα στο δωμάτιο. Συχνά είναι δύσκολο να τα προσαρμόσουμε ακριβώς όπως θέλει ο ιδιοκτήτης του σπιτιού..
Ομάδα # 2: ηλεκτρομηχανική
Αυτοί οι θερμοστάτες λειτουργούν με αρχές παρόμοιες με αμιγώς μηχανικά ανάλογα. Μια μεταλλική πλάκα χρησιμοποιείται μόνο ως στοιχείο ευαίσθητο στη θερμοκρασία..
Όταν θερμαίνεται, λυγίζει και κλείνει την επαφή και όταν κρυώσει, επιστρέφει στην αρχική του θέση και ανοίγει το κύκλωμα. Και ήδη μέσω αυτού του κυκλώματος, αποστέλλεται ένα σήμα στη μονάδα ελέγχου καυστήρα.
Ο ηλεκτρομηχανικός θερμοστάτης απαιτεί τροφοδοσία, ελέγχει τις βαλβίδες ή τους καυστήρες του λέβητα που ρυθμίζουν τη ροή του θερμαντικού μέσου μέσω ηλεκτρικών σημάτων
Μια άλλη επιλογή για έναν ηλεκτρομηχανικό θερμοστάτη είναι μια συσκευή με αισθητήρα με τη μορφή δύο πλακών από διαφορετικά μέταλλα. Σε αυτή την περίπτωση, το θερμοευαίσθητο στοιχείο εγκαθίσταται απευθείας στο τζάκι ενός λέβητα στερεού καυσίμου..
Σε υψηλές θερμοκρασίες, προκύπτει μια διαφορά δυναμικού μεταξύ των πλακών, επηρεάζοντας το ηλεκτρομαγνητικό ρελέ. Οι επαφές στο τελευταίο ανοίγουν και κλείνουν. Ως αποτέλεσμα, η έγχυση αέρα στο θάλαμο καύσης ενεργοποιείται / απενεργοποιείται..
Ομάδα # 3: ηλεκτρονική
Αυτός ο τύπος θερμοστάτη για λέβητες ζεστού νερού ανήκει στην κατηγορία πτητικών. Τέτοιες συσκευές διαθέτουν έναν απομακρυσμένο αισθητήρα θερμοκρασίας που παρακολουθεί τη θερμοκρασία δωματίου και μια πλήρη μονάδα ελέγχου με οθόνη.
Για τους ηλεκτρικούς λέβητες, τέτοιοι θερμοστάτες είναι απαραίτητοι. Χωρίς αυτά, οι ηλεκτρικοί θερμαντήρες θα λειτουργήσουν χωρίς διακοπή, θερμαίνοντας πολύ τον αέρα ή τον φορέα θερμότητας..
Οι ηλεκτρικοί λέβητες και λέβητες, στη συντριπτική πλειονότητα των περιπτώσεων, είναι εξοπλισμένοι με θερμοστάτες στο εργοστάσιο.
Υπάρχουν δύο κύρια στοιχεία σε έναν ηλεκτρονικό θερμοστάτη:
Το πρώτο μετρά τη θερμοκρασία και το δεύτερο την ελέγχει και δίνει σήματα για αύξηση / μείωση της παροχής θερμικής ενέργειας στο δωμάτιο. Ο αισθητήρας μπορεί να στείλει ένα αναλογικό ή ψηφιακό σήμα στον ελεγκτή. Στην πρώτη περίπτωση, ο θερμοστάτης είναι παρόμοιος σε δυνατότητες με ένα μηχανικό ανάλογο, μόνο που τον ξεπερνά κατά πολύ στην ακρίβεια της μέτρησης των δεικτών θερμοκρασίας.
Οι ψηφιακοί θερμοστάτες είναι η κορυφή της ανάπτυξης αυτών των συσκευών. Σας επιτρέπουν να ρυθμίσετε την παροχή θερμότητας σύμφωνα με έναν προκαθορισμένο αλγόριθμο. Επιπλέον, μπορείτε να τους συνδέσετε πολύ περισσότερους αισθητήρες που βρίσκονται τόσο στα δωμάτια όσο και στο δρόμο..
Πολλοί ηλεκτρονικοί θερμοστάτες έχουν τη δυνατότητα να ελέγχονται από απόσταση μέσω υπέρυθρων ή κυψελοειδών. Αυτό σας επιτρέπει να ρυθμίσετε τη θερμοκρασία δωματίου όχι μόνο χρησιμοποιώντας το τηλεχειριστήριο στο δωμάτιο, αλλά και από οπουδήποτε έξω από αυτό..
Για παράδειγμα, ακόμη και όταν φεύγετε από την εργασία, μπορείτε να στείλετε ένα σήμα για να θερμάνετε τον αέρα του δωματίου σε άνετες παραμέτρους και με την άφιξή σας το σπίτι θα σας ευχαριστήσει με ζεστασιά και ζεστασιά..
Οι ηλεκτρονικές συσκευές που έχουν σχεδιαστεί για να ρυθμίζουν αυτόματα τα ποιοτικά και ποσοτικά χαρακτηριστικά του ψυκτικού είναι ένα απαραίτητο συστατικό των συστημάτων θέρμανσης σε έξυπνα σπίτια. Σας συνιστούμε να εξοικειωθείτε με τη συσκευή τους.
Ηλεκτρικοί λέβητες
Μια αρκετά κοινή εναλλακτική λύση στους λέβητες αερίου και στερεών καυσίμων. Πολλά πλεονεκτήματα, υψηλή απόδοση, αλλά μεγάλη περίοδος αποπληρωμής. Η σύνδεση είναι απλή, όπως αυτή των λεβήτων αερίου, αλλά χωρίς παροχή κρύου νερού. Παρέχεται ρύθμιση θερμοκρασίας και προστασία από υπερθέρμανση.
Με έναν απλό μηχανικό χρονοδιακόπτη για έναν ηλεκτρικό λέβητα, υπάρχουν τρεις επιλογές για την εκκίνηση του συστήματος κεντρικής θέρμανσης:
Οι μηχανικοί χρονοδιακόπτες έχουν συνήθως μεγάλο στρογγυλό καντράν με κλίμακα 24 ωρών στο κέντρο. Μπορείτε να γυρίσετε τον επιλογέα για να ρυθμίσετε την επιθυμητή ώρα και στη συνέχεια να τον αφήσετε έτσι. Ο λέβητας θα ανάψει την κατάλληλη στιγμή. Το εξωτερικό μέρος αποτελείται από ένα σύνολο καρτελών περιόδου 15 λεπτών που εισάγονται για εύκολη ρύθμιση της λειτουργίας και των τρόπων ρύθμισης. Είναι δυνατή μια αναδιαμόρφωση έκτακτης ανάγκης, η οποία πραγματοποιείται όταν ο λέβητας είναι συνδεδεμένος στο δίκτυο.
Οι μηχανικοί χρονοδιακόπτες είναι εύκολο να ρυθμιστούν, αλλά ταυτόχρονα, ο λέβητας ανάβει και απενεργοποιείται πάντα την ίδια ώρα κάθε μέρα, και αυτό μπορεί να μην ικανοποιεί τους ιδιοκτήτες εάν η οικογένεια είναι μεγάλη και οι διαδικασίες μπάνιου πραγματοποιούνται πολλές φορές την ημέρα σε διαφορετικές χρονικές στιγμές.
Προγραμματιζόμενος θερμοστάτης χώρου
Ο προγραμματιζόμενος ηλεκτρονικός θερμοστάτης χώρου σάς επιτρέπει να επιλέξετε την επιθυμητή και άνετη θερμοκρασία ανά πάσα στιγμή, είναι εύκολο να διαμορφώσετε και να αλλάξετε τον τρόπο λειτουργίας. Ο χρονοδιακόπτης σάς επιτρέπει να ορίσετε ένα διαφορετικό μοτίβο για θέρμανση τις καθημερινές και τα Σαββατοκύριακα. Ορισμένα χρονόμετρα σάς επιτρέπουν να ορίσετε διαφορετικές παραμέτρους για κάθε ημέρα της εβδομάδας, αυτό μπορεί να είναι χρήσιμο για άτομα που εργάζονται με μερική απασχόληση ή σε βάρδιες. Πολλά μοντέλα Terneo και KChM είναι εξοπλισμένα με τέτοιους θερμοστάτες..
Προγραμματιζόμενος θερμοστάτης χώρου
Ο προγραμματιζόμενος θερμοστάτης χώρου σάς επιτρέπει να ορίσετε ατομικά πρότυπα θέρμανσης για κάθε μέρα σύμφωνα με τον τρόπο ζωής σας και να διατηρείτε τη θερμοκρασία του σπιτιού ανά πάσα στιγμή, ανεξάρτητα από την παρουσία ή την αναχώρηση των ιδιοκτητών.
Εάν ένας λέβητας με καλοριφέρ είναι υπεύθυνος για το σύστημα θέρμανσης, κατά κανόνα, απαιτείται μόνο ένας προγραμματιζόμενος θερμοστάτης χώρου για τον έλεγχο ολόκληρου του σπιτιού. Ορισμένα μοτίβα πρέπει να προσαρμοστούν την άνοιξη και το φθινόπωρο όταν το ρολόι κινείται προς τα εμπρός και προς τα πίσω ή υπάρχει κάποια αλλαγή στις κλιματολογικές συνθήκες. Συνιστούμε επίσης να αλλάζετε τις ρυθμίσεις θερμοκρασίας όταν αλλάζετε μέρα και νύχτα..
Ένας τέτοιος ελεγκτής κλιματισμού έχει πολλές επιλογές που επεκτείνουν τις δυνατότητές του:
Κεντρικός θερμοστάτης
Ένας τέτοιος θερμοστάτης βρίσκεται μακριά από το λέβητα σας και συνήθως σας επιτρέπει να ενεργοποιείτε ή να απενεργοποιείτε τη θέρμανση σε όλο το σπίτι. Οι παλαιότερες εκδόσεις συνδέονται με το λέβητα, τα νεότερα συστήματα συνήθως στέλνουν σήματα στη θέση εντολών της συσκευής. Είναι εξοπλισμένο με συσκευές νέου τύπου που διαθέτουν ακριβές αλλά αποτελεσματικές συσκευές: λέβητες διπλού κυκλώματος Ferroli, Beretta και οικιακό AOGV.
Οι πιο διάσημοι είναι οι θερμοστάτες χώρου για λέβητα διπλού κυκλώματος των εμπορικών σημάτων Gsm και Protherm. Έχουν ενσωματωμένο θερμοστάτη για τον λέβητα, ο οποίος, ανάλογα με το μοντέλο, μπορεί να λειτουργήσει εξ αποστάσεως, συχνά αυτή η τεχνολογία χρησιμοποιείται για ηλεκτρικό λέβητα ή μονάδες στερεών καυσίμων.
Ο θερμοστάτης χώρου απενεργοποιεί τη θέρμανση του συστήματος, όπως απαιτείται. Λειτουργεί μετρώντας τη θερμοκρασία του αέρα και ενεργοποιώντας τη θέρμανση όταν η θερμοκρασία του αέρα πέσει κάτω από τη ρύθμιση του θερμοστάτη και απενεργοποιώντας την όταν επιτευχθεί η καθορισμένη θερμοκρασία..
Συμβουλή:
Κατά κανόνα, μόνο ένας μικροελεγκτής κλιματισμού στο σύστημα θέρμανσης βασίζεται στη θερμοκρασία ολόκληρου του σπιτιού ή μεμονωμένων δωματίων. Η καλύτερη επιλογή είναι να το τοποθετήσετε στο σαλόνι ή το υπνοδωμάτιο, το οποίο θα πρέπει πιθανώς να είναι το πιο επισκέψιμο μέρος στο σπίτι..
Οι θερμοστάτες δωματίου χρειάζονται ελεύθερη ροή αέρα για τη μέτρηση της θερμοκρασίας, επομένως δεν πρέπει να καλύπτονται με κουρτίνες ή να αποκλείονται από έπιπλα. Οι συσκευές δίπλα στον ηλεκτρικό θερμοστάτη ενδέχεται να επηρεάσουν τη σωστή λειτουργία της συσκευής. Αυτά περιλαμβάνουν λαμπτήρες, τηλεοράσεις, λέβητες γείτονα μέσω του τοίχου, διακόπτες αφής.
Θερμοστατικές βαλβίδες ελέγχου
Η θερμοστατική βαλβίδα είναι μια απλή λύση στο πρόβλημα της απόκτησης θερμικού φορέα μιας δεδομένης θερμοκρασίας με ανάμειξη ψυχρότερου νερού με θερμότερο νερό. Η τριπλή βαλβίδα φαίνεται παρακάτω:
Σχέδιο σύνδεσης βαλβίδας τριών κατευθύνσεων στο σύστημα θέρμανσης:
Διάγραμμα σωληνώσεων λέβητα στερεού καυσίμου με χρήση θερμοστατικής βαλβίδας τριών κατευθύνσεων:
Διάγραμμα σωληνώσεων λέβητα αερίου χρησιμοποιώντας θερμοστατική βαλβίδα τριών κατευθύνσεων:
Διάγραμμα σωληνώσεων λέβητα αερίου χρησιμοποιώντας θερμοστατική βαλβίδα τριών κατευθύνσεων
Η θερμοστατική βαλβίδα καλοριφέρ σας επιτρέπει να ελέγχετε τη θερμοκρασία δωματίου αλλάζοντας τη ροή ζεστού νερού μέσω του ψυγείου. Ρυθμίζουν τη ροή ζεστού νερού μέσω του καλοριφέρ, αλλά δεν ελέγχουν τον λέβητα. Τέτοιες συσκευές πρέπει να εγκατασταθούν για να προσαρμόσουν τη θερμοκρασία που απαιτείται σε κάθε ξεχωριστό δωμάτιο..
Αυτή η ιδέα θα πρέπει να θεωρηθεί ως συμπλήρωμα της εγκατάστασης θερμορύθμισης. Επίσης, τέτοιες συσκευές χρειάζονται περιοδική αναπροσαρμογή και τακτικούς ελέγχους απόδοσης (κάθε έξι μήνες κατά την αλλαγή των τρόπων λειτουργίας).
Σπιτικός εξωτερικός θερμοστάτης για το λέβητα: οδηγίες
Παρακάτω είναι ένα διάγραμμα της συσκευής ενός σπιτικού θερμοστάτη για έναν λέβητα, το οποίο έχει συναρμολογηθεί σε μικροκυκλώματα σειράς Atmega-8 και 566, μια οθόνη LCD, ένα φωτοκύτταρο και αρκετούς αισθητήρες θερμοκρασίας. Προγραμματιζόμενο μικροκύκλωμα Atmega-8 και είναι υπεύθυνο για τη συμμόρφωση με τις καθορισμένες παραμέτρους των ρυθμίσεων του θερμοστάτη.
Διάγραμμα σπιτικού εξωτερικού θερμοστάτη για λέβητα
Στην πραγματικότητα, αυτό το κύκλωμα ενεργοποιεί ή απενεργοποιεί τον λέβητα θέρμανσης όταν η εξωτερική θερμοκρασία πέφτει (αυξάνεται) (αισθητήρας U2) και εκτελεί επίσης αυτές τις ενέργειες όταν αλλάζει η θερμοκρασία δωματίου (αισθητήρας U1). Παρέχεται προσαρμογή της λειτουργίας δύο χρονόμετρων, τα οποία σας επιτρέπουν να προσαρμόσετε το χρόνο αυτών των διαδικασιών. Ένα κομμάτι κυκλώματος με φωτοαντίσταση επηρεάζει τη διαδικασία ενεργοποίησης του λέβητα από την ώρα της ημέρας.
Ο αισθητήρας U1 βρίσκεται ακριβώς στο δωμάτιο και ο αισθητήρας U2 βρίσκεται έξω. Συνδέεται με το λέβητα και εγκαθίσταται δίπλα του. Εάν είναι απαραίτητο, μπορείτε να προσθέσετε το ηλεκτρικό τμήμα του κυκλώματος, το οποίο σας επιτρέπει να ενεργοποιείτε και να απενεργοποιείτε μονάδες υψηλής ισχύος:
Το ηλεκτρικό τμήμα του κυκλώματος, που σας επιτρέπει να ενεργοποιήσετε το κλείσιμο μονάδων υψηλής ισχύος
Ένα άλλο κύκλωμα θερμοστάτη με μία παράμετρο ελέγχου βασισμένο στο μικροκύκλωμα K561LA7:
Κύκλωμα θερμοστάτη με μία παράμετρο ελέγχου βασισμένο στο μικροκύκλωμα K561LA7
Ο συναρμολογημένος θερμοστάτης που βασίζεται στο μικροκύκλωμα K651LA7 διακρίνεται από την απλότητα και την ευκολία ρύθμισης. Ο θερμοστάτης μας είναι ένας ειδικός θερμίστορ που μειώνει σημαντικά την αντίσταση όταν θερμαίνεται. Αυτή η αντίσταση περιλαμβάνεται στο δίκτυο διαχωριστή τάσης ηλεκτρικής ενέργειας. Σε αυτό το κύκλωμα βρίσκεται και η αντίσταση R2, με την οποία μπορούμε να ρυθμίσουμε την απαιτούμενη θερμοκρασία. Με βάση ένα τέτοιο σχήμα, μπορείτε να φτιάξετε έναν θερμοστάτη για οποιοδήποτε λέβητα: Baksi, Ariston, Evp, Don.
Ένα άλλο κύκλωμα για έναν θερμοστάτη που βασίζεται σε μικροελεγκτή:
Κύκλωμα για θερμοστάτη που βασίζεται σε μικροελεγκτή
Η συσκευή συναρμολογείται με βάση τον μικροελεγκτή PIC16F84A. Ο ρόλος του αισθητήρα εκτελείται από ένα ψηφιακό θερμόμετρο DS18B20. Ένα μικρό ρελέ ελέγχει το φορτίο. Οι μικροδιακόπτες ρυθμίζουν τη θερμοκρασία που εμφανίζεται στις ενδείξεις. Πριν από τη συναρμολόγηση, θα χρειαστεί να προγραμματίσετε τον μικροελεγκτή. Αρχικά, διαγράψτε τα πάντα από το τσιπ και, στη συνέχεια, επαναπρογραμματίστε και, στη συνέχεια, συναρμολογήστε και χρησιμοποιήστε το για την υγεία. Η συσκευή δεν είναι κακή και λειτουργεί μια χαρά.
Το κόστος των εξαρτημάτων είναι 300-400 ρούβλια. Ένα παρόμοιο μοντέλο ρυθμιστή κοστίζει πέντε φορές περισσότερο.
Μερικές συμβουλές στο τέλος:
Ασύρματος θερμοστάτης για λέβητα αερίου
Οι ασύρματοι προγραμματιστές θα διευκολύνουν τον έλεγχο των συσκευών θέρμανσης που βρίσκονται σε δυσπρόσιτα σημεία. Δεν χρειάζεται να τραβήξετε ένα σωρό καλώδια σε μια βολική θέση για τον αισθητήρα θερμοκρασίας. Ο ασύρματος θερμοστάτης λέβητα αποτελείται από δύο μονάδες που λειτουργούν μέσω ραδιοφωνικού καναλιού.
Ένας ασύρματος θερμοστάτης δωματίου είναι απαραίτητος όταν όλη η διακόσμηση στο δωμάτιο έχει ήδη ολοκληρωθεί και δεν είναι δυνατό να τοποθετήσετε ένα καλώδιο από τον θερμοστάτη στο λέβητα θέρμανσης ή τη “χτένα” του ελέγχου ενδοδαπέδιας θέρμανσης.
Σε αυτή την περίπτωση, ο ασύρματος θερμοστάτης είναι εγκατεστημένος στο δωμάτιο, η θερμοκρασία του οποίου πρέπει να ελέγχεται και ο δέκτης, κατά κανόνα, βρίσκεται κοντά στο λέβητα θέρμανσης (αέριο ή ηλεκτρικό), θερμοηλεκτρικό ενεργοποιητή, βαλβίδα ή άλλες συσκευές για τη ρύθμιση του συστήματος θέρμανσης..
Η μετάδοση εντολών ελέγχου μεταξύ του θερμοστάτη και του δέκτη πραγματοποιείται μέσω καναλιού ραδιοσυχνοτήτων σε συχνότητα 433,92 MHz ή 868 MHz. Χάρη στην ατομική κωδικοποίηση του σήματος σε κάθε ζεύγος θερμοστάτη-δέκτη, εξασφαλίζεται αξιόπιστη επικοινωνία χωρίς παρεμβολές.
Ο θερμοστάτης τροφοδοτείται από 2 μπαταρίες ΑΑ. Η διάρκεια ζωής ενός σετ μπαταριών είναι περίπου 12 μήνες, ανάλογα με το εύρος επικοινωνίας και την παρουσία εμποδίων μεταξύ του θερμοστάτη και του δέκτη. Ο δέκτης τροφοδοτείται από δίκτυο 220 V και διαθέτει ισχυρές επαφές ρελέ μεταγωγής σχεδιασμένες για φορτίο έως 3000 W (ανάλογα με το μοντέλο).
Οι συσκευές “επικοινωνούν” μεταξύ τους χρησιμοποιώντας ένα ραδιοφωνικό κανάλι που δεν επηρεάζει άλλες ηλεκτρονικές συσκευές στο σπίτι (οι τελευταίες επίσης δεν επηρεάζουν τους ασύρματους θερμοστάτες χώρου για λέβητες αερίου ή για άλλους).
Μπορούν να χωριστούν υπό όρους σε απλά και σύνθετα. Το πρώτο περιλαμβάνει, για παράδειγμα, έναν ασύρματο θερμοστάτη για λέβητα αερίου, η λειτουργία του οποίου είναι να απενεργοποιήσετε ή να τροφοδοτήσετε αέριο, ανάλογα με το αν η θερμοκρασία του αέρα στο δωμάτιο έχει αυξηθεί ή μειωθεί. Είναι σχετικά φθηνά, αλλά έχουν επίσης μόνο δύο λειτουργίες: ενεργοποίηση ή απενεργοποίηση της μονάδας.
Οι πιο εξελιγμένοι ασύρματοι θερμοστάτες, τόσο για λέβητες αερίου όσο και για όλους τους άλλους τύπους εξοπλισμού θέρμανσης, είναι εξοπλισμένοι με ένα πρόγραμμα που σας επιτρέπει να κάνετε εβδομαδιαίες ρυθμίσεις με ωριαίες αλλαγές στις παραμέτρους του αέρα.
Συνήθως, αυτά τα μοντέλα είναι πτητικά και λειτουργούν είτε με μπαταρίες είτε με επαναφορτιζόμενες μπαταρίες που απαιτούν επαναφόρτιση. Εάν έχετε ένα μακρύ ταξίδι, τότε θα πρέπει να φροντίσετε εκ των προτέρων ότι υπάρχει αρκετή τροφοδοσία μπαταρίας για ολόκληρη την περίοδο απουσίας..
Πλεονεκτήματα των ασύρματων θερμοστατών
Ένας θερμοστάτης χώρου στο κύκλωμα του λέβητα αερίου ρυθμίζει με ακρίβεια τη θερμοκρασία και μειώνει την κατανάλωση ενέργειας. Επιπλέον, λειτουργεί σε αυτόματη λειτουργία – δεν χρειάζεται χειροκίνητες ρυθμίσεις.
Η χρήση του προγραμματιστή απαλλάσσει τον χρήστη από προβλήματα με τη διατήρηση του μικροκλίματος σε ένα σπίτι ή διαμέρισμα, ανοίγοντας τις ακόλουθες δυνατότητες:- Ακριβής και γρήγορος έλεγχος θερμοκρασίας. Η ακρίβεια ευθυγράμμισης είναι 0,3 μοίρες.
- Λειτουργίες ημέρας-νύχτας, λειτουργίες ρύθμισης θερμοκρασιών ανά χρονικά διαστήματα για αρκετές ημέρες νωρίτερα.
- Η σύνδεση μιας μονάδας GSM ή ενός συστήματος ελέγχου μέσω Wi-Fi μειώνει περαιτέρω την ανάγκη για ανθρώπινη συμμετοχή στον έλεγχο λέβητα.
- Ρύθμιση θερμοκρασίας αέρα σε διαφορετικά δωμάτια.
- Οικονομική λειτουργία εξοπλισμού αερίου. Ένας θερμοστάτης κοστίζει χρήματα, αλλά αποδίδει μειώνοντας το συνολικό κόστος θέρμανσης, συμπεριλαμβανομένης της ηλεκτρικής ενέργειας, κατά 20-25%. Το γεγονός είναι ότι όταν ο λέβητας είναι απενεργοποιημένος, ο αυτοματισμός απενεργοποιεί την αντλία, η οποία είναι ο καταναλωτής της.
Η αποπληρωμή επιτυγχάνεται σε δύο περιόδους λειτουργίας. Η μείωση του αριθμού εκκίνησης / διακοπής οδηγεί σε εξοικονόμηση πόρων λέβητα αερίου, το κόστος του οποίου υπερβαίνει την τιμή του πρόσθετου εξοπλισμού. Οι προγραμματιζόμενες συσκευές ρυθμίζουν το όριο του αισθητήρα θερμοκρασίας.
Και η χρήση αλλάζει τον χρόνο καθυστέρησης ενεργοποίησης / απενεργοποίησης του λέβητα αερίου, γεγονός που ελαχιστοποιεί την πιθανότητα αυτόματης λειτουργίας κατά τη διάρκεια βραχυπρόθεσμων διακυμάνσεων της θερμοκρασίας, για παράδειγμα, λόγω ρεύματος.
Ένας σύγχρονος ασύρματος θερμοστάτης με εργονομικό σχεδιασμό που ταιριάζει άψογα σε κάθε εσωτερικό σχεδιασμό. Δεν απαιτείται καλωδίωση για εγκατάσταση, κάτι που είναι βολικό κατά το σχεδιασμό ενός συστήματος σε παλιά σπίτια.
Το μόνο μειονέκτημα είναι ότι ο θερμοστάτης και ο λέβητας μπορούν να συνεργαστούν αποτελεσματικά, συχνά αν κατασκευάζονται από τον ίδιο κατασκευαστή. Οι διαφορές στα ηλεκτρονικά μερικές φορές καθιστούν ασύμβατες συσκευές από διαφορετικούς κατασκευαστές..
Θερμοστάτες με αισθητήρα θερμοκρασίας αέρα για το λέβητα
Για καλύτερη διατήρηση του μικροκλίματος στις εγκαταστάσεις, βοηθούν αισθητήρες που παρακολουθούν τη θερμοκρασία του αέρα στο δωμάτιο. Είναι συνηθισμένο να τους ονομάζουμε θερμοστάτες και να προσθέτουμε τη λέξη “αέρας”.
Έτσι, αποδεικνύεται ότι ο θερμοστάτης απλώς διατηρεί τη θερμοκρασία του ψυκτικού σε ένα συγκεκριμένο εύρος και ο θερμοστάτης λειτουργεί με μεγαλύτερη ακρίβεια, σταθεροποιώντας το μικροκλίμα του δωματίου.
Εάν ο αέρας στο δωμάτιο θερμαίνεται επιπλέον από ορισμένες πηγές, για παράδειγμα, από τις ακτίνες του ήλιου μέσω του γυαλιού των παραθύρων ή από τη θερμότητα των ηλεκτρικών συσκευών, τότε ο θερμοστάτης δεν θα αντιληφθεί γρήγορα αυτούς τους παράγοντες και ο θερμοστάτης θα αντιδράσει γρήγορα , εξοικονόμηση ενέργειας και πόρου εξοπλισμού.
Οι θερμοστάτες λειτουργούν ως μέρος των ηλεκτρονικών αυτόματων συσκευών, έχουν ένα συγκεκριμένο εύρος σταθεροποίησης θερμοκρασίας και, με το σχεδιασμό τους, μπορούν να μεταδώσουν πληροφορίες στη μονάδα λογικής και ελέγχου:- με σύρμα?
- χρησιμοποιώντας ραδιοκύματα.
Όλοι χρειάζονται τροφοδοσία. Τα πρώτα τροφοδοτούνται με ηλεκτρική ενέργεια χρησιμοποιώντας τα τροφοδοτικά του κυκλώματος και τα δεύτερα τροφοδοτούνται από ενσωματωμένες μπαταρίες ή συσσωρευτές..
Για εξοικονόμηση ενέργειας, χρησιμοποιείται συχνά μια διαλείπουσα λειτουργία, όταν ο θερμοστάτης αέρα λαμβάνει μετρήσεις για ένα κλάσμα του δευτερολέπτου και τις μεταφέρει στο λογικό μπλοκ και στη συνέχεια απενεργοποιείται για λίγα λεπτά. Οι ακόλουθες μετρήσεις επαναλαμβάνονται σε παρόμοιο κύκλο..
Αρχή ελέγχου ηλεκτρικού λέβητα:
Η ποιότητα της θερμοκρασίας δωματίου που πρέπει να διατηρηθεί επηρεάζεται από τη θέση εγκατάστασης του θερμοστάτη. Για παράδειγμα, πρέπει να ληφθεί υπόψη ότι:- επιπλέον συσκευές συχνά λειτουργούν στην κουζίνα, εκπέμποντας θερμότητα, η οποία θα ληφθεί υπόψη από τον θερμοστάτη.
- οι μάζες αέρα όταν θερμαίνονται ανεβαίνουν στην οροφή και κοντά στο πάτωμα η θερμοκρασία μειώνεται.
- όταν ανοίγουν οι αεραγωγοί, αρχίζει η ανταλλαγή θερμότητας με το δρόμο.
- η απομόνωση του θερμοστάτη από τη φυσική κυκλοφορία του αέρα διαταράσσει τη λειτουργία του αυτοματισμού.
- η συχνή χρήση της πόρτας μπορεί να επηρεάσει τις μηχανικές επαφές του αισθητήρα που βρίσκεται κοντά.
Τα λογικά μπλοκ εξοπλισμένα με κυκλώματα ελέγχου μικροεπεξεργαστή έχουν διαφορετικές λειτουργίες στον αυτόματο τρόπο λειτουργίας:- μεμονωμένα μοντέλα σας επιτρέπουν να ορίσετε το καθεστώς θερμοκρασίας στα δωμάτια, ανάλογα με την ώρα της ημέρας (κατά τις ώρες εργασίας, δημιουργείται άνεση και τη νύχτα – εξοικονόμηση) και την ημέρα της εβδομάδας.
- διαθεσιμότητα της λειτουργίας “θερμοκρασίας προστασίας από τον παγετό”.
- εγκατάσταση προστασίας από την απώλεια επικοινωνίας μεταξύ του δέκτη και του πομπού, όταν ο έλεγχος του λέβητα μεταβεί στη λειτουργία “μνήμης κύκλων μεταγωγής” τις τελευταίες 24 ώρες.
- τη λειτουργία της λογιστικής για τη λειτουργία του εξοπλισμού θέρμανσης, όπως σε ξεχωριστούς ηλεκτρικούς μετρητές ·
- χρήση εκτελεστικών επαφών χωρίς δυνατότητες ·
- αυξημένο εύρος επικοινωνίας μεταξύ πομπού και δέκτη.
- προστασία των ραδιοφωνικών καναλιών από παρεμβολές ·
- έλεγχος αφής?
- την παρουσία χρονοδιακόπτη εξόδου προγράμματος για περίοδο από μία ώρα έως αρκετούς μήνες για τον καθορισμό των δικών σας ρυθμίσεων. Αυτό είναι βολικό για χρήση όταν λείπετε από τις εγκαταστάσεις για μεγάλο χρονικό διάστημα, για παράδειγμα, όταν ταξιδεύετε σε επαγγελματικά ταξίδια ή διακοπές..
Πολλοί διάσημοι κατασκευαστές παγκοσμίως ασχολούνται με την παραγωγή θερμοστατών και θερμοστατών αέρα για ηλεκτρικούς λέβητες..
Οι συσκευές που παρέχονται από εταιρείες είναι δημοφιλείς:- BOSCH;
- Ariston;
- SALUS Controls Ltd;
- Viessmann;
- Vaillant;
- Ferolli;
- Baxi;
- Beretta;
- Alpha Calor.
Κατά την επιλογή ενός συστήματος ελέγχου θερμοκρασίας, θα πρέπει να επιλεγεί ένας θερμικός αισθητήρας για τις συγκεκριμένες συνθήκες λειτουργίας του, λαμβάνοντας υπόψη τις ανάγκες του καταναλωτή.
Αισθητήρας θερμοκρασίας χώρου για λέβητα αερίου
Σε ένα μεγάλο χώρο διαβίωσης, είναι σκόπιμο να χρησιμοποιείτε αυτοματισμούς που εξαρτώνται από τον καιρό. Υπό αυτές τις συνθήκες, ο λέβητας έχει αναλάβει τη λειτουργία της αναπλήρωσης των απωλειών θερμότητας.
Έξω από το δωμάτιο, είναι εγκατεστημένος ένας ειδικός απομακρυσμένος αισθητήρας, σύμφωνα με τον οποίο λειτουργεί ο λέβητας. Για να επιλέξετε τον βέλτιστο τρόπο λειτουργίας και να διαμορφώσετε σωστά τον εξοπλισμό, είναι καλύτερο να επικοινωνήσετε με έναν ειδικό.
Ελλείψει ειδικών συσκευών, ο λέβητας πρέπει να ρυθμιστεί χειροκίνητα, εστιάζοντας στη θερμοκρασία του ψυκτικού. Αυτό είναι αρκετά άβολο και εντελώς σπάταλο. Αλλά αν αγοράσετε έναν θερμοστάτη δωματίου και τον ρυθμίσετε σωστά, μπορείτε να δείτε μια σειρά από οφέλη..
Για παράδειγμα, μια βέλτιστη άνετη θερμοκρασία για τη ζωή καθορίζεται στο δωμάτιο – 22 μοίρες. Το κατώφλι για τους πιο ισχυρούς και υψηλής ακρίβειας θερμοστάτες είναι 0,25 μοίρες.
Μόλις η τιμή που έχει ορίσει ο χρήστης φτάσει τους 22,25 βαθμούς, ο αυτοματισμός απενεργοποιεί το σύστημα θέρμανσης και την αντλία κυκλοφορίας. Μέχρι ο αισθητήρας να δώσει σήμα στο λέβητα ότι η θερμοκρασία του αέρα έχει πέσει στους 21,75 μοίρες, το σύστημα δεν θα τον ενεργοποιήσει. Μόλις ληφθεί το σήμα, ο λέβητας αρχίζει να θερμαίνει το δωμάτιο..
Ο αέρας ψύχεται πολύ πιο αργά από το ψυκτικό στο σύστημα θέρμανσης, επομένως, χρησιμοποιώντας έναν θερμοστάτη, μπορείτε να μειώσετε τον κύκλο ανάφλεξης του λέβητα και της αντλίας κυκλοφορίας. Όταν έξω έχει ηλιοφάνεια και το δωμάτιο ζεσταίνεται λίγους βαθμούς από τις ακτίνες του ήλιου, το σύστημα θέρμανσης εξοικονομεί ενέργεια και ξεκουράζεται.
Έτσι, παραγγέλνοντας έναν θερμοστάτη χώρου για λέβητες αερίου σε ένα ηλεκτρονικό κατάστημα ή σε άλλο μέρος, μπορείτε ακόμη και να φύγετε το χειμώνα, αφήνοντας το σπίτι και μην ανησυχείτε για το αν θα είναι ζεστό και άνετο εκεί..
Με το σχεδιασμό, οι θερμοστάτες χωρίζονται σε τύπους: ασύρματοι και με καλώδια για επικοινωνία με το λέβητα. Τοποθετήστε θερμοστάτες σε βολικό μέρος, συνδέστε έναν αισθητήρα θερμοκρασίας, συνδεθείτε στο σύστημα ελέγχου του λέβητα και χρησιμοποιήστε.
Οι θερμοστάτες δωματίου χρειάζονται σταθερή παροχή αέρα για σωστή και σωστή λειτουργία, επομένως δεν πρέπει να καλύπτονται με κουρτίνες ή να μπλοκάρονται από έπιπλα. Οι συσκευές δίπλα σε έναν ηλεκτρικό θερμοστάτη μπορεί να επηρεάσουν τη σωστή λειτουργία της συσκευής: λαμπτήρες, τηλεοράσεις, συσκευές θέρμανσης που βρίσκονται κοντά.
Ο προγραμματιζόμενος ηλεκτρονικός θερμοστάτης χώρου σάς επιτρέπει να επιλέξετε την επιθυμητή και άνετη θερμοκρασία ανά πάσα στιγμή, είναι εύκολο να διαμορφώσετε και να αλλάξετε τον τρόπο λειτουργίας. Ο χρονοδιακόπτης σάς επιτρέπει να ορίσετε ένα διαφορετικό μοτίβο για θέρμανση τις καθημερινές και τα Σαββατοκύριακα.
Ορισμένα χρονόμετρα σάς επιτρέπουν να ορίσετε διαφορετικές παραμέτρους για κάθε ημέρα της εβδομάδας, αυτό μπορεί να είναι χρήσιμο για άτομα που εργάζονται με μερική απασχόληση ή σε βάρδιες. Πολλά μοντέλα Terneo και KChM είναι εξοπλισμένα με τέτοιους θερμοστάτες..
Ο προγραμματιζόμενος θερμοστάτης χώρου σάς επιτρέπει να ορίσετε ατομικά πρότυπα θέρμανσης για κάθε μέρα σύμφωνα με τον τρόπο ζωής σας και να διατηρείτε τη θερμοκρασία του σπιτιού ανά πάσα στιγμή, ανεξάρτητα από την παρουσία ή την αναχώρηση των ιδιοκτητών.
Θερμοστατικές κεφαλές
Υπάρχουν τρεις τύποι θερμοστατικών στοιχείων για τη θέρμανση θερμοστατών – χειροκίνητα, μηχανικά και ηλεκτρονικά. Όλοι εκτελούν τις ίδιες λειτουργίες, αλλά με διαφορετικούς τρόπους, παρέχουν διαφορετικά επίπεδα άνεσης, έχουν διαφορετικές δυνατότητες..
Εγχειρίδιο
Οι χειροκίνητες θερμοστατικές κεφαλές λειτουργούν σαν κανονική βρύση – γυρίστε το ρυθμιστή στη μία ή στην άλλη πλευρά, αφήνοντας περισσότερο ή λιγότερο ψυκτικό. Η φθηνότερη και πιο αξιόπιστη, αλλά όχι η πιο βολική συσκευή. Για να αλλάξετε τη μεταφορά θερμότητας, πρέπει να γυρίσετε χειροκίνητα τη βαλβίδα.
Χειροκίνητη θερμική κεφαλή – η απλούστερη και πιο αξιόπιστη επιλογή
Αυτές οι συσκευές είναι αρκετά φθηνές, μπορούν να εγκατασταθούν στην είσοδο και στην έξοδο του θερμαντικού σώματος αντί για σφαιρικές βαλβίδες. Θα είναι δυνατή η ρύθμιση οποιουδήποτε από αυτά.
Αέριο ή υγρό
Παρουσία μιας τέτοιας συσκευής, η θερμοκρασία στο δωμάτιο διατηρείται με ακρίβεια στους + – 1 ° C, αλλά σε γενικές γραμμές το δέλτα εξαρτάται από το πόσο αδρανής είναι η ουσία στο φυσητήρα. Μπορεί να γεμίσει με κάποιο είδος αερίου ή υγρού. Τα αέρια αντιδρούν γρηγορότερα στις μεταβολές της θερμοκρασίας, αλλά τεχνολογικά πιο δύσκολο να παραχθούν..
Φυσούρα υγρού ή αερίου – δεν υπάρχει μεγάλη διαφορά
Τα υγρά αλλάζουν όγκο λίγο πιο αργά, αλλά είναι ευκολότερο να παραχθούν. Σε γενικές γραμμές, η διαφορά στην ακρίβεια της διατήρησης της θερμοκρασίας είναι της τάξης του μισού βαθμού, κάτι που είναι σχεδόν αδύνατο να παρατηρηθεί. Ως αποτέλεσμα, οι περισσότεροι από τους θερμοστάτες που παρουσιάζονται για θερμαντικά σώματα είναι εξοπλισμένοι με θερμικές κεφαλές με υγρό φυσητήρα.
Με τηλεχειριστήριο
Η μηχανική θερμοστατική κεφαλή πρέπει να εγκατασταθεί έτσι ώστε να κατευθύνεται στο δωμάτιο. Με αυτόν τον τρόπο η θερμοκρασία μετράται με μεγαλύτερη ακρίβεια. Δεδομένου ότι έχουν αρκετά αξιοπρεπές μέγεθος, αυτή η μέθοδος εγκατάστασης δεν είναι πάντα δυνατή. Για αυτές τις περιπτώσεις, μπορείτε να παρέχετε έναν θερμοστάτη για ένα θερμαντικό σώμα με εξωτερικό αισθητήρα. Ο αισθητήρας θερμοκρασίας συνδέεται με την κεφαλή χρησιμοποιώντας έναν τριχοειδή σωλήνα. Μπορεί να τοποθετηθεί σε οποιοδήποτε σημείο όπου προτιμάτε να μετρήσετε τη θερμοκρασία του αέρα..
Όλες οι αλλαγές στη μεταφορά θερμότητας του καλοριφέρ θα πραγματοποιηθούν ανάλογα με τη θερμοκρασία του αέρα στο δωμάτιο. Το μόνο μειονέκτημα αυτής της λύσης είναι το υψηλό κόστος τέτοιων μοντέλων. Αλλά η θερμοκρασία διατηρείται με μεγαλύτερη ακρίβεια.
Πώς να συνδέσετε τον θερμοστάτη στο λέβητα
Για να επιλέξετε ένα ποιοτικό μοντέλο ενός μηχανικού θερμοστάτη για έναν λέβητα θέρμανσης, πρέπει επίσης να γνωρίζετε τις τιμές. Το κόστος μεμονωμένων μοντέλων φαίνεται στον πίνακα.
Οι ακόλουθες συστάσεις θα βοηθήσουν στην εγκατάσταση τέτοιων συσκευών:
Οι ειδικοί συμβουλεύουν την εγκατάσταση ρυθμιστικών σε σαλόνια. Εάν είναι εγκατεστημένα σε βοηθητικούς χώρους, αυτό θα οδηγήσει σε προβλήματα στο σύστημα. Είναι επίσης καλύτερο να επιλέξετε ένα ψυχρότερο δωμάτιο. Δεν πρέπει να υπάρχουν πηγές θερμότητας και ηλεκτρικές συσκευές κοντά σε αυτόν τον εξοπλισμό..
Ο λέβητας ενεργοποιείται χρησιμοποιώντας ένα ρελέ. Στους σύγχρονους λέβητες αερίου, παρέχεται μια ειδική θέση για τη σύνδεση ενός θερμοστάτη. Μπορείτε να συνδέσετε τη συσκευή χρησιμοποιώντας το τερματικό που βρίσκεται στο λέβητα. Η μέθοδος σύνδεσης αναφέρεται στο διαβατήριο του λέβητα.
Μετά την εγκατάσταση, το υλικό πρέπει να διαμορφωθεί. Στον μπροστινό πίνακα υπάρχουν κουμπιά με τα οποία έχει ρυθμιστεί η συσκευή. Οι διακόπτες σας επιτρέπουν να ελέγχετε την ψύξη και τη θέρμανση του αέρα, καθώς και τις διακυμάνσεις της θερμοκρασίας και τον χρόνο καθυστέρησης των αισθητήρων.
Χρησιμοποιώντας τα κουμπιά, διατηρείται η βέλτιστη θερμοκρασία, η οποία διατηρείται κατά τη διάρκεια της ημέρας. Και τη νύχτα, αυτός ο δείκτης θα μειωθεί προκειμένου να εξοικονομηθούν πόροι καυσίμων και να αποφευχθεί η υπερβολική δαπάνη..
Θερμοστάτης στο σύστημα με το λέβητα AOGV
Ο θερμοστάτης είναι ένα σημαντικό μέρος ενός αυτόνομου συστήματος θέρμανσης. Εξασφαλίζει τη λειτουργία του συστήματος υψηλής ποιότητας και σας επιτρέπει επίσης να αποφύγετε την περιττή κατανάλωση καυσίμου. Αυτή η συσκευή, παρά την απλότητά της, εξασφαλίζει μακροχρόνια λειτουργία του λέβητα και ολόκληρου του συστήματος..
Ποιος θερμοστάτης είναι καλύτερα να επιλέξετε
Για να κάνετε τη σωστή επιλογή ρυθμιστή δωματίου, προτείνουμε να λάβετε υπόψη τα πλεονεκτήματα και τα μειονεκτήματα δύο τύπων οικιακών συσκευών. Μειονεκτήματα μηχανικών μοντέλων:
Σημείωση. Κρίνοντας από τις κριτικές πραγματικών ιδιοκτητών στα φόρουμ, η ακρίβεια της συντήρησης της θερμοκρασίας δεν είναι ένα κρίσιμο ζήτημα και δεν ενοχλεί πολύ τους χρήστες. Ένα άλλο πράγμα είναι τα σύρματα που πρέπει να κρύβονται κάτω από τις σανίδες, στις αυλακώσεις των τοίχων κ.ο.κ..
Υπάρχουν επίσης τρία προφανή πλεονεκτήματα των διμεταλλικών θερμοστατών:
Οι αρνητικές πλευρές των ηλεκτρονικών ρυθμιστικών αρχών είναι η υψηλότερη τιμή, όχι πάντα σαφής διεπαφή και η ανάγκη για έγκαιρη αντικατάσταση μπαταριών. Τα φθηνά κινέζικα μοντέλα έχουν ένα επιπλέον πρόβλημα – αποτυχία επικοινωνίας με τη μονάδα ρελέ όταν ο πίνακας ελέγχου είναι εγκατεστημένος πίσω από 1-2 χωρίσματα.
Ένα άνευ όρων πλεονέκτημα ψηφιακών θερμοστατών είναι η άνετη λειτουργία. Αρκεί να ορίσετε μια φορά το εβδομαδιαίο και ημερήσιο πρόγραμμα της γεννήτριας θερμότητας, δεν απαιτείται άλλη ενέργεια.
Σε ασύρματους προγραμματιστές, πρέπει να αλλάξετε τις μπαταρίες εγκαίρως
Παραθέτουμε ένα τυπικό σύνολο λειτουργιών χρησιμοποιώντας το παράδειγμα του θερμοστάτη Baxi Magic Plus:
Γνωρίζοντας τα χαρακτηριστικά των ηλεκτρονικών και μηχανικών ρυθμιστών, δεν είναι δύσκολο να επιλέξετε το σωστό μοντέλο. Εστιάζοντας στον προϋπολογισμό σας, σκεφτείτε πρώτα απ ‘όλα αξιόπιστα προϊόντα από Ευρωπαίους, Ιάπωνες και Κορεάτες κατασκευαστές. Μεταξύ των “Κινέζων” υπάρχουν επίσης αξιοπρεπείς μάρκες, αλλά κατά μέσο όρο η ποιότητα των προϊόντων αφήνει πολύ επιθυμητό..
Φτιάξτε μόνοι σας θερμοστάτη για λέβητα θέρμανσης
Μπορείτε να αγοράσετε τα πάντα και, αν θέλετε, μπορείτε να συναρμολογήσετε τον θερμοστάτη μόνοι σας με τα χέρια σας. Ο σχεδιασμός δεν απαιτεί σπάνια εξαρτήματα ραδιοφώνου, αλλά δεν μπορείτε να το κάνετε χωρίς συγκεκριμένη γνώση και εμπειρία με παρόμοια εξαρτήματα..
Αρχικά, λαμβάνουμε υπόψη το γεγονός ότι οι αυτόματες συσκευές είναι επιρρεπείς στην αυτοπαραγωγή (αυτοδιέγερση). Επομένως, η εγγύτητα του αισθητήρα στη συσκευή μπορεί να τον ωθήσει σε ανεξέλεγκτη ενεργοποίηση ή απενεργοποίηση..
Αυτό επηρεάζεται επίσης από την τοποθέτησή του σε σχέση με τη συσκευή θέρμανσης ή την εξωτερική ψύξη, καθώς οι ηλεκτρονικές συσκευές έχουν τα δικά τους όρια ακρίβειας. Είναι δύσκολο να προσδιοριστεί η τιμή βαθμού στον οποίο θα λειτουργήσει η συσκευή..
Αυτές οι πτυχές πρέπει να ληφθούν υπόψη στο σχέδιο ενός απλού μηχανισμού. Ο αισθητήρας θα αντικαταστήσει το θερμίστορ και όταν θερμανθεί, η αντίστασή του θα πέσει. Το τμήμα περιλαμβάνεται σε ένα κύκλωμα με μεταβλητή αντίσταση, η οποία είναι υπεύθυνη για τους δείκτες θερμοκρασίας που απαιτούνται για την ευαισθησία του θερμοστάτη και ένα διαχωριστή τάσης.
Ενέργεια συσκευής
Σε υψηλές θερμοκρασίες, η μονάδα αντιδρά στη λειτουργία του συστήματος ψύξης. Σε αυτή την περίπτωση, η αντίσταση του θερμίστορ είναι αμελητέα. Η ψύξη του αέρα ενεργοποιεί την άνοδό του και επηρεάζει την αύξηση της τάσης στο διαχωριστικό.
Σε μέγιστη αντίσταση, το θερμίστορ ενεργοποιείται και ξεκινά η διαδικασία φόρτισης του πυκνωτή. Η αλυσιδωτή αντίδραση προκαλείται από την ενεργοποίηση του ανεμιστήρα. Για να απαλλαγείτε από την αυτοπαραγωγή, θα πρέπει να καταφύγετε στη χρήση μπλοκ. Θα παρέχουν προσωρινά καθυστέρηση απενεργοποίησης και το χρονικό διάστημα μπορεί να είναι σημαντικό..
Ο θερμοστάτης έχει καθολικό σκοπό και μπορεί να χρησιμοποιηθεί σε χώρους όπου απαιτείται συνεχής έλεγχος θερμοκρασίας.- Συνιστάται η εγκατάσταση της συσκευής στο δωμάτιο σε 20 μοίρες.
- Η νυχτερινή λειτουργία πρέπει να κυμαίνεται μεταξύ 17-19 C.
- Η πρακτική πείθει στην απλή διαδικασία συναρμολόγησης του θερμοστάτη.
Η συσκευή είναι απαραίτητη για τους ιδιοκτήτες με αυτόνομη θέρμανση. Μετά από όλα, είναι εύκολο να αγοράσετε ένα αναντικατάστατο μέρος σε μερικές εκατοντάδες ρούβλια, το οποίο μπορεί να εξασφαλίσει την ασφάλεια και τη λειτουργικότητα του συστήματος θέρμανσης, παρά να το επισκευάσετε στο εγγύς μέλλον. Θα μπορείτε να ελέγχετε τον όγκο του νερού που παρέχεται στον αγωγό και τις μπαταρίες και να εξοικονομείτε πόρους θέρμανσης.
Το απλούστερο διάγραμμα με λίγες μόνο λεπτομέρειες
Για αυτήν, χρειαζόμαστε ένα ηλεκτρικό μανόμετρο θερμόμετρο επαφής, περίπου το ίδιο με την παρακάτω φωτογραφία..
Αυτό το θερμόμετρο διαθέτει δύο ζεύγη επαφών που αλλάζουν όταν η θερμοκρασία φτάσει τα βέλη του καθορισμένου σημείου (στη φωτογραφία είναι κόκκινα και μπορείτε να τα μετακινήσετε). Οι επαφές μπορούν να χειριστούν φορτία έως 30 watt. Αυτό είναι κάτι παραπάνω από αρκετό για εμάς.
Αυτά τα θερμόμετρα διατίθενται σε διαφορετικές τάσεις. Για να απλοποιήσετε το κύκλωμα, είναι καλύτερο να αγοράσετε ένα μοντέλο σχεδιασμένο για 220 βολτ, τότε μπορείτε να το κάνετε χωρίς μετασχηματιστή ή τροφοδοτικό. Αν και μπορεί να επιλεγεί χαμηλότερη τάση για λόγους ασφαλείας.
Διάγραμμα επαφής και pinout ενός ηλεκτρικού θερμόμετρου επαφής
Το δεύτερο μέρος που χρειαζόμαστε είναι μια βαλβίδα, μια βαλβίδα πύλης ή ένας ηλεκτρικός γερανός. Μπορεί να είναι το ίδιο με αυτό για την εργασία με τον ρυθμιστή που εξετάστηκε προηγουμένως. Για παράδειγμα, μπορείτε να επιλέξετε ένα μοντέλο όπως στην παρακάτω εικόνα..
Μπορείτε να επιλέξετε οποιαδήποτε άλλη ποικιλία. Το κύριο πράγμα είναι ότι ο γερανός πληροί τα ακόλουθα κριτήρια.
Συμβουλή. Είναι καλύτερα να επιλέξετε γερανούς με δυνατότητα χειροκίνητης κίνησης · μπορούν να ελεγχθούν απουσία ηλεκτρικής ενέργειας.
Αυτοί οι γερανοί έχουν συνήθως τρεις εξόδους:
Τώρα ας περάσουμε στη συναρμολόγηση, η οδηγία είναι εξαιρετικά απλή.
Το διάγραμμά μας είναι συγκεντρωμένο. Συνιστάται να το γειώσετε επιπλέον και να εγκαταστήσετε έναν διακόπτη τροφοδοσίας. Απομένει μόνο να ρυθμίσετε το βέλος στην επιθυμητή θερμοκρασία. Θα λειτουργήσει ως εξής.
Για να φθείρονται λιγότερο οι επαφές του θερμόμετρου, μπορείτε να χρησιμοποιήσετε τη δεύτερη ομάδα επαφών του. Ταυτόχρονα, ορίζουμε τα βέλη σημείου ρύθμισης με διαφορά αρκετών βαθμών.
Σε αυτό το εύρος, η θερμοκρασία του ζεστού νερού θα κυμαίνεται και οι επαφές θα λειτουργούν λιγότερο συχνά. Σε αυτή την περίπτωση, συνδέουμε τις ομάδες επαφών έτσι ώστε η μία στο κάτω όριο να παρέχει τάση στο άνοιγμα και η δεύτερη, στην ανώτερη θερμοκρασία, να κλείνει τη βρύση.
Αυτό είναι το μόνο που θέλαμε να πούμε για μια τέτοια συσκευή ως ρυθμιστή θερμοκρασίας για ένα σύστημα παροχής ζεστού νερού. Θα χαρούμε αν ήταν ενημερωτικό για εσάς και καταλάβατε πώς λειτουργούν και τις ποικιλίες τους. Είναι ακόμη καλύτερο αν ήταν για εσάς και πρακτικά χρήσιμο και με τη βοήθειά του μπορούσατε να επιλέξετε και να εγκαταστήσετε μόνοι σας μια τέτοια συσκευή..
Συμβουλές πριν ξεκινήσετε την εγκατάσταση
Επιπλέον, θέλουμε να σας δώσουμε μερικές χρήσιμες συμβουλές πριν εγκαταστήσετε τον εξοπλισμό:
Οι κανόνες είναι αρκετά απλοί, αλλά, παρ ‘όλα αυτά, είναι πολύ αποτελεσματικοί και θα σας βοηθήσουν να εξοικονομήσετε θέρμανση, ξεπερνώντας όχι μόνο το κόστος των ίδιων των ρυθμιστικών αρχών, αλλά και φέρνοντάς τους ένα πλεονέκτημα με την πάροδο του χρόνου.
Εγκατάσταση αυτόματων ρυθμιστών
Η εγκατάσταση ενός θερμοστάτη δεν είναι ιδιαίτερα δύσκολη, επομένως όλη η εργασία μπορεί να γίνει μόνος σας, χωρίς να επικοινωνήσετε με επαγγελματίες υδραυλικούς. Ταυτόχρονα, είναι επιτακτική ανάγκη να μελετήσετε τις οδηγίες για ένα συγκεκριμένο μοντέλο του ρυθμιστή, όπου θα αναλυθούν τα βήματα για την εγκατάσταση της συσκευής..
Κατά την εγκατάσταση ενός αυτόματου ελεγκτή θέρμανσης, είναι απαραίτητο να αποστραγγιστεί όλο το νερό από την μπαταρία, η οποία θα απαιτήσει μια σφαιρική βαλβίδα κλειδώματος. Αφού αδειάσετε το νερό από την μπαταρία, ξεβιδώστε τη βαλβίδα, αφού προηγουμένως κλείσετε όλες τις βρύσες.
Ο προσαρμογέας αλλάζει στο ψυγείο. Για να το αφαιρέσετε, θα χρειαστείτε δύο ρυθμιζόμενα κλειδιά, τα οποία στερεώνουν και ξεβιδώνουν τα παξιμάδια στο σωλήνα τροφοδοσίας και την μπαταρία. Αφού αντικαταστήσετε τον προσαρμογέα, μια παρόμοια διαδικασία πρέπει να πραγματοποιηθεί με το κολάρο στο ψυγείο.
Ένας θερμοστάτης συνδέεται απευθείας στο εγκατεστημένο νέο κολάρο. Υπάρχουν αντίστοιχα βέλη στο περίβλημα του θερμοστάτη, που σας επιτρέπουν να τοποθετήσετε σωστά τη συσκευή, η βαλβίδα της οποίας είναι στερεωμένη με ένα ρυθμιζόμενο κλειδί και, στη συνέχεια, σφίξτε καλά το παξιμάδι με πρόσθετη στεγανοποίηση με ρυμούλκηση και παρόμοια υλικά.
Το μόνο που μένει να γίνει είναι να ανοίξετε τη βαλβίδα, να γεμίσετε εντελώς την μπαταρία με νερό, να βεβαιωθείτε ότι δεν υπάρχουν διαρροές, μετά τις οποίες μπορείτε να αρχίσετε να ρυθμίζετε τον ρυθμιστή.
Προτάσεις εγκατάστασης
Ο αλγόριθμος ενεργειών κατά την εγκατάσταση θερμοστατών μπορεί να διαφέρει σημαντικά, επομένως, πριν ξεκινήσετε την εγκατάσταση της συσκευής, θα πρέπει να διαβάσετε τις οδηγίες.
Υπάρχουν εύθραυστα μέρη στο σχεδιασμό των ελεγκτών θέρμανσης που μπορούν να υποστούν ζημιά εάν χειριστούν απρόσεκτα, επομένως, κατά την εγκατάσταση, πρέπει να δοθεί προσοχή, ενεργώντας εξαιρετικά προσεκτικά, χωρίς να τσιμπήσετε τα πλαστικά στοιχεία του θερμοστάτη με κλειδιά αερίου και άλλους σφιγκτήρες.
Η βαλβίδα πρέπει να εγκατασταθεί με τέτοιο τρόπο ώστε μετά τη στερέωση ο θερμοστάτης να βρίσκεται σε οριζόντια θέση. Διαφορετικά, ζεστός αέρας από την μπαταρία θα ρέει στον ρυθμιστή, γεγονός που μπορεί να επηρεάσει αρνητικά την ακρίβεια της λειτουργίας του..
Κατά την εγκατάσταση του θερμοστάτη σε θερμαντικά σώματα ενός σωλήνα, είναι δυνατή η πρόσθετη εγκατάσταση της παράκαμψης στον σωλήνα διακλάδωσης, γεγονός που απλοποιεί σημαντικά την επακόλουθη λειτουργία του συστήματος θέρμανσης.
Στο σώμα του ρυθμιστή θα υπάρχουν βέλη που υποδεικνύουν την κατεύθυνση του νερού που εισέρχεται στο θερμαντικό σώμα. Κατά την εγκατάσταση βαλβίδων θερμότητας, πρέπει να λαμβάνεται υπόψη η κατεύθυνση κίνησης του ψυκτικού.
Όταν χρησιμοποιείτε ηλεκτρικούς θερμοστάτες, οι απομακρυσμένοι αισθητήρες πρέπει να βρίσκονται σε απόσταση 2-8 cm από τις βαλβίδες. Αυτό θα εξασφαλίσει την απαραίτητη ακρίβεια μέτρησης, βελτιστοποιώντας τη λειτουργία ολόκληρου του συστήματος θέρμανσης στο σπίτι.
Η χρήση ελεγκτών θερμοκρασίας σε συστήματα θέρμανσης σας επιτρέπει να αυξήσετε την απόδοση της θέρμανσης του δωματίου, δημιουργεί βέλτιστες συνθήκες σε κάθε δωμάτιο και μειώνει τα έξοδα του ιδιοκτήτη του σπιτιού για λογαριασμούς κοινής ωφέλειας. Προς πώληση, μπορείτε να βρείτε μηχανικούς, ημιαυτόματους και αυτόματους θερμοστάτες, οι οποίοι διαφέρουν ως προς την αρχή λειτουργίας τους. Τα πιο διαδεδομένα είναι ημιαυτόματα μηχανήματα που συνδυάζουν λειτουργικότητα και ευχρηστία. Όλες οι εργασίες εγκατάστασης μπορούν να πραγματοποιηθούν ανεξάρτητα, γεγονός που θα εξοικονομήσει χρήματα για τις υπηρεσίες των επαγγελματιών υδραυλικών.
Σχετικά με την εγκατάσταση και τα χαρακτηριστικά της
Μια θερμοστατική βαλβίδα είναι εγκατεστημένη στο τμήμα τροφοδοσίας του αγωγού ρυθμιστή
Είναι σημαντικό να διατηρήσετε μια οριζόντια θέση για την κεφαλή της συσκευής θέρμανσης. Η έκθεση σε άμεσο ηλιακό φως, θερμότητα σε μεγάλες ποσότητες είναι απαράδεκτη
Τα θερμαντικά σώματα δεν μπορούν να εκτελέσουν τις λειτουργίες τους κανονικά εάν είναι καλυμμένα με κουρτίνες ή καλυμμένα με έπιπλα. Σε μια τέτοια κατάσταση, εμφανίζεται μια ζώνη με σχεδόν πλήρη έλλειψη ευαισθησίας. Αυτό σημαίνει ότι δεν υπάρχει καμία επαφή με το περιβάλλον..
Σε διαφορετική περίπτωση
Εάν είναι αδύνατο να εγκαταστήσετε το σύστημα θέρμανσης με άλλο τρόπο, θα πρέπει να χρησιμοποιήσετε αισθητήρες τηλεχειριστηρίου, οι οποίοι έχουν ένα ευαίσθητο στοιχείο επιδιόρθωσης. Οι λεγόμενοι ρυθμιστές μίνι θέρμανσης προορίζονται επίσης για ενσωμάτωση σε κόγχες..
Οι ειδικοί συνιστούν την εγκατάσταση ειδικής βαλβίδας διακοπής στη ροή επιστροφής του θερμαντικού σώματος θέρμανσης. Στη συνέχεια, δεν χρειάζεται να αποσυνδέσετε ολόκληρο το σύστημα θέρμανσης από τον ανυψωτήρα, εάν πρέπει να καθαρίσετε την μπαταρία, αποσυναρμολογήστε.
Ο θερμοστάτης της αντλίας πρέπει να είναι πλήρως ανοιχτός όταν τελειώσει η περίοδος θέρμανσης. Μετά από αυτό, δεν θα σχηματιστεί υπερβολικό ίζημα στο κάθισμα της βαλβίδας, η ίδια η συσκευή απλά γυρίζει αριστερόστροφα.
Υπάρχουν αρκετές θερμικές λειτουργίες με τις οποίες μπορούν να λειτουργούν διαφορετικοί τύποι συσκευών αντλίας..
Είναι απαραίτητο να ρυθμίσετε τον θερμοστάτη για την αντλία πριν ξεκινήσετε την ενεργή λειτουργία. Σε αυτό το στάδιο, δημιουργείται πρόσθετη υδραυλική αντίσταση. Είναι απαραίτητο να ρυθμίσετε ομαλά τον μηχανισμό του γκαζιού για να επιτύχετε το επιθυμητό αποτέλεσμα της λειτουργίας της αντλίας.
Η βαλβίδα ελέγχου μπαταρίας και η βαλβίδα εισόδου της μπαταρίας είναι εξίσου καλά για να σας βοηθήσουν να κάνετε το ίδιο..
Πώς να εγκαταστήσετε σωστά
Έβαλαν έναν θερμοστάτη για ένα θερμαντικό σώμα στην είσοδο ή την έξοδο του θερμαντήρα – δεν υπάρχει διαφορά, λειτουργούν με την ίδια επιτυχία και στις δύο θέσεις. Πώς να επιλέξετε ένα μέρος για εγκατάσταση?
Στο συνιστώμενο ύψος εγκατάστασης. Υπάρχει ένα τέτοιο σημείο στις τεχνικές προδιαγραφές. Κάθε συσκευή είναι εργοστασιακά ρυθμισμένη – βαθμονομημένη για τον έλεγχο της θερμοκρασίας σε ένα συγκεκριμένο ύψος και συνήθως αυτή είναι η πάνω πολλαπλή του καλοριφέρ. Σε αυτή την περίπτωση, ο ρυθμιστής θερμότητας είναι εγκατεστημένος σε ύψος 60-80 cm, είναι βολικό να το ρυθμίσετε χειροκίνητα εάν είναι απαραίτητο..
Διαγράμματα εγκατάστασης ρυθμιστών θερμότητας για καλοριφέρ
Εάν έχετε σύνδεση σέλας κάτω (οι σωλήνες ταιριάζουν μόνο από το κάτω μέρος), υπάρχουν τρεις επιλογές – αναζητήστε μια συσκευή που μπορεί να εγκατασταθεί στο κάτω μέρος, τοποθετήστε ένα μοντέλο με εξωτερικό αισθητήρα ή επαναδιαμορφώστε τη θερμική κεφαλή. Η διαδικασία είναι απλή, η περιγραφή πρέπει να υπάρχει στο διαβατήριο. Το μόνο που χρειάζεστε είναι να έχετε ένα θερμόμετρο και να γυρίσετε το κεφάλι σε ορισμένες στιγμές προς τη μία κατεύθυνση και μετά προς την άλλη κατεύθυνση.
Τυπική εγκατάσταση – σε κολλητική ταινία ή λινό ρολό με πάστα συσκευασίας
Η ίδια η διαδικασία εγκατάστασης είναι στάνταρ. Η βαλβίδα έχει σπείρωμα. Επιλέγονται κατάλληλα εξαρτήματα για αυτό ή κόβεται ένα νήμα αντίθετου μέτρου σε μεταλλικό σωλήνα.
Ένα σημαντικό σημείο που πρέπει να έχετε κατά νου για όσους θέλουν να εγκαταστήσουν θερμοστάτη για θερμαντικό σώμα σε πολυκατοικίες. Εάν έχετε καλωδίωση ενός σωλήνα, μπορούν να εγκατασταθούν μόνο εάν υπάρχει παράκαμψη – ένα τμήμα σωλήνα που βρίσκεται μπροστά από την μπαταρία και συνδέει δύο σωλήνες μεταξύ τους.
Εάν έχετε παρόμοια καλωδίωση (μπορεί να μην υπάρχει σωλήνας στα δεξιά), απαιτείται παράκαμψη. Τοποθετήστε τον θερμοστάτη ακριβώς πίσω από το ψυγείο
Διαφορετικά, θα ρυθμίσετε ολόκληρο τον ανυψωτή, ο οποίος σίγουρα δεν θα αρέσει στους γείτονές σας. Για μια τέτοια παράβαση, μπορεί να γραφτεί ένα πολύ σημαντικό πρόστιμο. Επομένως, είναι καλύτερο να βάλετε μια παράκαμψη (αν όχι).
Εγκατάσταση και σύνδεση της συσκευής
Η εγκατάσταση ενός ρυθμιστή οικιακής χρήσης αποτελείται από δύο στάδια – στερέωση σε βολικό μέρος και σύνδεση με λέβητα αερίου (στερεού καυσίμου). Για να καταγράψει ο θερμοστάτης τη θερμοκρασία χωρίς αποκλίσεις, τοποθετήστε το ρυθμιστικό στοιχείο σύμφωνα με τις συστάσεις:
Ο ελεγκτής θερμοκρασίας πρέπει να τοποθετείται μακριά από διάφορες πηγές θερμότητας ή κρύου.
Συμβουλή. Για μια ιδιωτική κατοικία με ενδοδαπέδια θέρμανση, αξίζει να αγοράσετε ένα μοντέλο θερμοστάτη εξοπλισμένο με επιπλέον αισθητήρα θερμοκρασίας. Το τελευταίο τοποθετείται πάνω από την επιφάνεια του δαπέδου και μετρά τη θερμοκρασία στην κάτω ζώνη του δωματίου.
Αφού στερεώσετε τη συσκευή στον τοίχο, σύμφωνα με τις οδηγίες του κατασκευαστή, τοποθετήστε το καλώδιο στην πηγή θερμότητας με κρυφό ή ανοιχτό τρόπο (εάν υπάρχει ενσύρματη σύνδεση). Πώς να συνδέσετε τον ρυθμιστή στο λέβητα:
Συμβουλή. Εάν εκτυπώνονται αριθμοί ή ακατανόητα γράμματα στις επαφές της συσκευής σας αντί της υποδεικνυόμενης σήμανσης, βρείτε τα 2 απαιτούμενα τερματικά χρησιμοποιώντας έναν ελεγκτή (το κύκλωμα μεταξύ τους πρέπει να είναι ανοιχτό). Υπάρχουν συνολικά τρεις επαφές, ένα ζεύγος COM και NC είναι αρχικά κλειστό, όπως φαίνεται στο παραπάνω διάγραμμα.
Λεπτομέρειες εγκατάστασης ασύρματου θερμοστάτη εμφανίζονται στο βίντεο:
Οι μη πτητικοί λέβητες δαπέδου εξοπλισμένοι με αυτόματα αέρια 630 SIT, 710 MiniSIT, SABK, Orion και τα παρόμοια είναι ασυμβίβαστα με τηλεχειριστήρια. Ο λόγος είναι ο εντελώς μηχανικός σχεδιασμός της βαλβίδας αερίου και η απουσία ηλεκτρικών κυκλωμάτων όπου μπορεί να συνδεθεί ο διακόπτης ρελέ..
Διάγραμμα σύνδεσης του ρυθμιστή στη βαλβίδα SIT 820 NOVA
Εξαίρεση αποτελούν οι γεννήτριες θερμότητας αερίου εξοπλισμένες με αυτόματα “Kare” και η τελευταία γενιά ιταλικών βαλβίδων EuroSIT – 820 NOVA. Αυτά τα μπλοκ είναι εφοδιασμένα με ηλεκτρομαγνητικές βαλβίδες και ειδικές επαφές για τη σύνδεση δύο εξωτερικών θερμοστατών – μηχανικών και ψηφιακών.
Μια ηλεκτρομαγνητική βαλβίδα χρησιμοποιείται στα αυτόματα “Kare”, όπου είναι συνδεδεμένος ο θερμοστάτης.
Τρόπος προσαρμογής (επαναπροσαρμογή)
Όλοι οι θερμοστάτες είναι εργοστασιακά ρυθμισμένοι. Αλλά οι ρυθμίσεις τους είναι τυπικές και ενδέχεται να μην συμπίπτουν με τις επιθυμητές παραμέτρους. Εάν κάτι δεν σας ταιριάζει στη δουλειά – θέλετε να είναι πιο ζεστό / κρύο, μπορείτε να διαμορφώσετε ξανά τον θερμοστάτη για το θερμαντικό σώμα. Αυτό πρέπει να γίνει όταν η θέρμανση λειτουργεί. Χρειάζεσαι θερμόμετρο. Το κρεμάτε στο σημείο που θα ελέγχετε την κατάσταση της ατμόσφαιρας..
Δεν είναι δύσκολο να ρυθμίσετε τον θερμοστάτη για το ψυγείο. Και μπορείτε να επαναλάβετε αυτήν την ενέργεια αρκετές φορές αλλάζοντας τις ρυθμίσεις.
Διαδικασία ρύθμισης
Για να ρυθμίσετε το σύστημα και να επιλέξετε μια άνετη θερμοκρασία, ακολουθήστε τα εξής βήματα:
Μια σημαντική διευκρίνιση. Ο λέβητας αερίου λειτουργεί με μέγιστη απόδοση σε θερμοκρασία 80/60 ° C (παροχή / επιστροφή).
Ας εξηγήσουμε το σκοπό των απαριθμούμενων χειρισμών. Λόγω διαφορετικών περιοχών και απωλειών θερμότητας, η θερμοκρασία στα δωμάτια μπορεί να διαφέρει κατά 1-3 μοίρες, οπότε είναι καλύτερο να πλοηγηθείτε με το βαθμό θέρμανσης του αέρα κοντά στον ίδιο τον αισθητήρα.
Εάν η θερμοκρασία στο σημείο εγκατάστασης του ρυθμιστή είναι πολύ διαφορετική από τα υπόλοιπα δωμάτια, όταν ρυθμίζετε, πρέπει να κάνετε μια προσαρμογή για την τιμή αυτής της διαφοράς. Ορισμένα μοντέλα, για παράδειγμα, το Baxi Magic Plus, παρέχουν μια λειτουργία για μια τέτοια διόρθωση (που ονομάζεται μετατόπιση θερμοκρασίας). Στη συνέχεια, μένει μόνο να εισαγάγετε την απαιτούμενη τιμή στη μνήμη της συσκευής, που κυμαίνεται από 1 έως 5 μοίρες.
Εγκατάσταση θερμικής κεφαλής
Το στοιχείο στερεώνεται στο σώμα της βαλβίδας με δύο τρόπους – με σπείρωμα ή με απλό σφίξιμο, όπως στα προϊόντα DANFOSS. Σε κάθε περίπτωση, πρέπει πρώτα να αφαιρέσετε το προστατευτικό κάλυμμα από το κιβώτιο βαλβίδων, στη συνέχεια να γυρίσετε τη λαβή της κεφαλής στη θέση “max” και να την τοποθετήσετε στην πρίζα μέχρι να κουμπώσει ή να την σφίξετε ελαφρά με ένα κλειδί (όταν η σύνδεση είναι σπειρωμένη ). Εάν η κεφαλή του θερμοστάτη περιστρέφεται κανονικά, τότε η εγκατάσταση είναι επιτυχής..
Οι βαλβίδες ορισμένων κατασκευαστών, καθώς και όλες οι κεφαλές, έχουν λειτουργία προεπιλογής. Αυτός είναι ένας προκαταρκτικός περιορισμός της περιοχής ελέγχου θερμοκρασίας, ο οποίος εφαρμόζεται με διαφορετικούς τρόπους σε διαφορετικά μοντέλα. Για παράδειγμα, ο θερμοστάτης HERZ ARMATUREN περιορίζεται μέσω ειδικών πείρων, σε άλλα προϊόντα προσαρτάται ένα κλειδί που στερεώνει την κεφαλή σε μια συγκεκριμένη θέση..
Η ρύθμιση λειτουργίας του θερμοστάτη μπαταρίας πραγματοποιείται με ένα κουμπί με κλιμάκωση και εφαρμοσμένους αριθμούς (ονομασίες). Κατά κανόνα, το απείρως ρυθμιζόμενο εύρος είναι 16-28 ° C και στη θέση “*” η βαλβίδα θα διατηρήσει τη θερμοκρασία του αέρα στους 6-7 ° C, έτσι ώστε να μην προκύψει απόψυξη..
Εν κατακλείδι, λίγα λόγια για τη συμβατότητα των θερμοστατών με συσκευές θέρμανσης από χυτοσίδηρο. Κατ ‘αρχήν, δεν υπάρχουν αντενδείξεις για την εγκατάσταση, αλλά υπάρχουν αμφιβολίες για την αποτελεσματικότητα των θερμοστατών. Οι μπαταρίες από χυτοσίδηρο είναι τεράστιες και συγκρατούν πολύ νερό και επομένως είναι αδρανείς και θα ανταποκριθούν στην αυτόματη ρύθμιση με καθυστέρηση. Έτσι, εδώ είναι προτιμότερο να τοποθετήσετε μια συνηθισμένη βαλβίδα στην τροφοδοσία και μια βαλβίδα εξισορρόπησης στην επιστροφή.
Επιτυγχάνουμε τη μέγιστη σταθερότητα και άνεση
Ένα πρόσθετο χαρακτηριστικό πολλών ηλεκτρονικών θερμοστατών είναι η δυνατότητα οργάνωσης ελέγχου που εξαρτάται από τον καιρό, όταν ρυθμίζεται η ισχύς του λέβητα, συμπεριλαμβανομένης της αλλαγής της εξωτερικής θερμοκρασίας. Για να γίνει αυτό, αρκεί να συνδέσετε έναν γενικό αισθητήρα εξωτερικής θερμοκρασίας στον θερμοστάτη (2-2,5 χιλιάδες ρούβλια).
Εξωτερικός αισθητήρας θερμοκρασίας για τον θερμοστάτη Gira 130200.
Είναι μια ενιαία δομή: ένας αισθητήρας και ένα σύρμα μήκους 2-6 m. Επομένως, αρκεί μόνο να στερεώσετε τα καλώδια του σύρματος στις αντίστοιχες επαφές του θερμοστάτη, σύμφωνα με τις οδηγίες.
Αυτοματισμός για αντλία κυκλοφορίας θέρμανσης, UPS, θερμοστάτες, χρονοδιακόπτες
Η επιλογή ενός συστήματος θέρμανσης για μια ιδιωτική ή εξοχική κατοικία είναι μια μάλλον σοβαρή και κρίσιμη στιγμή. Εάν έχετε επιλέξει ένα σύστημα θέρμανσης με φυσική κυκλοφορία, τότε πρέπει να γνωρίζετε ότι θα χρειαστεί να εγκαταστήσετε έναν λέβητα που εξαρτάται από την ηλεκτρική ενέργεια. Ωστόσο, για τη δουλειά τους, η αδιάλειπτη παροχή ηλεκτρικής ενέργειας δεν είναι καθόλου απαραίτητη, κάτι που μπορεί να παρέχει μια αδιάκοπη παροχή ρεύματος για την αντλία θέρμανσης. Στις συνθήκες μας, μια ξαφνική διακοπή ρεύματος μπορεί να μην συμβαίνει τόσο σπάνια και η αστάθεια του συστήματος θέρμανσης μπορεί να είναι ένα μάλλον σημαντικό και σημαντικό επιχείρημα. Αυτός είναι ο λόγος για τον οποίο ένα τέτοιο θέμα όπως ο αυτοματισμός για την αντλία κυκλοφορίας θέρμανσης και οι ειδικές συσκευές για την παροχή ενέργειας γίνεται σημαντικό..
Η αδιάλειπτη παροχή ρεύματος για την αντλία θέρμανσης είναι, φυσικά, ένα σημαντικό σημείο. Ωστόσο, δεν πρέπει να βιαστείτε να επιλέξετε σύστημα θέρμανσης μέχρι να μελετηθούν όλα τα πλεονεκτήματα και τα μειονεκτήματά τους. Εάν η επιλογή σας έχει εγκατασταθεί σε ένα σύστημα θέρμανσης με φυσική κυκλοφορία του ψυκτικού, τότε πρέπει να λάβετε υπόψη ότι έχει επίσης ορισμένα μειονεκτήματα. Το κύριο μειονέκτημα είναι ότι εάν δεν υπάρχει αυτοματοποίηση ή αντλία, τότε το σύστημα μπορεί να αποτύχει ή, τουλάχιστον, δεν θα έχει την απαιτούμενη απόδοση. Επίσης, η απουσία αυτών των εξαρτημάτων θα επηρεάσει αρνητικά την ποσότητα καυσίμου που καταναλώνεται, πράγμα που σημαίνει ότι ένα τέτοιο σύστημα θα σας φέρει σημαντικές οικονομικές απώλειες..
Η εγκατάσταση ενός UPS για την αντλία θέρμανσης θα ήταν μια εξαιρετική λύση για την πρόληψη τέτοιου είδους προβλημάτων..
Έχοντας εγκαταστήσει ένα UPS για μια αντλία κυκλοφορίας θέρμανσης, δεν χρειάζεται να ανησυχείτε εάν το ρεύμα απενεργοποιηθεί ξαφνικά, καθώς αυτός ο εξοπλισμός είναι εξοπλισμένος με αυτοματοποίηση. Αυτός ο εξοπλισμός διαθέτει μπαταρία για την αντλία θέρμανσης, η οποία θα εξασφαλίσει την αδιάλειπτη λειτουργία των αντλιών και άλλων πτητικών εξαρτημάτων του συστήματος θέρμανσης εάν ξαφνικά σβήσει η ηλεκτρική ενέργεια.
Υπάρχει ένας άλλος τρόπος που θα δημιουργήσει όλες τις συνθήκες έτσι ώστε τα εξαρτήματα του συστήματος θέρμανσης να μην χάσουν την απόδοσή τους. Μιλάμε για γεννήτρια ντίζελ ή βενζίνης. Αυτή η μέθοδος είναι πιο αξιόπιστη, αλλά ταυτόχρονα πιο ακριβή. Ωστόσο, ακόμη και οι γεννήτριες έχουν τα μειονεκτήματά τους: μερικές από αυτές τις συσκευές μπορούν να δώσουν βραχυπρόθεσμες αυξήσεις τάσης στην έξοδο. Αυτό μπορεί να προκαλέσει δυσλειτουργία ορισμένων από τα αυτόματα εξαρτήματα του λέβητα ή του συστήματος θέρμανσης..
Αξεσουάρ αντλιών κυκλοφορίας
Εκτός από το IPB για την αντλία θέρμανσης, σημειώνουμε επίσης και άλλα εξαρτήματα. Δηλαδή – ένας διακόπτης πίεσης, αυτό είναι ένα είδος χρονοδιακόπτη για μια αντλία θέρμανσης.
Ένα τέτοιο εξάρτημα είναι απαραίτητο για την αυτόματη λειτουργία της αντλίας στο σύστημα θέρμανσης. Το ρελέ θα ενεργοποιήσει την αντλία εάν η πίεση στο σύστημα θέρμανσης πέσει κάτω από την καθορισμένη ένδειξη και εάν η πίεση φτάσει στο ανώτερο σημείο, το ρελέ θα απενεργοποιήσει αυτόματα την αντλία. Έτσι, το ρελέ ελέγχει την αντλία θέρμανσης. Η αρχή λειτουργίας ενός τέτοιου εξαρτήματος έχει ως εξής. Αφού ο καταναλωτής σταματήσει να αποσυναρμολογεί το νερό, η πίεση στο σύστημα ανεβαίνει μια στιγμή στο πάνω σημάδι. Αυτή τη στιγμή, χάρη σε ένα τέτοιο ρελέ, η αντλία θα απενεργοποιηθεί για λίγο.
Εάν ο καταναλωτής ενεργοποιήσει την παροχή νερού, τότε θα αρχίσει να ρέει υπό πίεση, επομένως, το επίπεδο πίεσης στο σύστημα θα αρχίσει να μειώνεται. Θα κατέβει μέχρι να φτάσει στο χαμηλότερο σημείο. Αυτή τη στιγμή, ο διακόπτης πίεσης θα ενεργοποιήσει την αντλία κυκλοφορίας.
Η αντλία κυκλοφορίας θέρμανσης ελέγχεται επίσης από τον θερμοστάτη. Αυτή είναι μια βαλβίδα και ένα θερμοζεύγος. Ο θερμοστάτης για την αντλία θέρμανσης ελέγχει τη θερμοκρασία του. Επιπλέον, υπάρχουν επίσης τέτοια εξαρτήματα για το σύστημα θέρμανσης, όπως μια αντλία ανακυκλοφορίας νερού για αυτόνομη θέρμανση..
Μηχανικά μοντέλα
Η βαλβίδα και η θερμική κεφαλή είναι τα κύρια στοιχεία, χωρίς τα οποία είναι αδύνατο να φανταστεί κανείς σχεδόν οποιοδήποτε θερμοστάτη. Σε αυτή την περίπτωση, το τελευταίο εκτελεί τη λειτουργία ενός ευαίσθητου στοιχείου. Αυτά τα μέρη δεν χρειάζονται εξωτερική ενέργεια για να λειτουργήσουν σωστά..
Με τη σειρά του, η θερμική κεφαλή έχει επίσης πολλά εξαρτήματα. Αυτός είναι ένας ρυθμιστής και ενεργοποιητής, ένα υγρό στοιχείο, μερικές φορές ελαστικά ή τμήματα αερίου βρίσκονται ως εναλλακτική λύση σε αυτό..
Εσωτερική οργάνωση
Κατά την επιλογή ενός ρυθμιστή θερμοκρασίας, είναι απαραίτητο να ληφθούν υπόψη όλοι οι παράγοντες που μπορεί να επηρεάσουν τη λειτουργία της συσκευής στο μέλλον. Τα κύρια μέρη του είναι τα εξής:
Θερμοστάτες συναρμολογημένοι από εργοστάσιο
Ας ξεκινήσουμε με το πιο απλό.
Ρυθμιστικές Αρχές RTTSG
Αυτός είναι ο απλούστερος ρυθμιστής ζεστού νερού που κοστίζει λίγο περισσότερο για 10 χιλιάδες ρούβλια.
Επισημαίνεται ως εξής:
Η αρχή της λειτουργίας είναι επίσης απλή. Στην πραγματικότητα, αυτή είναι μια βαλβίδα, η βαλβίδα της οποίας ελέγχεται όχι από ένα κοχλιωτό στέλεχος, αλλά από μια φυσητήρα, για την οποία μιλήσαμε παραπάνω. Το φυσητήρι πλένεται με νερό. Όσο πιο ζεστό είναι, τόσο περισσότερο επιμηκύνεται και πιέζει τη βαλβίδα στο κάθισμα.
Στη μέγιστη θερμοκρασία στην οποία έχει ρυθμιστεί το RTCHV, κλείνει εντελώς και σταματά την παροχή ψυκτικού στον λέβητα. Η θερμοκρασία πέφτει και αρχίζει να ανοίγει ξανά. Ένας τέτοιος ρυθμιστής είναι τοποθετημένος στην παροχή ή την επιστροφή (έχουμε ήδη μιλήσει για τις μεθόδους σύνδεσης).
Τα πλεονεκτήματα του RTCHV περιλαμβάνουν:
Υπάρχουν επίσης μειονεκτήματα:
Πρέπει να σημειωθεί ότι λόγω της απλότητας και της αξιοπιστίας του, ακόμη και αν σχεδιάζεται νέα παροχή ζεστού νερού, ο ελεγκτής θερμοκρασίας RTCHV συνεχίζει να χρησιμοποιείται, ειδικά σε περιπτώσεις όπου δεν απαιτείται υψηλή ακρίβεια και πρόσθετες λειτουργίες..
RT -GV
Ένα άλλο υπό όρους ξεπερασμένο, αλλά ευρέως χρησιμοποιούμενο μοντέλο. Μπορεί να λειτουργήσει σε πιο ισχυρά συστήματα παροχής ζεστού νερού, καθώς έχει σχεδιαστεί για τη σύνδεση σε αγωγούς με διάμετρο έως 80 χιλιοστά.
Σε αντίθεση με τον ρυθμιστή που θεωρήθηκε προηγουμένως, αποτελείται από δύο κόμβους (μπλοκ) που συνδέονται μεταξύ τους με παλμούς σωλήνων:
Σχέδιο σύνδεσης χωρίς αποστράγγιση
Τα πλεονεκτήματα αυτής της συσκευής περιλαμβάνουν:
Υπάρχουν όμως περισσότερα μειονεκτήματα.
VTP – 10 I από την εταιρεία VOGEZ
Αυτός είναι ένας από τους σύγχρονους ρυθμιστές που βασίζονται σε μικροεπεξεργαστές. Έχει σχεδιαστεί για να λειτουργεί όχι μόνο σε δίκτυα ζεστού νερού χρήσης, αλλά και σε δίκτυα θέρμανσης και εξαερισμού. Αποτελείται από μια μονάδα ελέγχου, στην οποία προαιρετικά παρέχονται ή αγοράζονται χωριστά ενεργοποιητές και αισθητήρες.
Μονάδα ελέγχου δύο καναλιών, ανάλογα με την ανάγκη, επιλέγεται ένα από τα προγράμματα.
Πλεονεκτήματα της συσκευής
Η επιλογή αυτού του ρυθμιστή είναι περισσότερο από δικαιολογημένη σε σύγκριση με τα συστήματα που εξετάστηκαν προηγουμένως λόγω των πολλών πλεονεκτημάτων.
Για αυτόν τον θερμοστάτη, η διάμετρος των αγωγών δεν έχει σημασία
Προσοχή. Για τη σωστή λειτουργία του αισθητήρα, το μανίκι γεμίζει με λάδι άξονα πριν το τοποθετήσετε. Η παρουσία του σε αυτό πρέπει να παρακολουθείται περιοδικά..
Digitalηφιακοί αισθητήρες θερμοκρασίας
Υποδοχή RS 232
Τα μειονεκτήματα αυτού, και όλων των ρυθμιστικών αρχών όπως αυτό, μπορούν να αποδοθούν μόνο στο γεγονός ότι απαιτεί ρεύμα από το δίκτυο. Αλλά σχεδόν όλα τα δωμάτια όπου βρίσκονται οι μονάδες παροχής ζεστού νερού έχουν ηλεκτρική καλωδίωση, τουλάχιστον για φωτισμό, για να μην αναφέρουμε τις αντλίες.
Θερμοστάτες διπλής κατεύθυνσης
Η αρχή λειτουργίας αυτών των συσκευών διαφέρει σημαντικά από τα παραπάνω. Αντιπροσωπεύουν την ίδια βαλβίδα, μόνο με δύο ακροφύσια – για σύνδεση με ψυγείο και σωλήνα παροχής ψυκτικού. Σε αυτήν την περίπτωση, δεν συμβαίνει ανάμειξη των παραγόντων μεταφοράς θερμότητας. Η θερμοκρασία μειώνεται με το κλείσιμο της παροχής ζεστού νερού στο κύκλωμα.
Μπορούν όμως τέτοιες συσκευές να ταξινομηθούν ως θερμοστάτες; Το πιθανότερο είναι ότι μπορείτε. Ας ρίξουμε μια ματιά στην κατασκευή μιας απλής μηχανικής συσκευής..
Μοιάζει με μηχανικό θερμοστάτη, αλλά το υγρό πλήρωσης εδώ μπορεί να αντικατασταθεί με αέριο ή ελατήριο. Και στις δύο περιπτώσεις, η αποτελεσματικότητα της απόκρισης στις μεταβολές της θερμοκρασίας μειώνεται απότομα. Αλλά ακόμα αυτή είναι μια αντίδραση χωρίς την παρουσία ενός ατόμου. Σε αυτό το σχέδιο, η κύρια δίοδος είναι να επικαλύπτεται το κύριο κύκλωμα τροφοδοσίας ψυκτικού υγρού και να μειώνεται η ταχύτητα κίνησης του. Σε αυτό χτίζεται το έργο ενός τέτοιου μηχανισμού..
Πλεονεκτήματα των σύγχρονων θερμοστατών
Υπάρχει ένας αρκετά μεγάλος αριθμός θερμοστατών που διαφέρουν μεταξύ τους σε εμφάνιση και σχήμα. Αλλά ας μην μιλήσουμε για το ποιος έχει το καλύτερο σχέδιο. Αυτό είναι ένα άχαρο έργο, αφού κάθε καταναλωτής επιλέγει μια συσκευή σύμφωνα με το γούστο του..
Όλα τα άλλα πλεονεκτήματα αναφέρονται απλώς:
Τώρα πίσω στο ερώτημα αν το κόστος ενός θερμοστάτη είναι απαραίτητο; Εσείς οι ίδιοι είδατε ότι αυτή είναι μια απαραίτητη συσκευή που θα εξοικονομήσει έξοδα θέρμανσης. Το κόστος του είναι αρκετά αποδεκτό και αν το εγκαταστήσατε στο σύστημα θέρμανσης του σπιτιού σας, τότε θα αποδώσει σε μια σεζόν – ελέγχεται.
Πρέπει να σημειωθεί ότι η εγκατάσταση τέτοιων συσκευών είναι σχετική σε δωμάτια με σημαντική κίνηση ατόμων. Αυτή είναι η κουζίνα και το σαλόνι. Ιδιαίτερη στάση στα δωμάτια που βλέπουν νότια, όπου ο ήλιος είναι συνεχώς παρών.
Όταν ο θερμοστάτης δεν εξοικονομεί αέριο?
Υπάρχουν πολλές τέτοιες κριτικές στο Διαδίκτυο: «Πήρα τις διαβεβαιώσεις των πωλητών για εξοικονόμηση 30%, αγόρασα και εγκατέστησα ρυθμιστή θερμοκρασίας, τώρα ο λέβητας καταναλώνει περισσότερο αέριο. Γιατί χρειάζεται καθόλου; » Ας δούμε πώς αυτή η συσκευή εξοικονομεί ενέργεια (όχι μόνο αέριο, αλλά και στερεό καύσιμο, ντίζελ και ηλεκτρική ενέργεια):
Εξήγηση. Εύλογα αποδεκτή είναι η θερμοκρασία στην οποία ο λέβητας θα ζεστάνει γρήγορα τα δωμάτια σε ένα άνετο επίπεδο χωρίς μεγάλη κατανάλωση ενέργειας. Καθορίζεται εμπειρικά και βρίσκεται σε 15-18 μοίρες.
Τώρα ας εξετάσουμε καταστάσεις όταν, αντί για εξοικονόμηση, υπάρχει αυξημένη κατανάλωση ή επιδείνωση της θέρμανσης:
Κάθε θερμοστάτης έχει διαφορά θερμοκρασίας μεταξύ απενεργοποίησης και ενεργοποίησης του λέβητα. Η τιμή μπορεί να αλλάξει εντός 0,5-2 μοίρες. Εάν επιλεγεί η μέγιστη υστέρηση και το σπίτι θερμαίνεται με ενδοδαπέδια θέρμανση, η διαφορά θερμοκρασίας στον αέρα θα αυξηθεί πολύ, η παραμονή στο δωμάτιο θα γίνει άβολη και η γεννήτρια θερμότητας θα καταναλώσει περισσότερο καύσιμο για θέρμανση.
Ο κύριος εγκαταστάτης θα σας πει για τις περιπλοκές της ρύθμισης του θερμοστάτη στο βίντεο:
Ποιος θερμοστάτης για τον λέβητα να αγοράσει
Η απάντηση σε αυτήν την ερώτηση εξαρτάται από τον σκοπό για τον οποίο θέλετε να την αγοράσετε. Εάν θέλετε απλά να ελέγξετε τη θερμοκρασία, τότε το πιο απλό μοντέλο θα το κάνει. Θα σας επιτρέψει να επιλέξετε ένα καθεστώς θερμοκρασίας από 10 έως 30 μοίρες. Το πλεονέκτημα μπορεί να ονομαστεί η χαμηλή τιμή των απλούστερων μοντέλων. Ωστόσο, αυτός ο θερμοστάτης δεν θα μειώσει το κόστος αερίου..
Εάν θέλετε να εξοικονομήσετε χρήματα, θα πρέπει να αγοράσετε ακριβότερο εξοπλισμό που θα σας επιτρέψει να ρυθμίσετε τη θερμοκρασία ερήμην σας. Εάν ανησυχείτε για το επίπεδο υγρασίας στο δωμάτιο, αναμφίβολα θα χρειαστεί να αγοράσετε ρυθμιστή με θερμοστάτη..
Κάθε ένα από τα μοντέλα αισθητήρων έχει τα δικά του προφανή πλεονεκτήματα και μειονεκτήματα, οπότε πρέπει να σκεφτείτε προσεκτικά ποιο να επιλέξετε..
Γιατί να εγκαταστήσετε θερμοστάτες για ενδοδαπέδια θέρμανση?
Ας ξεκινήσουμε με το γεγονός ότι η ενδοδαπέδια θέρμανση είναι ένα σύστημα θέρμανσης που δεν χρειάζεται να λειτουργεί όλη την ώρα. Σε αυτήν την περίπτωση, υπάρχει αυξημένη φθορά και δαπανάται πολύ ηλεκτρικό ρεύμα (προσθέστε εδώ το φορτίο στην καλωδίωση, το οποίο είναι δυνητικά μη ασφαλές). Απαιτείται θερμοστάτης για να διατηρηθεί η θερμοκρασία του δαπέδου σε ένα δεδομένο επίπεδο χωρίς ανθρώπινη παρέμβαση. Το κάνει αυτό ενεργοποιώντας και απενεργοποιώντας τα θερμαντικά στοιχεία όταν η θερμοκρασία μειωθεί και, κατά συνέπεια, όταν φτάσει τον καθορισμένο ρυθμό..
Σημειώστε ότι πρέπει να αγοράσετε θερμοστάτη για ζεστό δάπεδο σε κάθε περίπτωση, είτε πρόκειται για σύστημα θέρμανσης νερού είτε για ηλεκτρικό..
Ας ρίξουμε τώρα μια σύντομη ματιά στους τύπους θερμοστατών για ενδοδαπέδια θέρμανση:
Τέτοιοι θερμοστάτες μπορούν να ενεργοποιηθούν και να απενεργοποιηθούν ανά ώρα. Επιπλέον, είναι δυνατό να ορίσετε έναν συγκεκριμένο τρόπο λειτουργίας για κάθε ημέρα της εβδομάδας. Τέτοια μοντέλα έχουν συχνά, εκτός από το τηλεχειριστήριο, επίσης τη δυνατότητα ελέγχου από smartphone ή tablet..